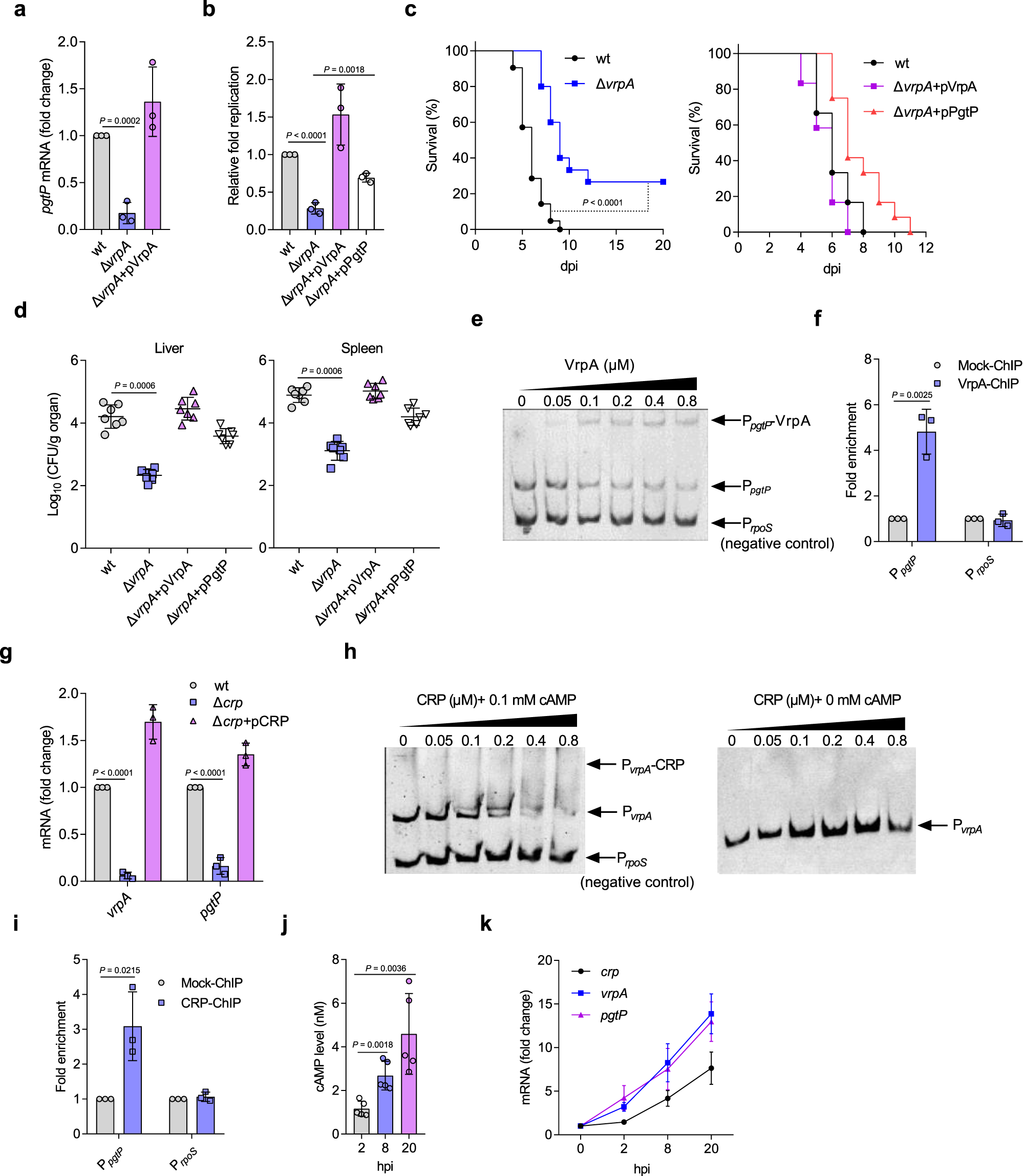
Fig. 5: STM senses decreased glucose levels in macrophages to upregulate bacterial 3PG uptake.

a RT-qPCR analysis of pgtP mRNA levels in the wt, vrpA mutant, and vrpA-complemented STM strains. Bacteria were grown in N-minimal medium for 6 h before collection. b Replication of the wt, vrpA mutant, and vrpA-complemented strains in PMs. c Survival curves of mice infected i.p. with the wt, vrpA mutant, or complemented strains. Left: n = 21 mice for wt, n = 15 mice for vrpA mutant. Right: n = 14 mice per group. d Liver and spleen bacterial burdens in mice infected with the wt, vrpA mutant, or complemented strains. e Electrophoretic mobility shift assay (EMSA) of the pgtA promoter with purified VrpA protein. f Fold enrichment of the pgtA promoter in VrpA-chromatin immunoprecipitation (ChIP) samples. g RT-qPCR analysis of vrpA and pgtP mRNA levels in the wt, crp mutant, and crp-complemented strains. Bacteria were grown in N-minimal medium for 6 h before collection. h EMSA of the vrpA promoter with purified CRP protein in the presence or absence of 0.1 mM cAMP. i Fold enrichment of the vrpA promoter in CRP-ChIP samples. j cAMP levels in STM collected from infected PMs at 2, 8, and 20 h post infection (hpi). k RT-qPCR analysis of crp, vrpA, and pgtP mRNA levels in intracellular STM. Fold changes in intracellular gene expression level at 2, 8, and 20 hpi relative to the expression of the corresponding genes in RPMI medium (0 hpi) are presented. Data are presented as mean ± SD, n = 3 (a, b, f, g, i, k) or n = 5 independent experiments (j), n = 7 mice per group (d). Images are representative of three independent experiments (e, h). P values were determined using two-tailed unpaired Student’s t test (a, b, j), log-rank Mantel–Cox test (c), Mann–Whitney U test (d) or one-way ANOVA (f, g, i). Source data are included in Source Data file.