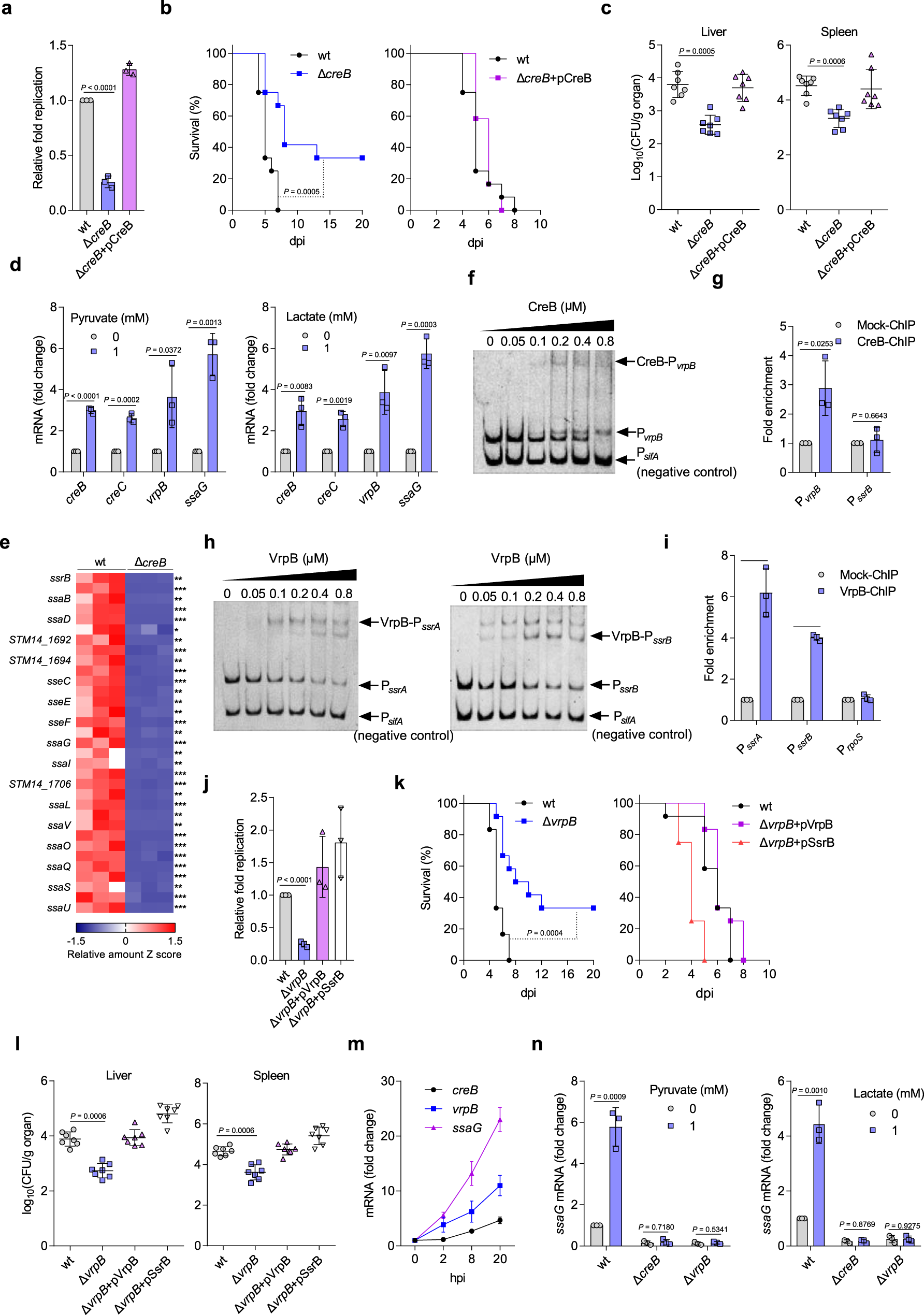
Fig. 6: STM senses increased pyruvate and lactate levels in macrophages via CreBC, which activates SPI-2 gene expression through VrpB.

a Replication of the wt, creB mutant, and complemented STM strains in PMs. b Survival curves of mice infected i.p. with the wt, creB mutant, or complemented strain (n = 12 mice per group). c Liver and spleen bacterial burdens in mice infected with the wt, creB mutant, or complemented strain. d RT-qPCR analysis of creB, creC, vrpB, and ssaG mRNA levels in response to 1 mM pyruvate or lactate. e SPI-2 gene expression patterns in the wt and creB mutant strains profiled using RNA-seq (n = 3 independent experiments), with red representing higher and blue representing lower abundance. f EMSA of the vrpB promoter with purified CreB protein. g Fold enrichment of the vrpB promoter in CreB-ChIP samples. h EMSA of the ssrA and ssrB promoters with purified VrpB protein. i Fold enrichment of the ssrA and ssrB promoters in VrpB-ChIP samples. j Replication of the wt, vrpB mutant, and complemented strains in PMs. k Survival curves of mice infected i.p. with the wt, vrpB mutant, or complemented strain (n = 12 mice per group). l Liver and spleen bacterial burdens in mice infected with the wt, vrpB mutant, or complemented strain. m RT-qPCR analysis of creB, vrpB, and ssaG mRNA levels in intracellular STM. n RT-qPCR analysis of ssaG mRNA levels in the wt, creB mutant, or vrpB mutant strains in the presence or absence of 1 mM pyruvate or lactate. Data are presented as mean ± SD, n = 3 independent experiments (a, d, g, i, j, m, n), n = 7 mice per group (c, l). Images are representative of three independent experiments (f, h). P values were determined using two-tailed unpaired Student’s t test (a, j), log-rank Mantel–Cox test (b, k), Mann–Whitney U test (c, l) or one-way ANOVA (d, e, g, i, n). *, **, *** P < 0.05, 0.01, 0.001, respectively (e). Source data are included in Source Data file.