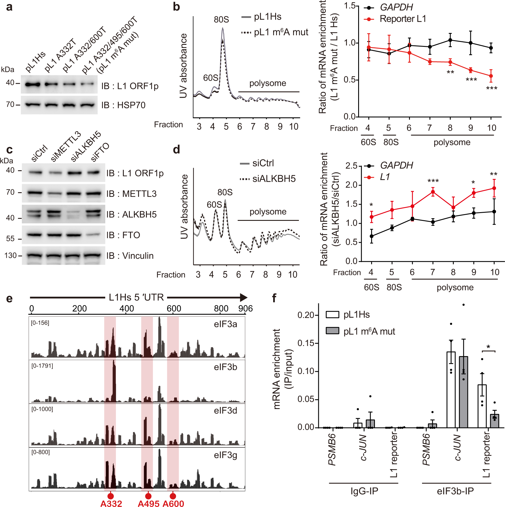
Fig. 4: L1 5′ UTR m6A cluster enhances the translational efficiency through the recruitment of eIF3.
From: L1 retrotransposons exploit RNA m6A modification as an evolutionary driving force

a Immunoblot analysis for assessing the effect of m6A mutation in L1 ORF1p levels. HSP70 served as a loading control. The immunoblot images are representative of three independent experiments. b Polysome profiling of pL1Hs- or pL1 m6A mut-expressing HeLa cells (left panel). Ratio of the polysome-bound mRNA levels in pL1 m6A mut-expressing cells to those in pL1Hs-expressing cells (right panel). The levels of RNA in each polysome fraction were normalized to the spike-in control and to the levels of input RNA. (n = 4 independent samples, mean ± s.d., two-way ANOVA and Bonferroni’s multiple comparisons test; ***p < 0.001, **p < 0.01, and *p < 0.05 in comparison to the enrichment ratio of GAPDH in each fraction). c Immunoblot assay for determining endogenous L1 ORF1p levels in PA-1 cells treated with indicated siRNAs. Vinculin served as a loading control. Quantification of L1 ORF1p levels is shown as values normalized to those of Vinculin in Supplementary Fig. 7C. The immunoblot images are representative of four independent experiments. d Polysome profiling of PA-1 cells lacking ALKBH5 compared to siCtrl (left panels). The levels of endogenous L1 RNA was measured as in b using L1 5′ UTR-specific primers (right panel). (n = 3 independent samples, mean ± s.d., statistical significance was determined as in b). e Identification of eIF3-binding sites in L1Hs 5′ UTR using the previously reported eIF3 PAR-CLIP data set (GSE65004)38. The red boxes indicate the m6A sites-containing region. f eIF3 UV-CLIP-qPCR using pL1Hs- or pL1 m6A mut-expressing HeLa cells. IgG-IP and PSMB6 served as negative controls (n = 4 independent samples, mean ± s.e.m., unpaired two-tailed t-test; *p < 0.05). Source data are provided as a Source data file.