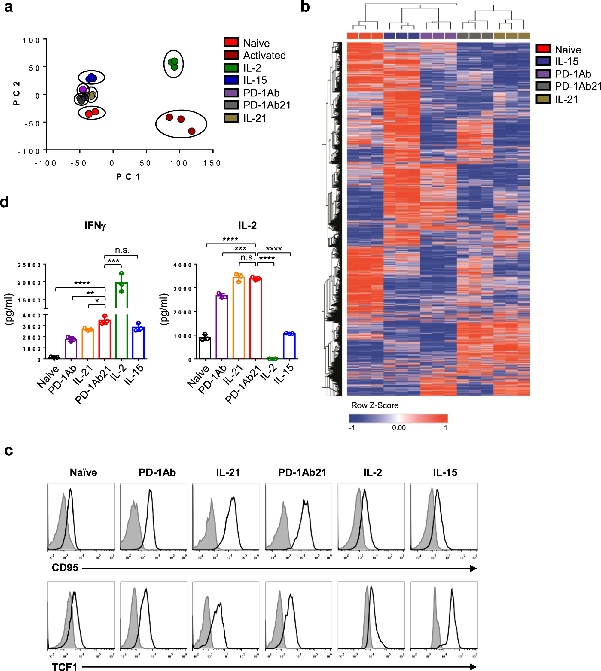
Fig. 3: Analysis of transcriptome profile and functions of PD-1Ab21-induced naïve-like T cells.

a, b RNA-seq was performed in sorted TN, activated CD44highCD62Lhigh, PD-1Ab21-generated CD44lowCD62Lhigh and IL-15 or IL-2-differentiated cells. a Principal component analysis (PCA) of T cell subsets based on the global transcriptome (~10,000 genes), (n = 3 samples for each cell population). b Heatmap showing the z-transformed expression values of library size-normalized read counts for each differentially expressed gene, colored from blue to red. RNA-Seq data from each independent sample are shown in the columns. Comparisons of gene expression between each pair of CD8+ T cell subsets were done by DESeq2 analysis (Benjamini–Hochberg adjusted P-value < 0.01, fold change > 2). c Flow cytometry analysis for expression of Fas and TCF1 in TN and cells differentiated with different proteins. The isotype (filled histogram) and anti-CD95 (top) or anti-TCF1 (bottom) (open histogram) antibody staining are shown. d Cytokine production of T cells. T cell subsets were sorted as described in a, and stimulated with PMA/ionomycin for 4 h. IFN-γ and IL-2 in the supernatants were detected by ELISA. The data are presented as mean ± SEM and are representative of at least three independently performed experiments. Results were compared by unpaired two-tailed t-test. d *p = 0.0165, **p = 0.0019, ***p = 0.0004 (left and right panel), ****p < 0.0001, n.s. not significant.