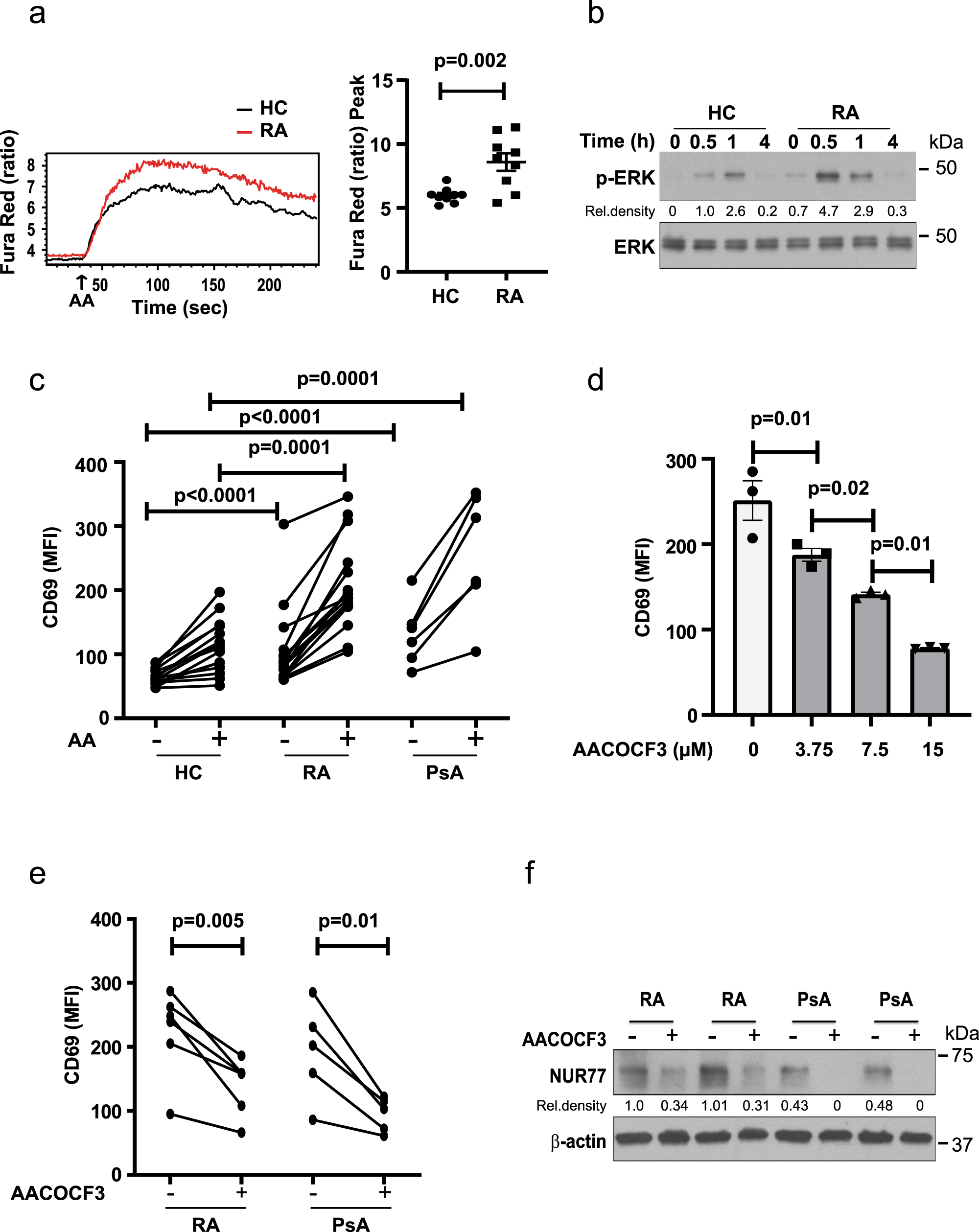
Fig. 5: Increased responsiveness of RA and PsA CD4+ naive T cells to AA stimulation.

a Fura Red-loaded purified CD4+ naive T cells were stimulated with 0.1 µM AA. Representative tracing of shifts in Fura Red fluorescence (at 406 and 532 nm) (left) and data from HC (n = 9) and RA (n = 9) patients after AA stimulation are shown as dot plots and mean ± SEM. b ERK phosphorylation after AA stimulation of HC and RA CD4+ naive T cells. Immunoblots are representative of two experiments. Uncropped Western blots in Supplementary Fig. 10. c PBMC from HC (n = 15), RA (n = 14) or PsA (n = 6) were stimulated with 0.3 µM AA for 3 min followed by culturing for 24 h. MFI of CD69 in gated CD3+CD4+CD45RA+CD62L+ naive T cells with and without AA stimulation. d PBMCs were incubated with increasing concentrations of the phospholipase A2 inhibitor arachidonyl trifluoromethyl ketone (AACOCF3) to inhibit endogenous AA production; MFI of CD69 expression by naive CD4+ T cells in gated CD3+CD4+CD45RA+CD62L+ was determined by flow cytometry after 24 h (n = 3). Data are shown as mean ± SEM. e PBMC from RA (n = 6) or PsA (n = 5) patients were incubated with or without 6 µM AACOCF3; CD69 expression by naïve CD4+ T cells after 24 h is shown. f Purified naive CD4+ T cells from two RA or two PsA patients were incubated with 6 µM AACOCF3 for 24 h, cells were then collected and analyzed for NUR77 protein expression. Uncropped Western blots in Supplementary Fig. 10. The immunoblot is representative of two experiments. Data were analyzed by unpaired (a, c, and d) or paired (e) two-tailed Student’s t test. Source data are provided as a Source Data file.