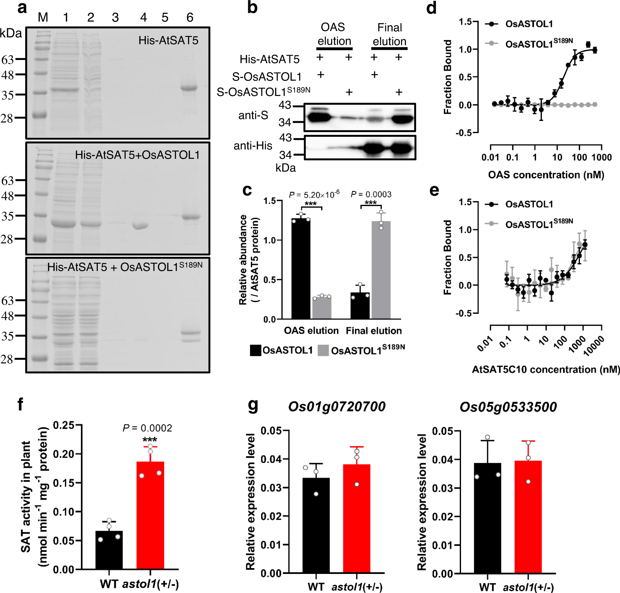
Fig. 3: astol1 mutant increases SAT activity by stabilizing cysteine synthase complex (CSC).
From: A molecular switch in sulfur metabolism to reduce arsenic and enrich selenium in rice grain

a In vitro pull-down analysis of the dissociation effect of OAS on CSC. The fraction of different elution steps (lanes 1–6) from His-AtSAT5 protein (upper panel), His-AtSAT5 and mature OsASTOL1 protein (middle panel), and His-AtSAT5 and mature OsASTOL1S189N protein (bottom panel) was analyzed by SDS-PAGE and visualized by Coomassie Brilliant Blue staining. M marker; lane 1: crude extract of His-AtSAT5 (upper), OsASTOL1 (middle) and OsASTOL1S189N (bottom); lane 2: flow through of His-AtSAT5 (upper), OsASTOL1 (middle) and OsASTOL1S189N (bottom); lane 3: washing buffer (80 mM imidazol); lane 4: OAS elution (10 mM OAS + 80 mM imidazol); lane 5: washing buffer (80 mM imidazol); lane 6: final elution (400 mM imidazol). The experiment was repeated three times and similar results were obtained. b The fraction of OAS elution and final elution was analyzed by SDS-PAGE and visualized by immunoblot, and a representative result of three repeated tests is shown. c The relative abundance of OsASTOL1 or OsASTOL1S189N in the OAS elution and the final elution was quantified by ImageJ software, compared to the corresponding AtSAT5 protein. Microscale thermophoresis (MST) analysis of in vitro binding of OsASTOL1 and OsASTOL1S189N protein with OAS (d) or AtSAT5C10 peptide (e). f Total SAT enzyme activity in whole soluble protein extracts of the shoots of 3-week-old WT and astol1(+/−). g Relative expression levels of two rice SAT genes (Os01g0720700 and Os05g0533500) in the shoots of 3-week-old WT and astol1(+/−), with OsHistone H3 as the internal reference. WT, wild type. astol1(+/−), astol1 heterozygote. Data in c–e are shown as mean ± s.d., n = 3 technical replicates. Data in f–g are shown as means ± s.d., n = 4 (f) or 3 (g) biological replicates; each biological replicate represents an individual plant. Asterisks in c, f, g indicate significant difference by two-sided Student’s t test: **P < 0.01, ***P < 0.001.