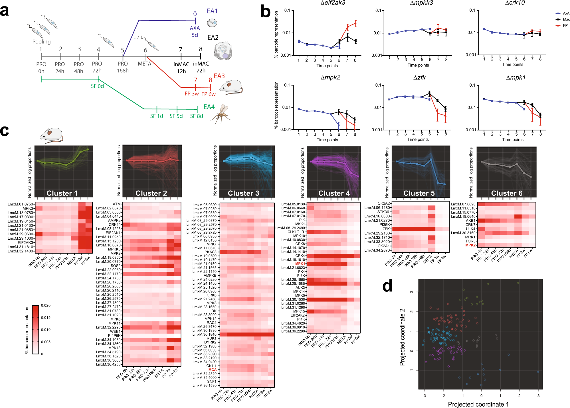
Fig. 4: Identification of protein kinases involved in L. mexicana differentiation and infection.

a Schematic illustration of the bar-seq screen design with three experimental arms (EA1, blue; EA2, black; EA3, red) depicting investigation of differentiation to amastigote stages and investigation of protein kinase mutants in sand fly (SF) infection (EA4, green). A pool of gene deletion mutants was generated in procyclic promastigotes (PRO), which were grown in Graces Media at pH 5.5 for 168 h. Cells were then either diluted into amastigote media at 35 °C and grown as axenic amastigotes (AXA) for 5 d or enriched for metacyclic promastigotes. Metacyclic promastigotes (META) were used to either infect macrophages (inMAC) or inoculate mouse footpads (FP). DNA was taken at the indicated time points and the unique barcodes amplified by PCR to apply bar-seq analyses. b Proportion of barcodes across 8 time points, as indicated in a. The trajectories of six exemplar protein kinase mutants have been plotted for the three experimental arms. Values are mean ±  S.D., n = 6 biologically independent samples. Statistical analysis was multiple t-test corrected for multiple comparisons with post-Holm–Sidak method. c Projection pursuit cluster analysis was applied to the trajectories from each experimental arm, grouped into six clusters, each consisting of trajectories with a similar trend. Only clusters resulting from the mouse footpad infection are shown. The image for each cluster shows gene trajectories overlaid with average trends in bold. Trajectories plotted using logged % barcode representation data, normalised to time 0. Heat maps below show % barcode representation data and depict the trend for each individual gene. Gene IDs in red (MCA, MPK1 and MPK2) have documented phenotypes in Leishmania and serve to benchmark the dataset. d The relationship between the clusters is shown on a two-dimensional PCA plot. Colours match the clusters in c.