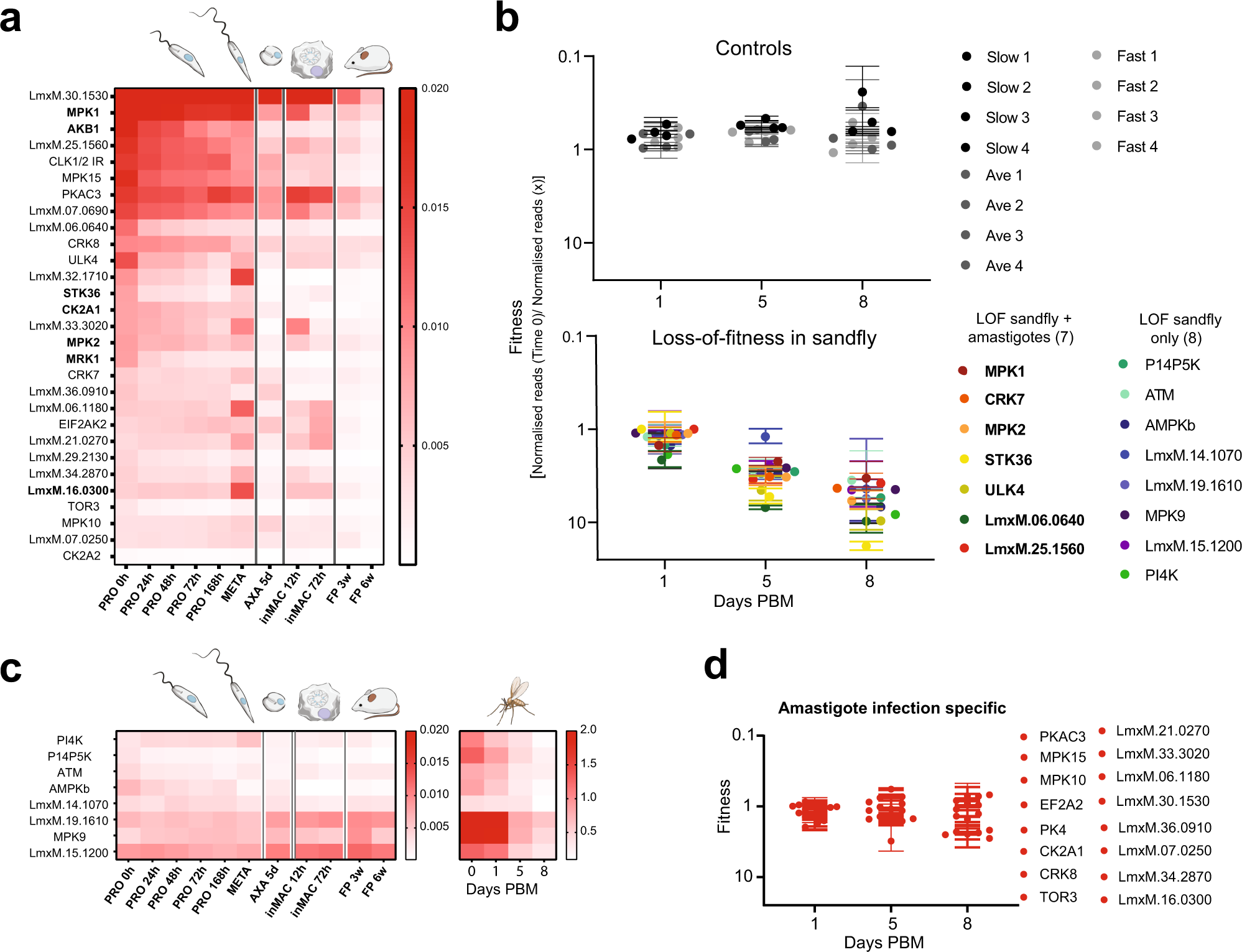
Fig. 5: Identification of protein kinases involved in colonisation of Lutzomyia longipalpis.

a Heat map of 29 protein kinase mutants that cluster in groups important for the amastigote stage in two of the three experiments using 1 difference clustering. In bold are the genes that have been identified as important for mouse infection in a previous trypanosome study40. b Summary showing the protein kinases important for sand fly infection. Control plot (top) shows the relative barcode representation for four control lines with a barcode inserted in the ribosomal locus at three time points post blood meal (PBM) (days 1, 5 and 8). Protein kinases important for L. longipalpis infection plot (bottom) shows the 15 mutants with significant loss of representation by day 8 identified using a multiple t-test, two-stage linear step-up procedure of Benjamin, Krieger and Yekutieli (values are mean ±  S.E., n = 2 biologically independent samples). 7 protein kinases identified as important for both sand fly infectivity and for survival in amastigote stages indicated in bold. c Heat map showing the amastigote stage data for the 8 protein kinase mutants that are important for sand fly infection only. Heat maps show the range of normalised reads. d Plot showing the infectivity of the protein kinase mutants important for the survival of amastigotes only, identified using multiple t-test corrected with post-Holm–Sidak method (values are mean ±  S.E., n = 2 biologically independent samples).