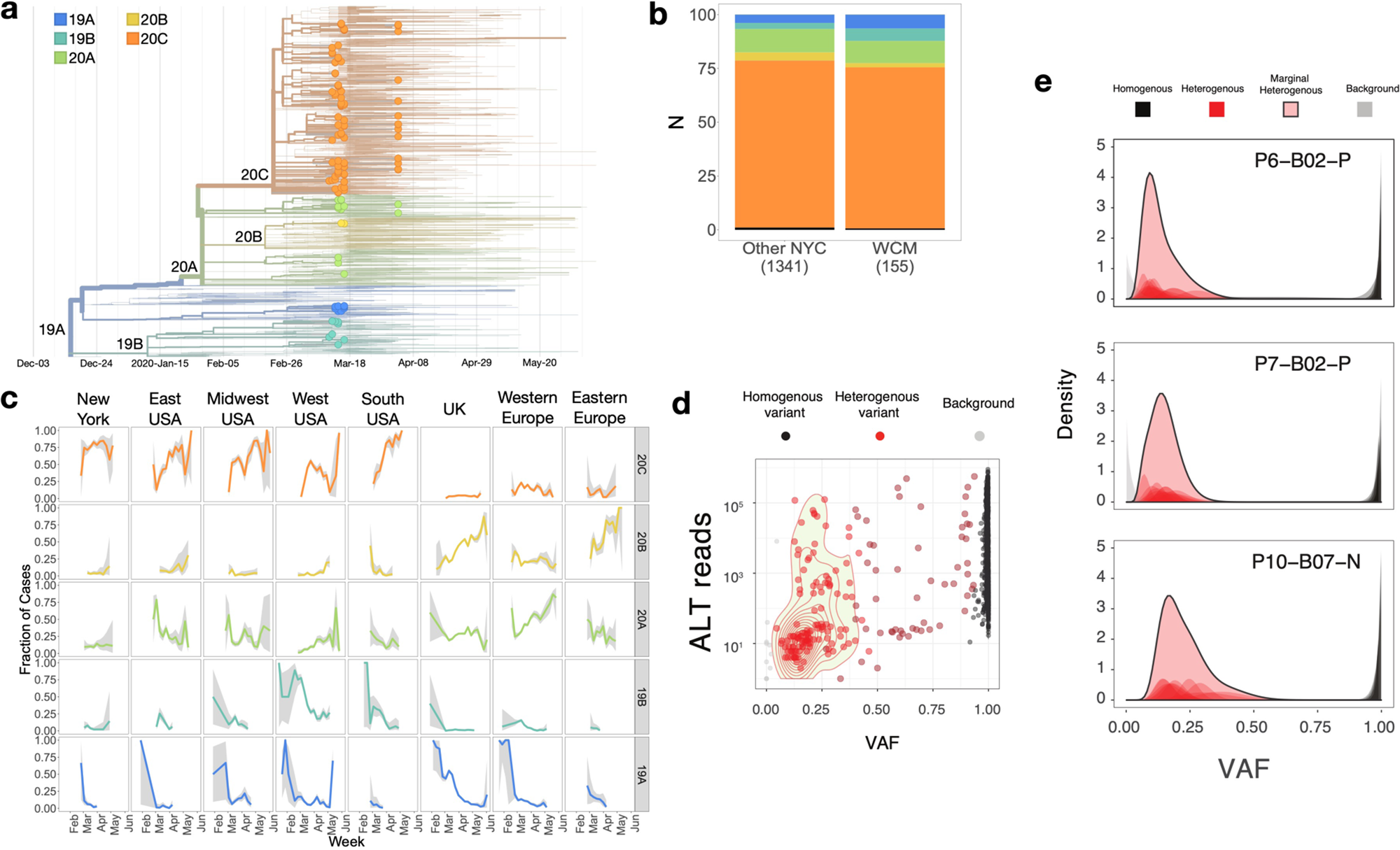
Fig. 3: Viral genome assemblies and variants.

a Time-resolved phylogenetic tree of WCM samples and GISAID samples. Nodes corresponding to the 155 WCM strains are marked with circles. Branches and nodes are colored according to the Nextstrain clade affiliation. b Clade distribution amongst WCM strains and other NY strains from GISAID. c Longitudinal distribution of clade assignments. Data points represent the portion of the sequences on GISAID matching to each clade in a given week in each of the 8 regions. Lines show the mean and gray areas around the curve represent 95% confidence intervals. d Variant allele frequencies (VAF, x-axis) for alternative alleles (y-axis) were calculated for all variants across viral strains, with heterogenous (het, 5% < × < 95%, red) variants shown as well as homogenous (black) variants with VAF > 0.95. e The distribution and density of the VAF for three exemplar samples are shown relative to their variant type (top).