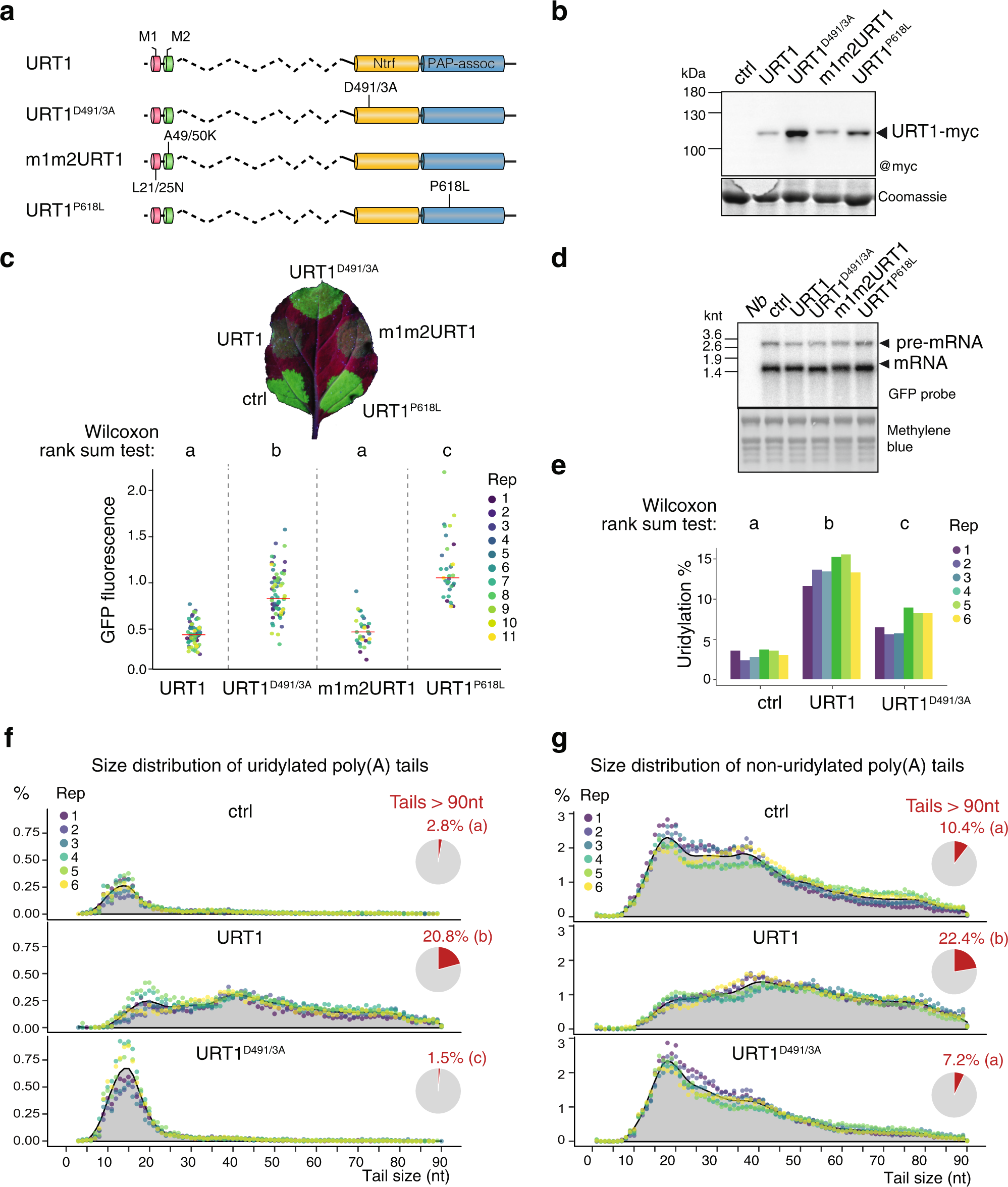
Fig. 3: Ectopic expression of URT1 remodels poly(A) tail profiles.

a Domain organization and mutations of different URT1-myc versions transiently expressed in N. benthamiana leaf patches. Legend as in Fig. 1a. b Western blot analysis of URT1-myc expression. c Representative N. benthamiana leaf under UV light to detect the expression of the GFP reporter co-expressed with the different URT1-myc versions (top). Quantification of GFP fluorescence of the different patches relative to control (ctrl) for 11 independent replicates (bottom). d Northern blot analysis of the steady-state level of GFP mRNAs. The arrows indicate unspliced and mature forms of GFP mRNAs. e Uridylation percentage of GFP reporter mRNAs for six biological replicates. f, g Distribution profiles of GFP mRNA poly(A) tail sizes. The percentages of sequences were calculated for six biological replicates for uridylated (f) and homopolymeric poly(A) tails (non-uridylated) (g) tails from 1 to 90 nucleotides. The percentages were calculated using the total number of sequences with tails from 1 to 90 nucleotides. Individual points are color-coded for each replicate and the average of all replicates is indicated as a gray area. The pie charts represent the average proportion of tails longer than 90 nucleotides. Letters in (c, e–g) represent significant statistical p value (two-tailed Wilcoxon rank-sum test, n = 11 (c) and n = 6 (e–g)). Exact p values are indicated in Supplementary Data 3e. The source data are available in Supplementary Data 3, at [https://www.ncbi.nlm.nih.gov/geo/query/acc.cgi?acc=GSE148409] and at [https://doi.org/10.17632/ybcvvmtcn9.3].