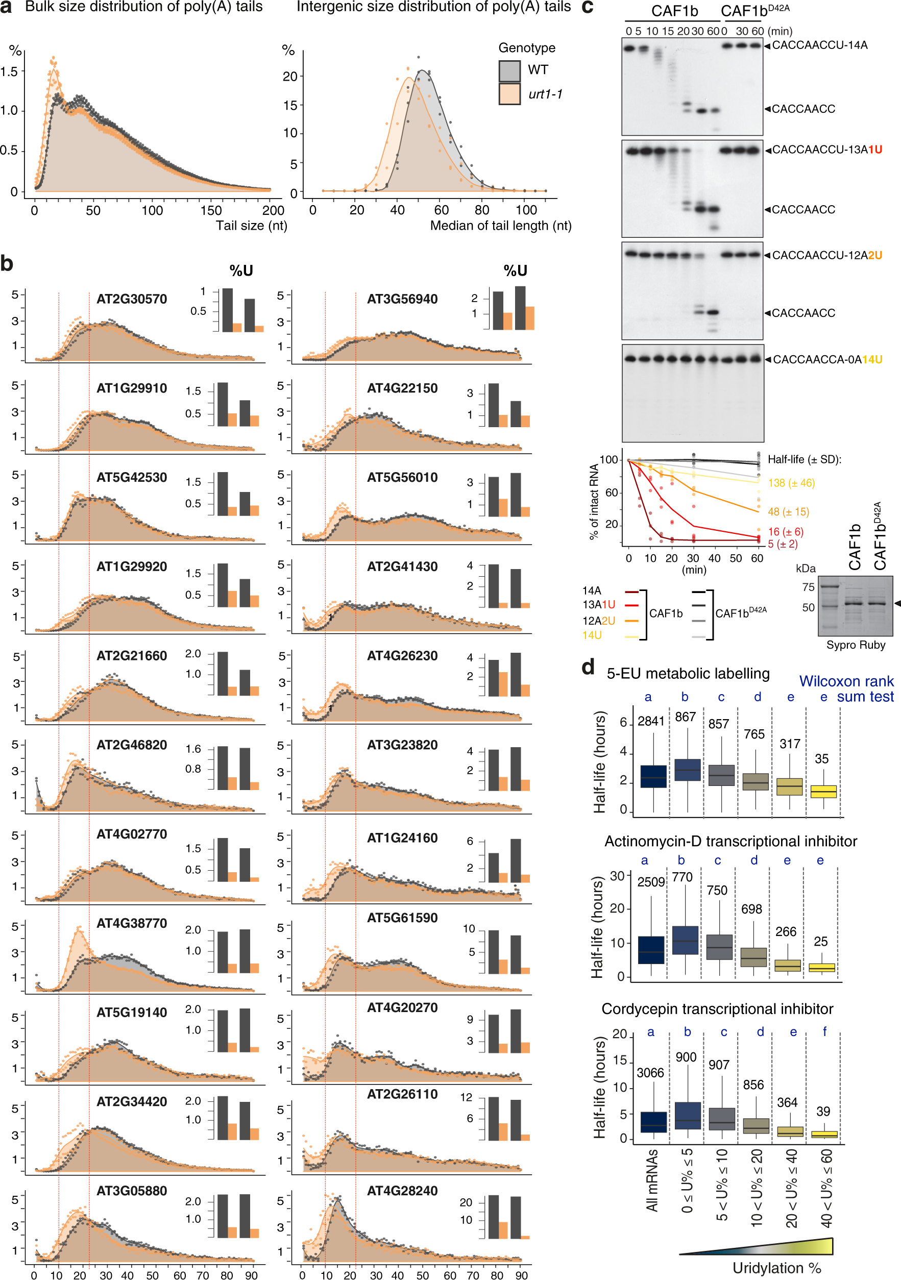
Fig. 5: URT1-mediated uridylation shapes poly(A) tails in Arabidopsis.

a Global mRNA poly(A) profiles determined by nanopore DRS for WT and urt1-1 plants. Individual points are shown for three biological replicates for WT (gray) and urt1-1 (orange) and the respective average is indicated as a colored area, both for bulk (right) and intergenic (left) poly(A) size distribution. b Distribution profiles of poly(A) tail sizes determined by 3′RACE-seq for 22 mRNAs in WT (gray) and urt1-1 (orange). The panels for the 22 mRNAs were ranked according to their uridylation levels in wild-type plants. The percentages of sequences were calculated for tails from 1 to 90 nt for two biological replicates. Tail length includes poly(A) stretches and eventual 3′ terminal uridines. Dashed lines indicate the 10 and 25 nt tail sizes. Small bar plots display the uridylation percentage in WT and urt1-1 for each mRNA. c Deadenylation assay. Wild-type and mutated 6His-GST-CAF1b proteins (indicated by an arrow on the Sypro Ruby stained SDS-PAGE gel shown at the bottom of c) were incubated with 5′-labeled RNA substrates containing either an oligo(A) stretch and 0, 1, or 2 uridines, or 14 terminal uridines as indicated on the top right of each panel. The graph represents the disappearance of intact RNA substrates. Half-lives (±SD) are indicated for each RNA substrate in minutes (see Supplementary Fig. 5b). d Boxplot analysis comparing mRNA half-lives as determined by 5-EU metabolic labeling37, transcription inhibition by actinomycin D35 or cordycepin36 vs. the percentage of mRNA uridylation in WT. Boxplot displays the median, first and third quartiles (lower and upper hinges), the largest value smaller and the smallest value larger than 1.5 interquartile (upper and lower whiskers). Uridylation percentages were measured by TAIL-seq. Datasets from three biological replicates were pooled. Numbers and letters above the boxplot represent the number of mRNAs for each category and significant statistical p values (two-tailed Wilcoxon rank-sum test), respectively. Exact p values are indicated in Supplementary Data 5b. The source data are available in Supplementary Data 3–5 and at [https://www.ncbi.nlm.nih.gov/geo/query/acc.cgi?acc=GSE148406].