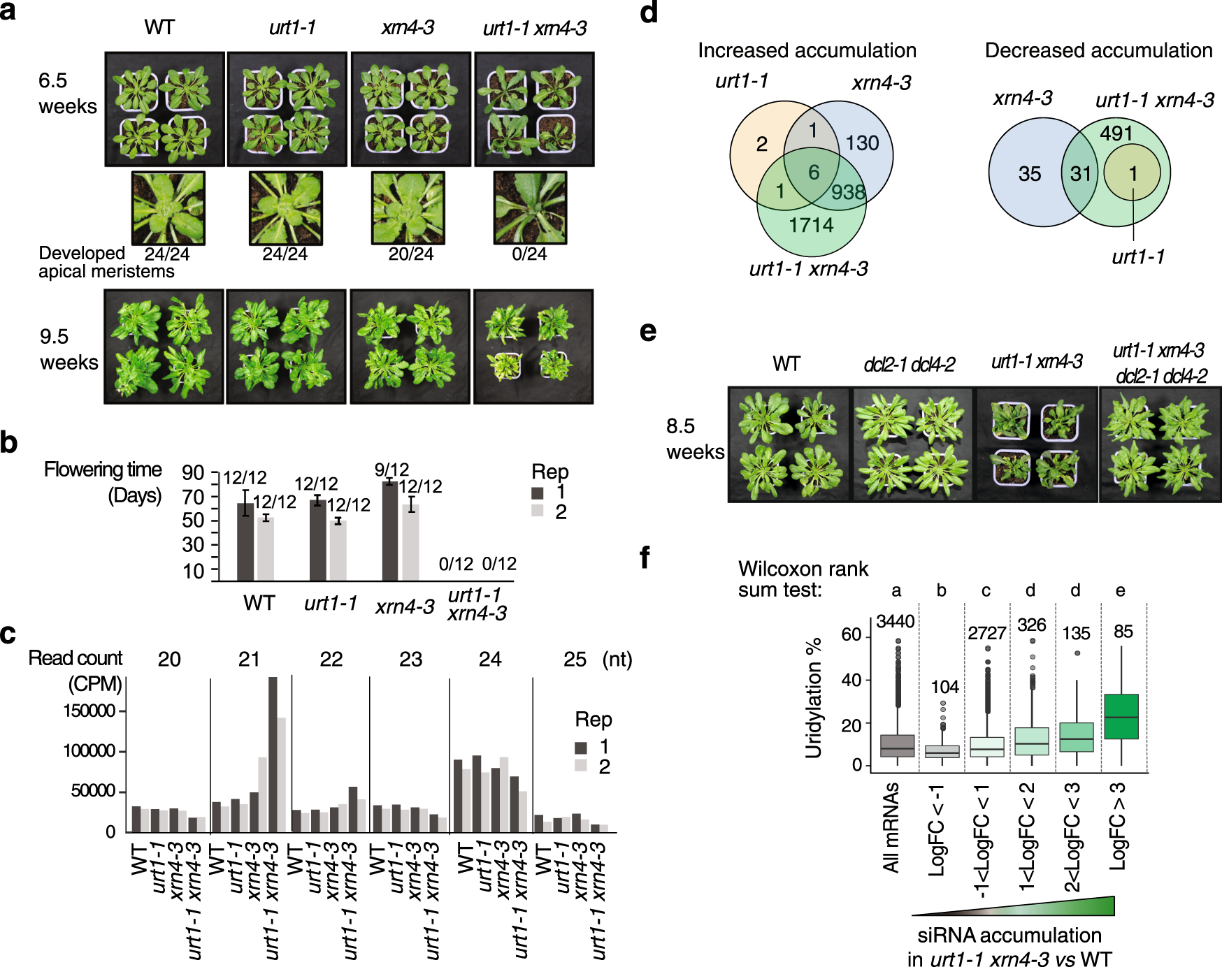
Fig. 6: URT1-mediated uridylation prevents the production of spurious siRNAs targeting mRNAs.

a Rosettes of WT, urt1-1, xrn4-3, and urt1-1 xrn4-3 plants. Numbers below the enlarged images of the rosette center indicate the ratio of normally developed shoot apical meristem to total numbers of plants. b Flowering time of WT, urt1-1, xrn4-3, and urt1-1 xrn4-3 defined as the number of days from seed sowing until the opening of the first flower. Bar plots show the mean (±SD) of the flowering time measured for twelve plants of two biological replicates. Individual points are shown for each plants. Numbers of flowering plants/total number of plants are indicated above each bar plot. Plants in (a, b) were grown in 12-h light/12-h darkness photoperiod. c, d Small RNA-seq analyses performed for two biological replicates from 24-day-old seedlings grown in vitro in 12-h light/12-h darkness photoperiod. c Bars plot show the number of 21–25-nt reads as counts per million (CPM) that map to mRNAs in WT, urt1-1, xrn4-3, and urt1-1 xrn4-3. d Venn diagrams show the number of mRNAs for which siRNA levels differentially increased or decreased in urt1-1 (orange), xrn4-3 (blue), and urt1-1 xrn4-3 (green) when compared to WT. e Rosettes of WT, dcl2-1 dcl4-1, urt1-1 xrn4-3, and dcl2-1 dcl4-1 urt1-1 xrn4-3 plants grown in 12-h light/12-h darkness photoperiod. f Boxplot analysis comparing the percentage of mRNA uridylation in WT vs. the accumulation of siRNAs in urt1-1 xrn4-3. Boxplot displays the median, first and third quartiles (lower and upper hinges), the largest value smaller and the smallest value larger than 1.5 interquartile (upper and lower whiskers). Uridylation percentages were measured by TAIL-seq. Datasets from three biological replicates were pooled. Numbers and letters above the boxplot represent the number of mRNAs for each category and significant statistical p values (two-tailed Wilcoxon rank-sum test), respectively. Exact p values are indicated in Supplementary Data 5b. The source data are available in Supplementary Data 5 and 6, and at [https://www.ncbi.nlm.nih.gov/geo/query/acc.cgi?acc=GSE148449] and [https://doi.org/10.17632/ybcvvmtcn9.3].