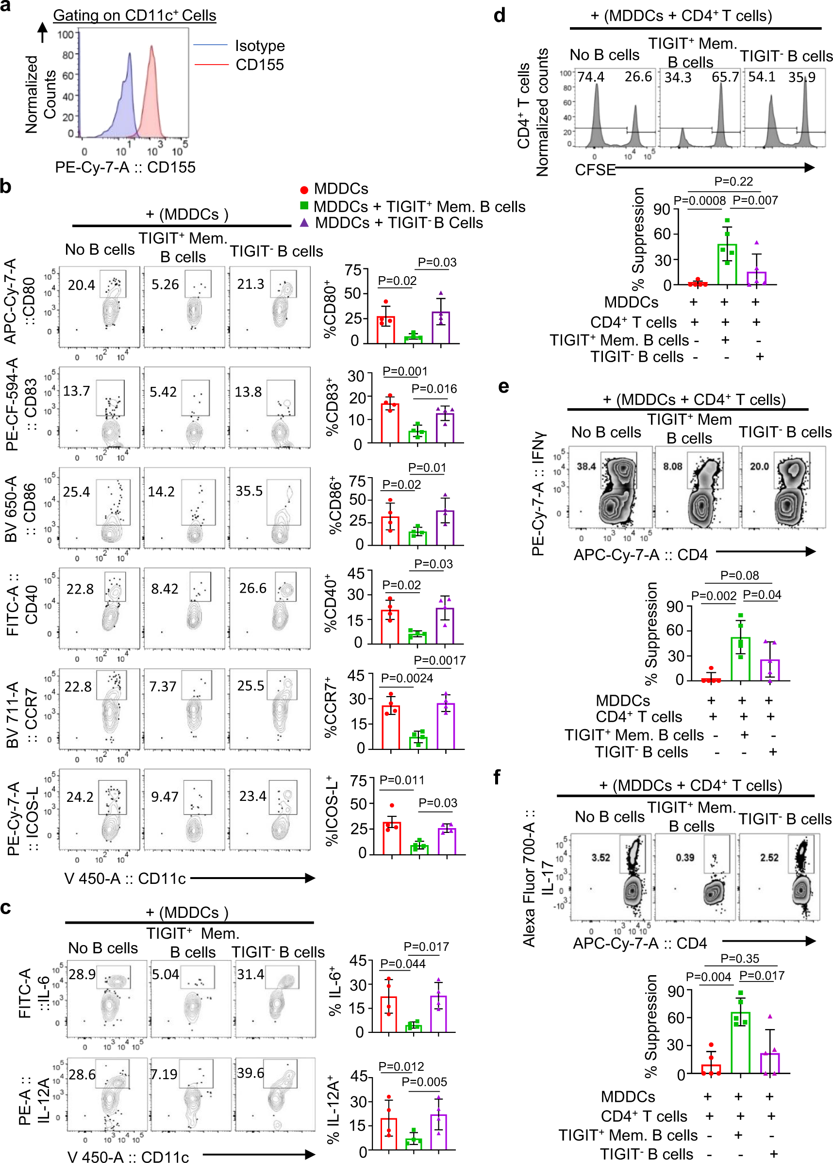
Fig. 6: TIGIT+ memory B cells inhibit LPS-induced dendritic cell activation followed by altered T cell responses.
From: Implication of TIGIT+ human memory B cells in immune regulation

a Representative FACS plot showing CD155 expression on monocyte-derived dendritic cells (MDDCs). b, c Representative FACS plots and summarized data showing the suppression of LPS-induced MDDCs activation (b) and proinflammatory cytokines expression (c). MDDCs were cultured for 2 days with indicated FACS-sorted B cells (none, TIGIT+ memory B cells, and TIGIT− B cells) in the presence of 100 ng/mL LPS. Cell surface molecules (b) and intracellular IL-6 and IL-12A were stained as indicated. Data from three independent experiments performed with cells from different healthy subjects (n = 5). d–f FACS plots and summarized data illustrating that TIGIT+ memory B cells suppress MDDC-induced CD4+ T cell proliferation (d), as well as IFNγ+ (e) and IL-17+ (f) expression by CD4+ T cells. Purified CD4+ T cells from the blood of healthy individuals were cocultured for 6 days with MDDCs (TIGIT+ memory B-cell-modified MDDCs, TIGIT− B-cell-modified MDDCs, or MDDCs alone stimulated with 100 ng LPS for 2 days; 5:1 T cells and MDDCs ratio). PMA, ionomycin, brefeldin A, and monensin cocktails were added 5 h before staining them. Data from three independent experiments performed with cells from different healthy individuals (n = 5). Cells in b, c, e, and f were gated based on isotype control antibody staining. Error bars are mean ± SD. P values were determined with one-way ANOVA with Holm–Sidak’s multiple comparisons test (b–f).