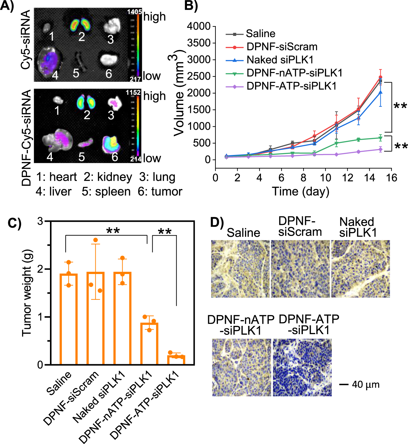
Fig. 7: In vivo targeting ability, antitumor, and gene knockdown effects of siPLK1-loaded DPNF in subcutaneous tumor model.

A In vivo targeting, BALB/c nude mice with subcutaneous xenografts (MDA-MB-231 cells) were injected through tail vein with Cy5-siRNA and DPNF-Cy5-siRNA, respectively. After 24 h, the mice were sacrificed and the tumor, kidney, liver, lung, spleen, and heart were removed for ex vivo imaging. B Tumor growth curves. **p < 0.01. C Tumor weights measurement. **p < 0.01. D Representative immunohistochemical staining of PLK1 protein in tumor tissue in various treatment groups. Data represent mean ± s.d. (n = 3 independent mice).