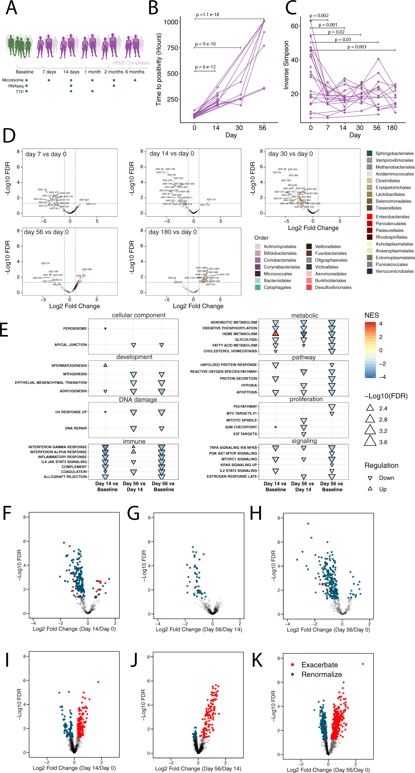
Fig. 5: Longitudinal profiling of HRZE treatment induced changes of microbiome composition and peripheral gene inflammatory expression.

A. Schematic diagram of Cohort. B. Time to positivity was measured at baseline (n = 19 biologically independent samples), day 14 (n = 14 biologically independent samples), one month (n = 5 biologically independent samples), and two months (n = 9 biologically independent samples). To determine statistical significance of differences in TTP at different time points we fit the linear mixed-effect model \(TTP\sim Sex + Age + Time + 1|ID\). We inspected the p-value associated by running contrasts for the variable Time to determine significant (p-value for the contrast <0.05) differences in TTP. C Microbiome diversity was computed for each study volunteer at baseline (n = 20 biologically independent samples), day 7 (n = 7 biologically independent samples), day 14 (n = 19 biologically independent samples), one month (n = 13 biologically independent samples), two months (n = 13 biologically independent samples), and 6 months (n = 13 biologically independent samples). Microbiome α diversity was measured using the Inverse Simpson index43. To determine statistical significance of differences in α diversity at different time points we fit the linear mixed-effect model \(Diversity\sim Sex + Age + Time + 1|ID\). We inspected the p-value associated by running contrasts for the variable Time to determine significant (p-value for the contrast <0.05) differences in microbiota diversity D Volcano plots showing significance of differences in microbiome composition vs. fold change from baseline at Day 7, Day 14, Day 30, Day 56, and Day 180. E Normalized enrichment scores calculated for the Hallmark Pathway list for Day 14 vs. Baseline, Day 56 vs Day 14, and Day 56 vs. Baseline. F–H Volcano plot showing TB transcripts from ref. 19 at Day 14 vs. Baseline at Day 56 vs. Day 14, and at Day 14 vs. Baseline. I–K Volcano plot showing transcripts from Palmer et al.41 of IBD cases vs. controls detected in this study for Day 14 vs. Baseline, Day 56 vs. Day 14, and Day 56 vs. Baseline. Source data are provided as a Source Data file.