Fig. 2: Mechanical stress activates a distinct age-dependent transcriptional response.
From: Trauma-induced regulation of VHP-1 modulates the cellular response to mechanical stress

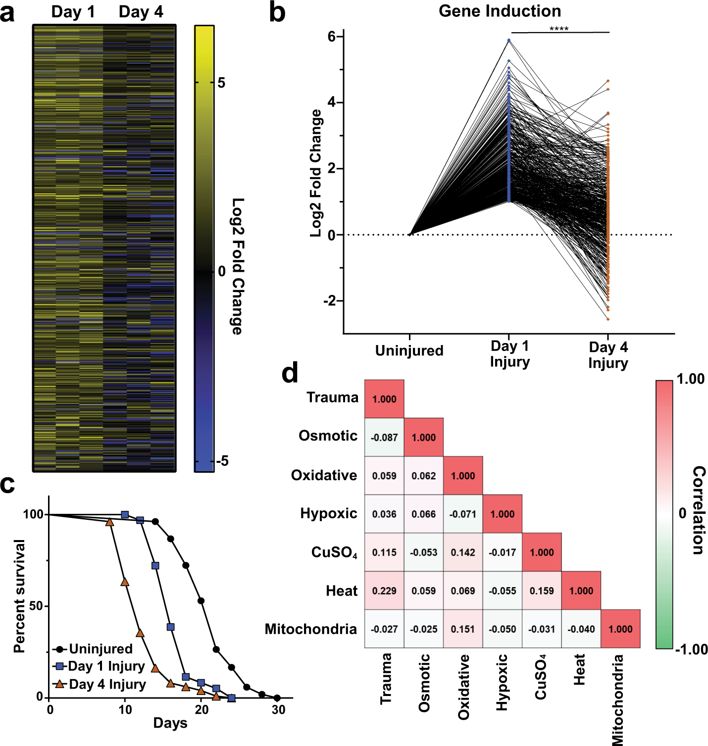
a Genome-wide transcriptional analysis of worms subjected to trauma at Day 1 or 4 of adulthood. Log2 fold-change reported versus age-matched controls. Heat map displays 502 genes significantly regulated one hour after trauma in Day 1 adult worms (fold-change >2, p < 0.05, multiple two-sided t-tests), n = 3 biological replicates. Scale, yellow and blue intensity correspond to log2 fold change in transcriptional activation and repression, respectively. b Log2 fold-change trend of stress-activated transcripts at Day 1 (blue) and Day 4 (brown) of adulthood. Each gene was normalized to age-matched controls (Uninjured). ****p < 0.0001, two-sided t-test. c Worm lifespan comparing no injury (black circles) to moderate, paralytic injury at Day 1 (blue squares) or Day 4 (brown triangles) of adulthood. See Supplementary Table 1. d Cross-correlation matrix comparing induction of genes by mechanical stress to induction of those genes by other published stressors in C. elegans. The correlation coefficient for each condition is denoted in the corresponding box. Scale, red and green intensity correspond to positive and negative correlation, respectively.