Fig. 3: Structure/function correlations suggest that quantal ACh signals are mediated over a broad spatial scale (~1 μm).
From: Rapid multi-directed cholinergic transmission in the central nervous system

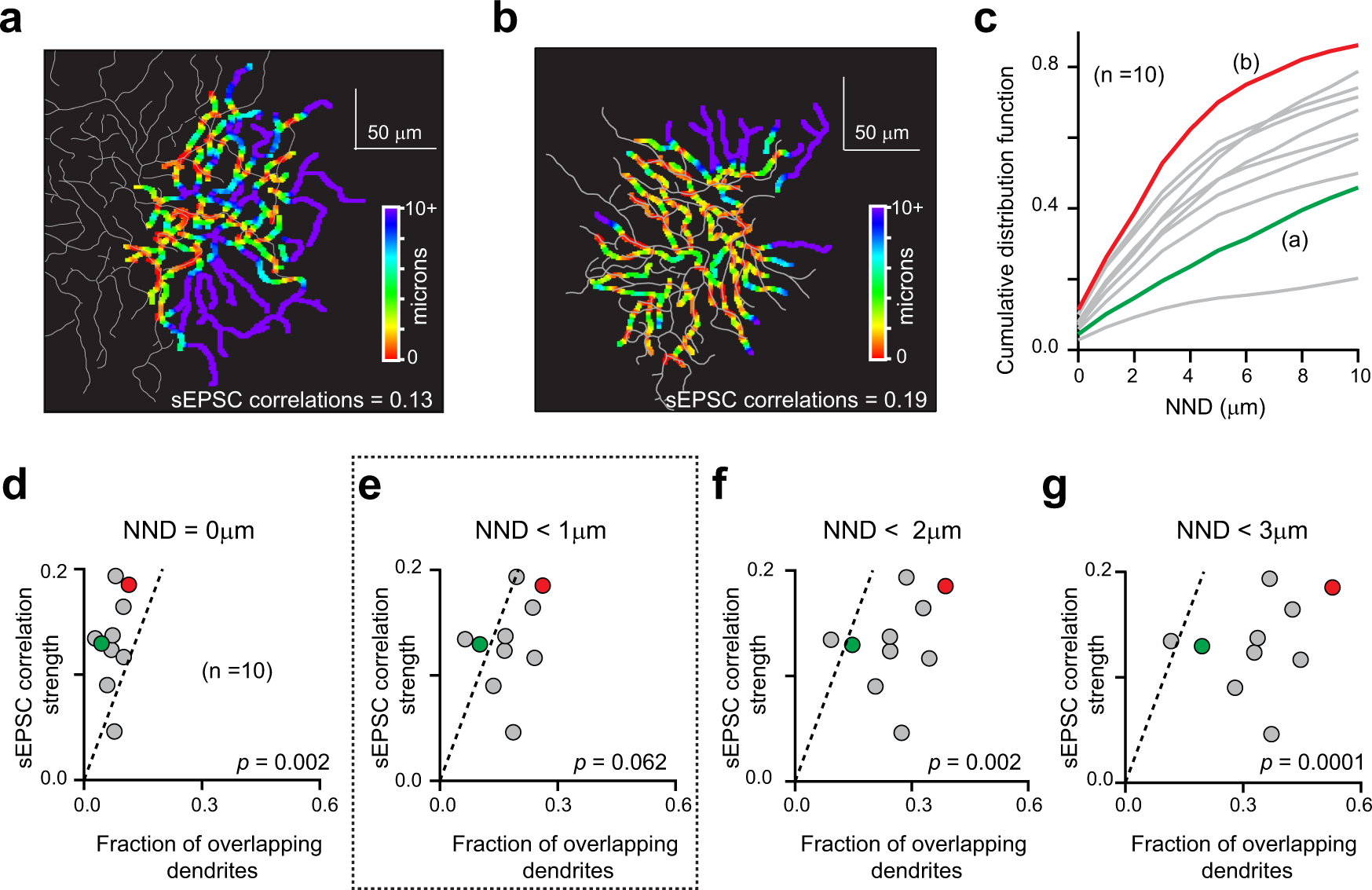
a Reconstructions of the OFF dendritic arbors of two DSGCs. For illustrative purposes the dendritic arbor for one of the DSGC is thickened using a 3 × 3 average filter and color-coded to indicate the nearest neighboring dendrite distance (NND; see text). For simplicity, the maps of the ON arbors are not shown. NNDs were computed for 1 μm dendritic segments. The strength of the correlation between sEPSCs recorded in this pair of DSGCs is indicated at the bottom. The correlation strength was quantified as the ratio of the peak amplitudes of the STA and average sEPSC. b Similar to (a), but for a different pair of DSGCs with greater dendritic overlap and higher correlated activity. c Cumulative distribution functions of NNDs for all the segments in each DSGC (n = 10 DSGCs from 5 pairs). Green and red traces indicate the distributions for the DSGCs shown in (a and b), respectively. d–g Comparison of the correlation strength of the sEPSCs recorded in DSGC pairs to the fraction of overlapping dendrites (calculated from the NND distribution; see methods), for four different distances (0, 1, 2, and 3 μm; dotted line is the unity line). The colored data points indicate the values obtained from the DSGC pairs shown in (a and b). The overlap in dendrites is only predictive of the correlation strength when the fraction of dendrites within 1 μm is considered (e). This indicates that correlated ACh signals are mediated at dendritic crossings within ~ 1 μm of each other suggesting the tripartite complex (Fig. 1d, e) as the synaptic substrate. p indicates the level of significance for paired t tests. Source data are provided as a Source Data file for Fig. 3c–g.