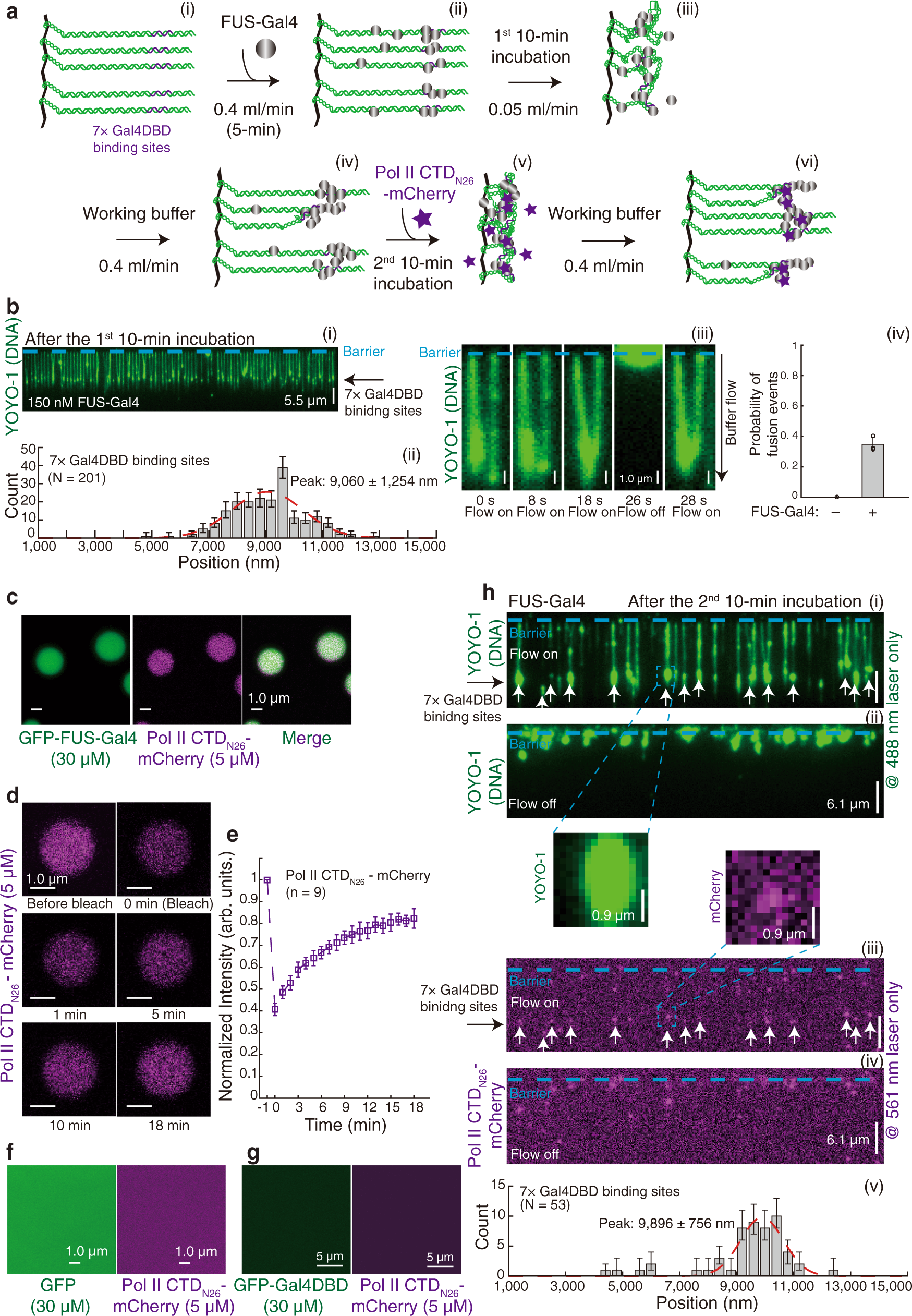
Fig. 3: FUS-Gal4 condensates recruit Pol II CTD to fusion binding motif loci in vitro.
From: Loci-specific phase separation of FET fusion oncoproteins promotes gene transcription

a Strategy for detecting FUS-Gal4 condensates on DNA and loci-specific Pol II CTD recruitment. DNA substrate was Lambda DNA containing 7× Gal4DBD binding sites. b(i) Wide-field TIRFM images of DNA Curtains after the 1st 10-min incubation. (ii) Position distribution of YOYO-1 puncta in (i). 400-nm bin. N = 201, the total YOYO-1 puncta number examined over three times DNA Curtains experiments. (iii, iv) Five panels showing time course of the fusion event by two FUS-Gal4 condensates on different DNA substrates in trans, time at bottom in seconds. Independent DNA Curtains experiments in b(i) were repeated three times (n = 3). Error bars, mean ± s.d. c–g In vitro droplet assays. c–e Pol II CTDN26-mCherry molecules were recruited into the droplet of GFP-FUS-Gal4. c GFP-FUS-Gal4 (30 μM) was mixed with Pol II CTDN26-mCherry (5 μM). d, e FRAP experiments. Independent FRAP experiments in (d) were repeated, n = 9. Error bars, mean ± s.d. Pol II CTDN26-mCherry molecules mixed with GFP (30 μM) alone (f) or GFP-Gal4DBD (30 μM) alone (g). h Wide-field TIRFM images of FUS-Gal4 condensates and Pol II CTDN26-mCherry after the 2nd 10-min incubation. (i, ii) only the 488-nm laser on and flow on (i) / off (ii); (iii, iv) only the 561-nm laser on and flow on (iii) / off (iv); White arrows pointed to puncta of Pol II CTDN26-mCherry colocalized with FUS-Gal4 condensates. Inserts were representative colocalized puncta. (v) Position distribution of magenta puncta in (ii). 400-nm bin. N = 53, the total colocalized puncta number examined over three-time DNA Curtains experiments (n = 3). Error bars in b(ii) and h(v) were obtained through the bootstrap analysis. For any normally distributed dataset, 68.27% of the values lie within one standard deviation of the mean, therefore our choice of 70% confidence intervals for the bootstrapped data provides a close approximation to expectations for one standard deviation from the mean. The data were fitted with a Gaussian function (red dash line). Peak center: b(ii), 9060 ± 1254 nm; f(iv), 9896 ± 756 nm. The errors represented 95% confidence intervals obtained through Gaussian function fitting.