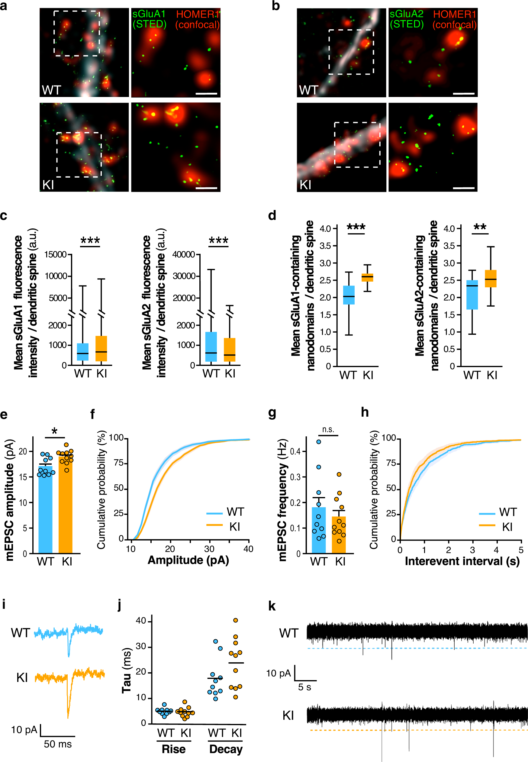
Fig. 4: Increased synaptic surface expression of AMPAR and basal excitatory transmission in hippocampal Fmr1R138Q neurons.

a, b Super-resolution STED images of surface-expressed GluA1 and GluA2 (STED, green) in postsynaptic Homer1 sites (confocal, red) of TTX-treated WT and Fmr1R138Q hippocampal neurons. Scale bar, 500 nm. c, d Quantification of (a) and (b). Box plots indicate median (middle line), 25th, 75th percentile (box), and min to max values (whiskers) obtained for the mean surface GluA1 and GluA2 fluorescence intensity (c) and nanodomains (d) in WT and Fmr1R138Q neurons. N = 17–30 (WT) and 15–30 (Fmr1R138Q) neurons were analyzed from three biologically independent experiments with a total of dendritic spines analyzed ranging from 878 to 4246. Unpaired t test. ***p < 0.0001; **p = 0.0011. e–k mEPSCs recordings from acute hippocampal slices obtained from PND90 WT and Fmr1R138Q littermates. Quantification shows the mean values ± s.e.m. (e, g) and cumulative curves ± s.e.m. (f, h) of mEPSC amplitude and frequency. N = 10–11 neurons per genotype from three independent experiments. Unpaired t test. ns not significant. *p = 0.0111. i Example traces of WT and Fmr1R138Q single events. j Computed Tau rise and decay. k Representative traces of mEPSC recordings from WT and Fmr1R138Q hippocampal slices. Source data are provided as a Source Data file.