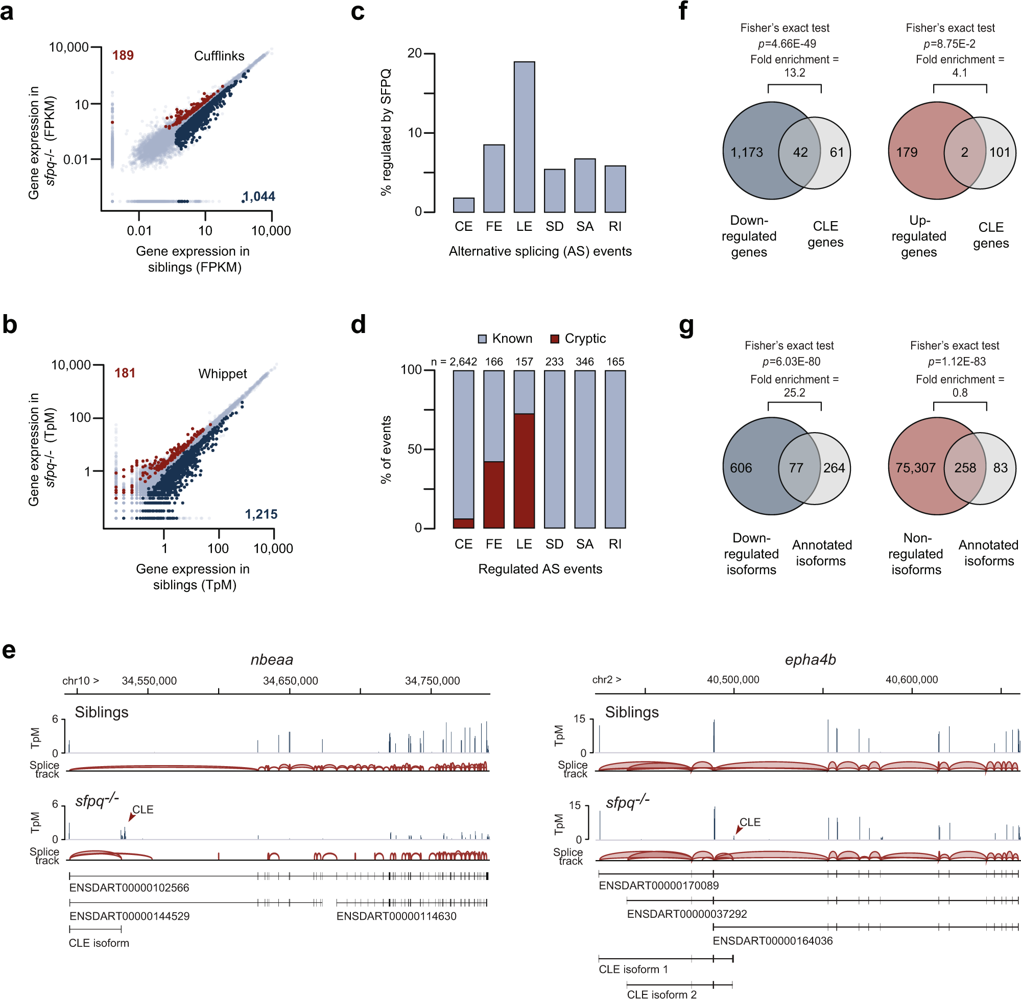
Fig. 1: SFPQ regulates the formation of cryptic last exons (CLEs).

a, b Scatter plot showing expression values of genes in sfpq−/− and siblings, analyzed using Cufflinks (a) or Whippet (b) pipelines. FPKM fragments per kilobase of transcript per million, TpM transcripts per million. c Alternative last exons is a major category of SFPQ-controlled events. CE cassette exon, FE first exon, LE last exon, SD splice donor, SA splice acceptor, RI retained intron. d Majority of SFPQ-regulated last exon events are cryptic. e Sashimi plots showing example CLE formation in nbeaa and epha4b. Top tracks: plot of read coverage from siblings (upper) and sfpq−/− (lower). Bottom tracks: isoforms discovered for each gene. f Genes expressing CLE-containing isoforms tend to be downregulated in sfpq−/−. Two-sided Fisher’s exact test was performed. g Normal long isoforms (annotated isoforms) from CLE-expressing genes tend to be downregulated in sfpq−/−. Two-sided Fisher’s exact test was performed.