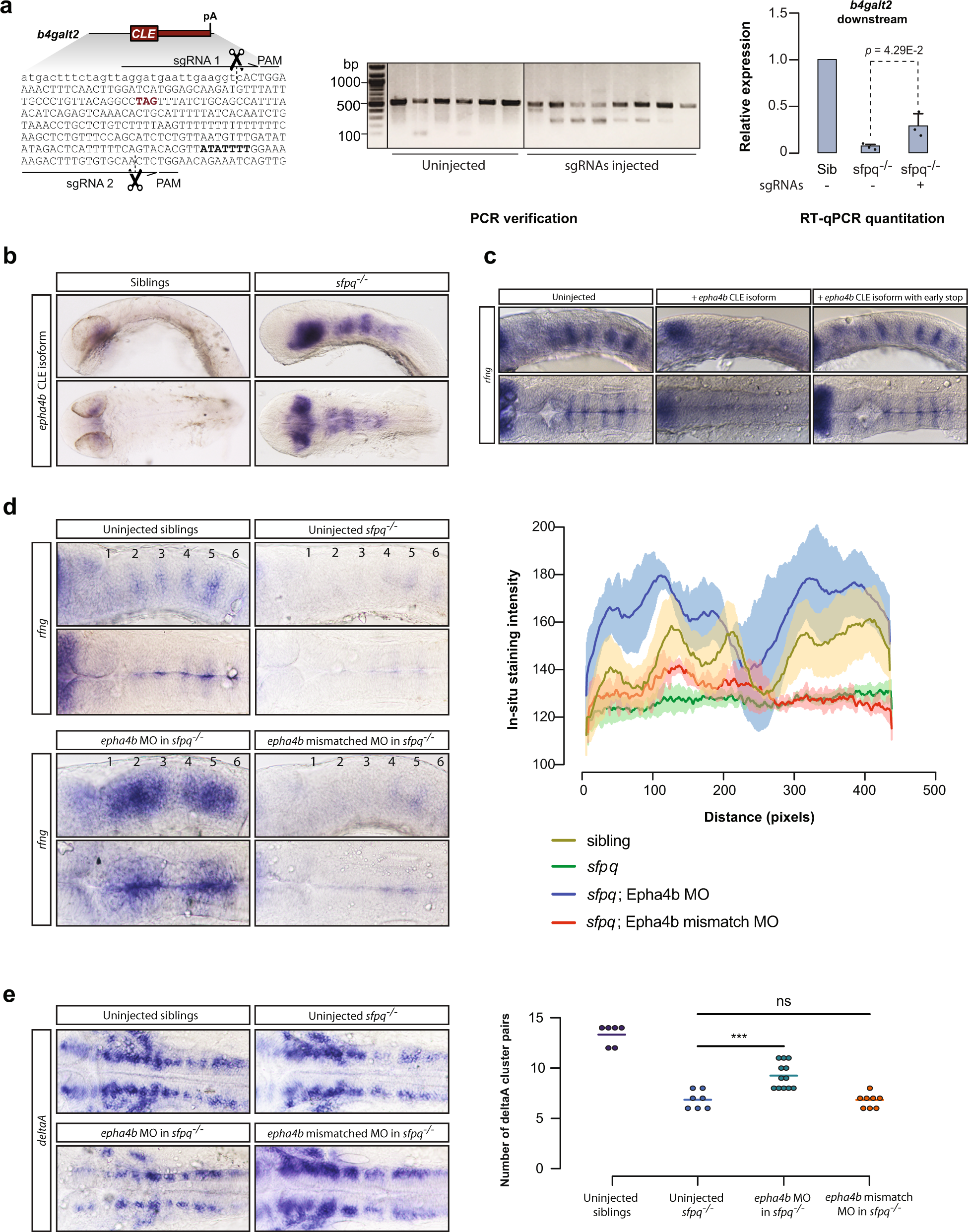
Fig. 5: CLEs have functional impacts.

a Deletion of the b4galt2 CLE using CRISPR/Cas9 rescues expression of downstream exons. Left: cut sites of the b4galt2 sgRNAs. CLE is indicated by capital letters. Center: PCR verification of Cas9 cleavage after injection of sgRNAs. Representative image; experiment performed five times. Right: RT-qPCR quantitation of the relative expression of the downstream b4galt2 exons in sfpq−/− embryos compared to siblings (±SD); n = 3 biologically independent replicates. Two-tailed unpaired t-test was performed. b In-situ hybridization of the epha4b CLE at 24 hpf, displaying strong expression in the midbrain and hindbrain of sfpq−/− embryos. c In-situ hybridization of rfng shows rhombomere boundary defects at 22ss after injection into WT embryos of the epha4b cryptic transcript or a mutated transcript with an early stop codon. Loss of boundaries seen in 8/10 embryos. d Left: in-situ hybridization of rfng shows rhombomere boundary defects of sfpq−/− embryos are rescued by injection of the epha4b cryptic splice junction morpholino but not a mismatch morpholino. Rhombomere boundaries are numbered. Right: quantification of staining in rhombomeres in three lateral view samples for each condition. Representative images; defect seen in 13/15 embryos. e Left: in-situ hybridization of DeltaA shows a loss of discrete neuronal clusters in sfpq−/− which is rescued by injection of the epha4b cryptic splice junction morpholino but not a mismatch morpholino. Right: quantification of number of DeltaA clusters in each condition. Each data point represents one embryo; embryos examined over two independent experiments. Two-tailed t-test was performed, ***p = 0.0005. c–e Upper: lateral view. Lower: dorsal view. Source data are provided as a Source Data file.