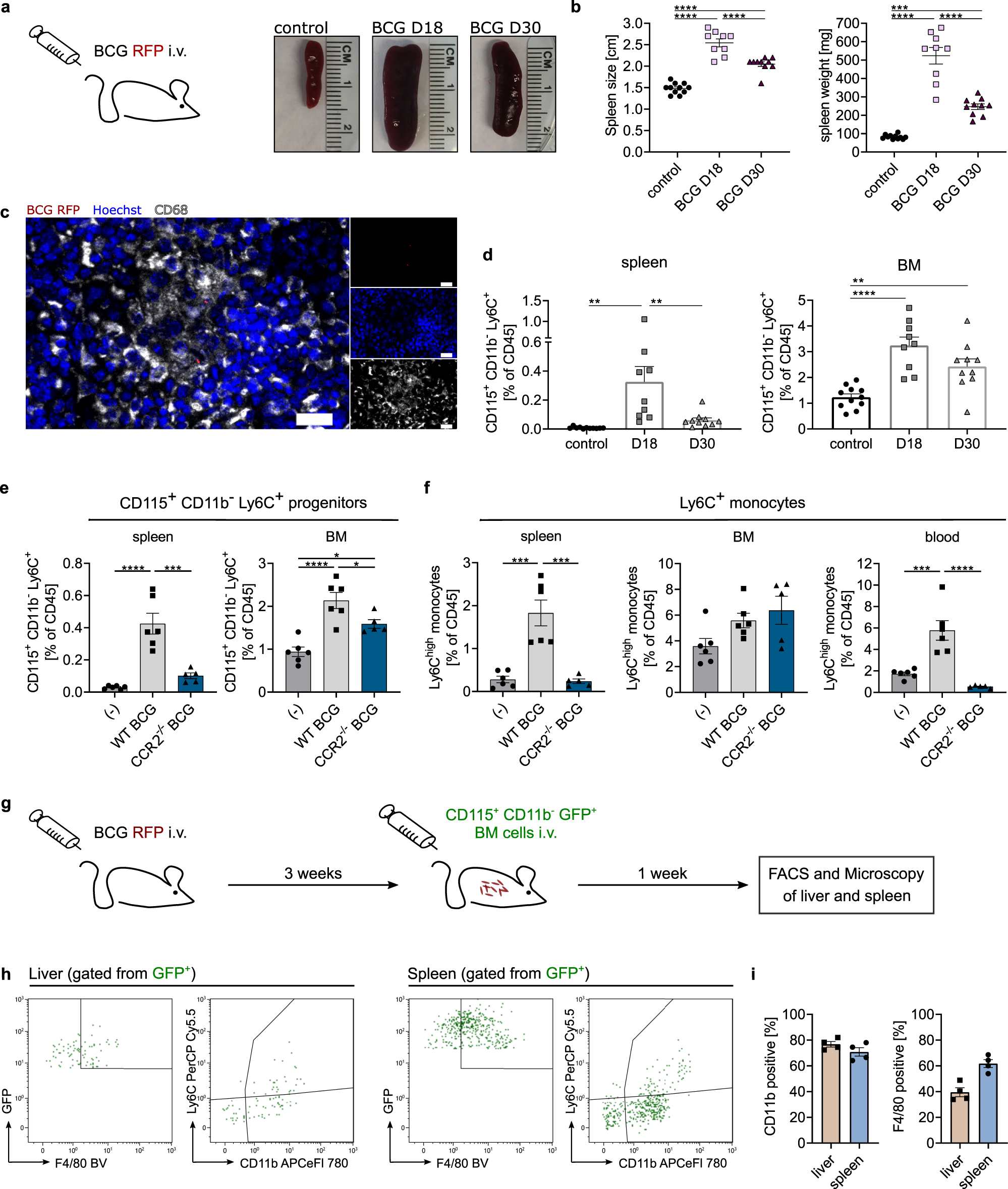
Fig. 8: Increased progenitor frequency in spleen and bone marrow after intravenous BCG infection.
From: Monocyte progenitors give rise to multinucleated giant cells

a, b C57BL/6 mice were infected with 1–5 × 107 CFU M. bovis BCG-RFP intravenously (scheme) and analyzed for splenomegaly at day 18 and 30 post infection (p.i.) compared to PBS controls. Representative images shown (a); quantification of spleen size and weight (b). Graphs show mean ± SEM of n = 11 (control), n = 9 (D18) and n = 10 (D30) mice examined over eight experiments. ***p = 0.0002, ****p < 0.0001 (one-way ANOVA, Tukey’s MCT). c Immunofluorescence staining for CD68 (white) and Hoechst 33342 (blue) of spleens after BCG infection (red) as described in Fig. 8a. Scale bar: 20 µm. Channels were adjusted individually with respect to contrast and brightness. d FACS analysis from BCG-RFP infected and control mice (as described in Fig. 8a) for frequency of Ly6C+ CD115+ CD11b− cells in spleen and bone marrow (BM) at day 18 and 30 p.i. Graphs show mean ± SEM of n = 11 (control), n = 9 (D18) and n = 10 (D30) mice examined over eight experiments. **p = 0.0013 (control – D18, spleen), **p = 0.0086 (D18 – D30, spleen), **p = 0.0053 (BM), ****p < 0.0001 (one-way ANOVA, Tukey’s MCT). e, f FACS analysis from BCG-RFP infected C57BL/6 (WT) and Ccr2−/− mice (blue) for frequency of Ly6C+ CD115+ CD11b− cells (e) and Ly6Chigh monocytes (f) in spleen, BM and blood at day 18 p.i. compared to PBS controls (C57BL/6) in the described infection model (Fig. 8a). Graphs show mean ± SEM of n = 6 (control, WT) and n = 5 (Ccr2−/−) mice examined over two experiments (one experiment removed due to high variance in initial infection dose). *p = 0.017 (control − WT BCG), *p = 0.0449 (control − Ccr2−/− BCG), ***p = 0.0002 (e), ***p = 0.0001 (f, spleen), ***p = 0.0004 (f, blood), ****p < 0.0001 (one-way ANOVA, Tukey’s MCT). g Scheme of adoptive transfer model. CD11b− CD115+ cells from β-actin-gfp+/− mice were transferred into BCG-RFP (1–5 × 107 CFU i.v.) infected WT mice 3 weeks p.i. FACS and microscopical analysis followed at day 7 post transfer. h, i FACS analysis and quantification of CD11b, Ly6C and F4/80 expression of GFP+ cells (green) in spleen and liver after adoptive transfer (Fig. 8g). Depicted are mean ± SEM of n = 4 recipient mice examined over three experiments.