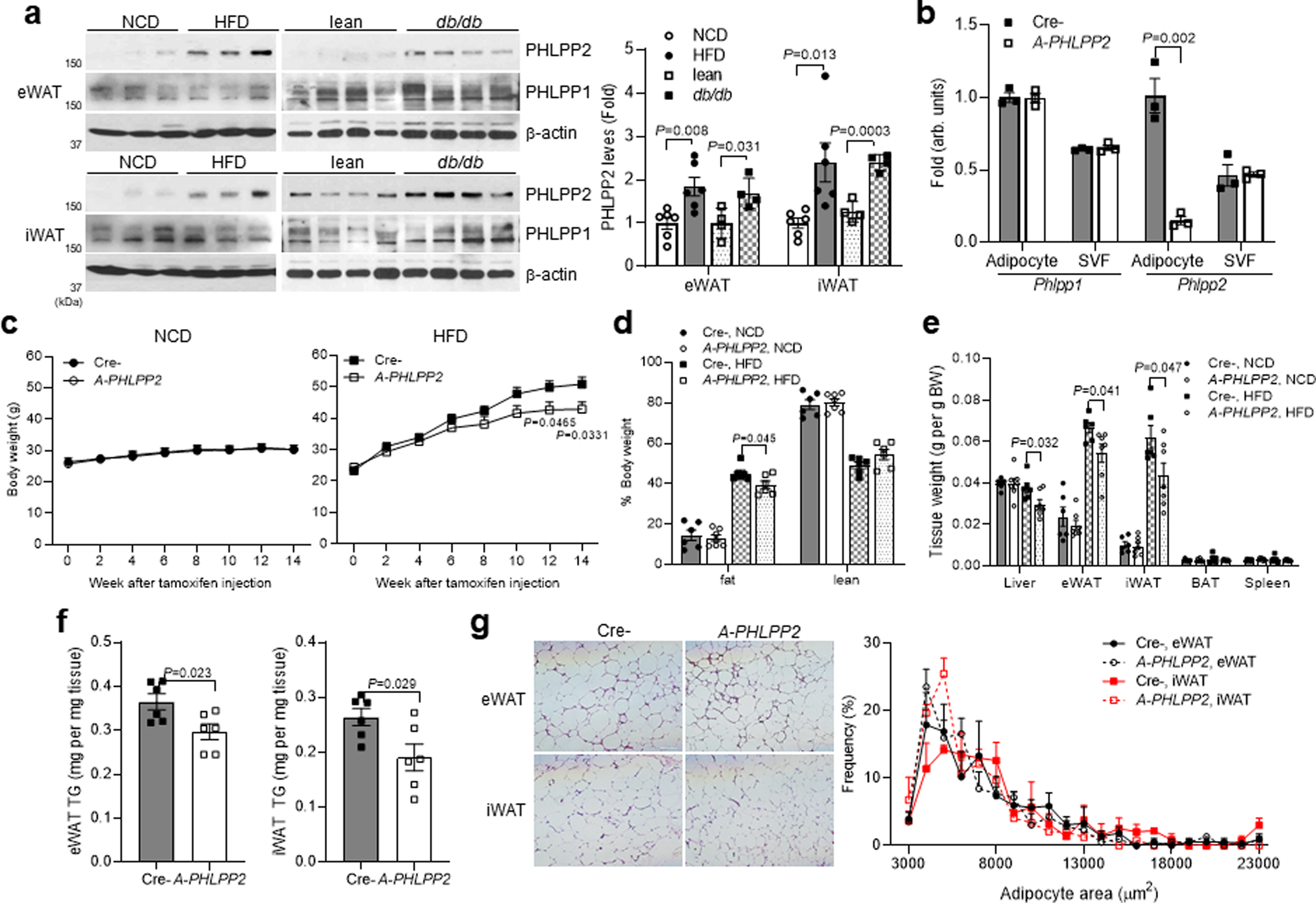
Fig. 1: Blocking adipocyte PHLPP2 attenuates HFD-induced adipocyte hypertrophy.
From: Adipocyte PHLPP2 inhibition prevents obesity-induced fatty liver

a PHLPP1 and 2 protein levels in eWAT and iWAT from normal chow diet (NCD) or high-fat diet (HFD)-fed C57BL/6 J, and lean or db/db mice, with quantification of PHLPP2 levels (right, n = 4–6 independent mice per group). b Gene expression in adipocytes and SVF isolated from eWAT from HFD-fed Cre- and A-PHLPP2 mice sacrificed after an 18 h fast (n = 3 independent mice per group). c Body weight curves, d body composition, and e tissue weights in NCD-fed or HFD-fed Cre-PHLPP2 or A-PHLPP2 mice (n = 6–7 independent mice per group). f eWAT and iWAT triglyceride (TG) content (n = 6 independent mice per group), and g H&E staining (left) and adipocyte cell size-frequency distribution (right) (n = 3 independent mice per group) in HFD-fed Cre- and A-PHLPP2 mice. Scale bars, 100 μm. All data are shown as the means ± SEM. Statistical significance was determined by unpaired two-tailed Student’s t-test.