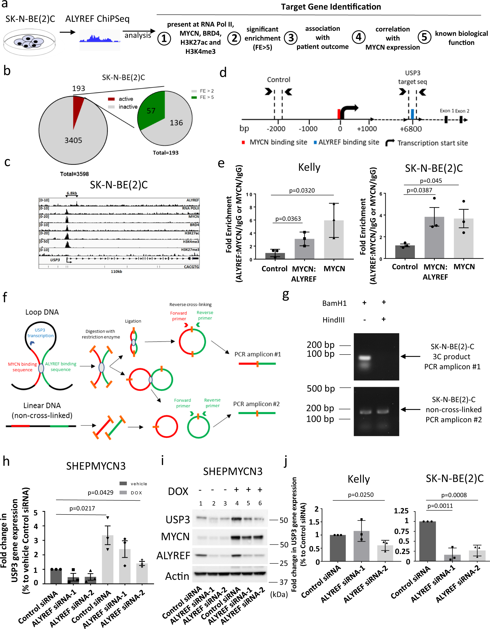
Fig. 5: ALYREF and MYCN form a transcriptional activator complex which upregulates USP3 expression.

a Approach to identifying ALYREF target gene candidates in the context of MYCN stability regulation. ALYREF ChIP-seq data was used to analyze 3598 ALYREF-bound chromatin regions. b Genome-wide profile of ALYREF-chromatin interactions. c Integrative Genomic Viewer (IGV) representation of the USP3 gene promoter detailing MYCN and ALYREF-binding motifs. d Schematic representation of the USP3 and negative control target sequences used for ChIP-PCR, detailing MYCN and ALYREF-binding motifs and their distance from the transcription start site (TSS). e Single ChIP assays for MYCN or double ChIP assays for MYCN:ALYREF complex analyzed by RT-PCR (n = 3 per group) with primers targeting the negative control (Control) region or the USP3 gene. Two-sided unpaired Student’s t-tests were performed to derive p-values. Differences in expression levels were compared to the negative control (Control). f Schematic of chromatin conformation capture (3C) assay used to detect the interactions between the DNA fragments containing the MYCN binding site at the USP3 promoter region (red, 0 bp) and that containing the ALYREF peak (green, +6800 bp from USP3 TSS). g Representative agarose gel from 3C assay performed with BamH1 and/or HindIII showing PCR product of MYCN and ALYREF interaction (PCR Amplicon #1; 166 bp) and the positive control non-cross-linked DNA (PCR Amplicon #2; 53 bp). h RT-PCR (n = 3 per group) and i immunoblot analyses of USP3 (h) and USP3, ALYREF, and MYCN (i) expressions following siRNA-mediated ALYREF knockdown in SHEPMYCN3 cells. Two-sided unpaired Student’s t-tests were performed to derive p-values. Differences in expression levels were compared to the vehicle-treated control siRNA. j RT-PCR analysis (n = 3 per group) of USP3 expression following siRNA-mediated ALYREF knockdown. Two-sided unpaired Student’s t-tests were performed to derive p-values. Differences in expression levels were compared to the control siRNA. Respective p-values (p) are displayed. Comparisons were not significant unless otherwise noted. Data are shown as mean ± s.e.m. (error bars) and representative of three independent experiments in e, h, and j. Data are representative of three independent experiments with similar results in g and i. Panels a and f created by J. Seneviratne and Z. Nagy.