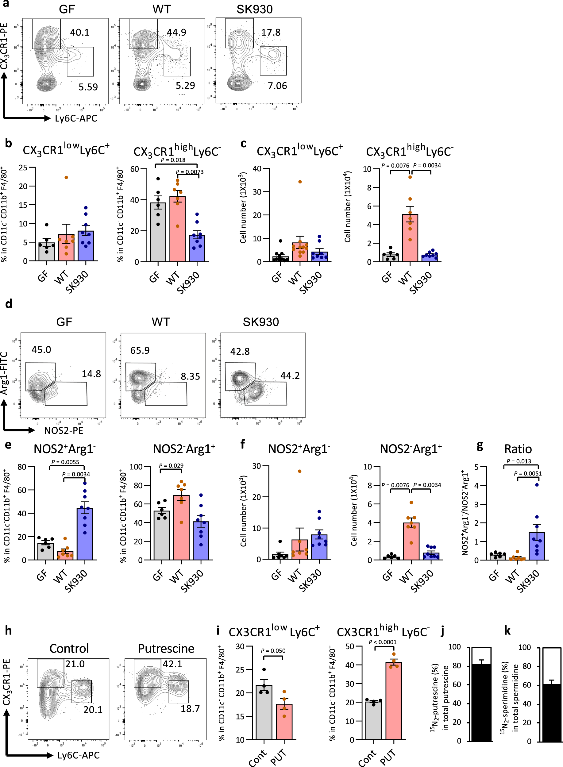
Fig. 4: Bacterial putrescine regulates the development of macrophage subsets.

CX3CR1 and Ly6C expression were analysed in CD45+CD11b+F4/80+ cells via flow cytometry. Representative flow cytometry images (a), frequency (b), number (c) of CX3CR1lowLy6C+ monocyte/macrophage and CX3CR1highLy6C− macrophages and representative flow cytometry images (d), frequency (e), number (f) of NOS2+Arg1− and NOS2−Arg1+ macrophages and the ratio of the former to the latter subset (g) in cLP of gnotobiotic mice colonised with WT (n = 7) or SK930 (n = 8) strain and GF mice (n = 6). CX3CR1 and Ly6C expression in CD45+CD11c−CD11b+F4/80+cells from BMDMs cultured in medium with or without putrescine (n = 4). Representative flow cytometry images (h) and frequency (i). j, k Isotope ratio of putrescine and spermidine in BMDMs cultured with isotope-labelled 15N2-putrescine were analysed via GC-MS. The black bar indicates the percent putrescine (PUT) or spermidine (SPD) of 15N2-putrescine or 15N2-spermidine enrichment in total corresponding polyamines, respectively (n = 3, independent cultures). All data shown represent the mean ± SEM. Kruskal-Wallis followed by Steel-Dwass post hoc test (b–g) and Student’s t-test (i) (two-sided).