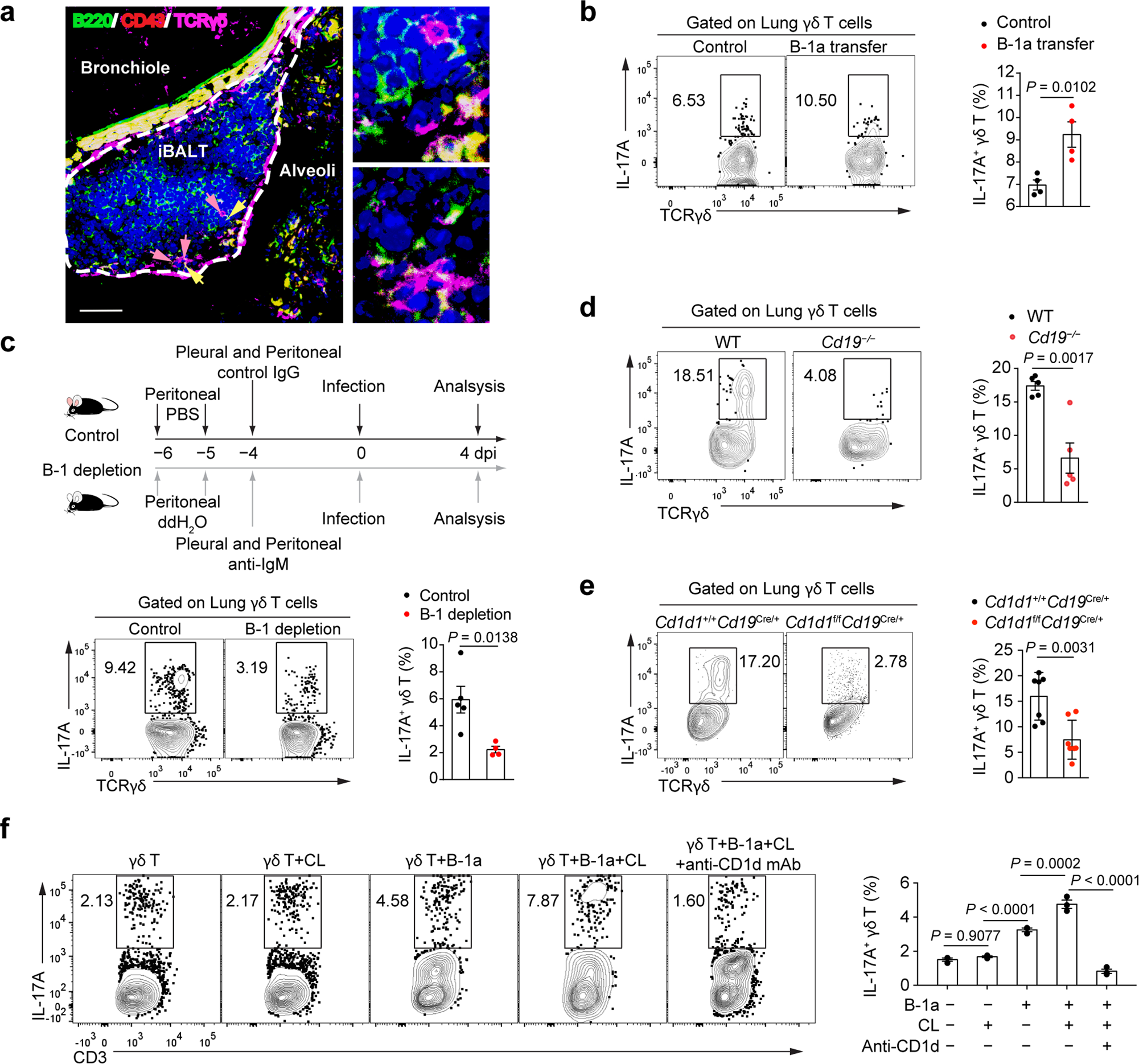
Fig. 6: γδ T IL-17A production requires CD1d-dependent antigen presentation.

a Confocal immunofluorescence microscopy of lungs from pdmH1N1-infected mice at 3 dpi, stained for B220 (green), CD43 (red), TCRγδ (purple), and DAPI (blue). Outlined areas (left row) are enlarged 10× at right. Scale bar, 50 μm. b Mice at 1 dpi were i.v. injected with 5 × 105 CL-preloaded B-1a cells and analysed by flow cytometry at 5 dpi. Flow cytometry plots (left) and cumulative data (right) showing frequency of IL-17A+ cells in gated lung CD3+TCRγδ+ cells (n = 4). c Schema of B-1a cell depletion. Mice were infected with pdmH1N1 and analysed at 4 dpi. Representative flow cytometry plots (left) and cumulative data (right) showing frequencies of IL-17A+ cells in gated lung CD3+ TCRγδ+ cells (n = 5, 4). d CD19-deficient (Cd19−/−) and WT mice were infected with pdmH1N1 and analysed at 5 dpi. Representative flow cytometry plots (left) and cumulative data (right) showing frequencies of IL-17A+ cells in gated lung CD3+TCRγδ+ cells (n = 5). e CD1d1+/+CD19Cre/+ and control CD1d1f/fCD19Cre/+ mice were infected with pdmH1N1 and analysed at 5 dpi. Representative flow cytometry plots (left) and cumulative data (right) showing frequencies of IL-17A+ cells in gated lung CD3+TCRγδ+ cells (n = 7). f Purified γδ T cells (1 × 105/well) were cultured 1:4 with B-1a cells from naïve C57BL/6 mice with or without CL, and with 10 μg/mL anti-CD1d blocking antibody or isotype control antibody for 3 days. IL-17A production in γδ T cells was determined by flow cytometry. Representative flow cytometry plots (left) and cumulative data (right) showing frequency of IL-17A+ cells in gated γδ T cells (n = 3). Data are combined from two or three independent experiments and are represented as mean ± SEM. P-values were determined using two-tailed unpaired Student’s t-test (b–e) or one-way ANOVA (f). Source data are included in Source Data file.