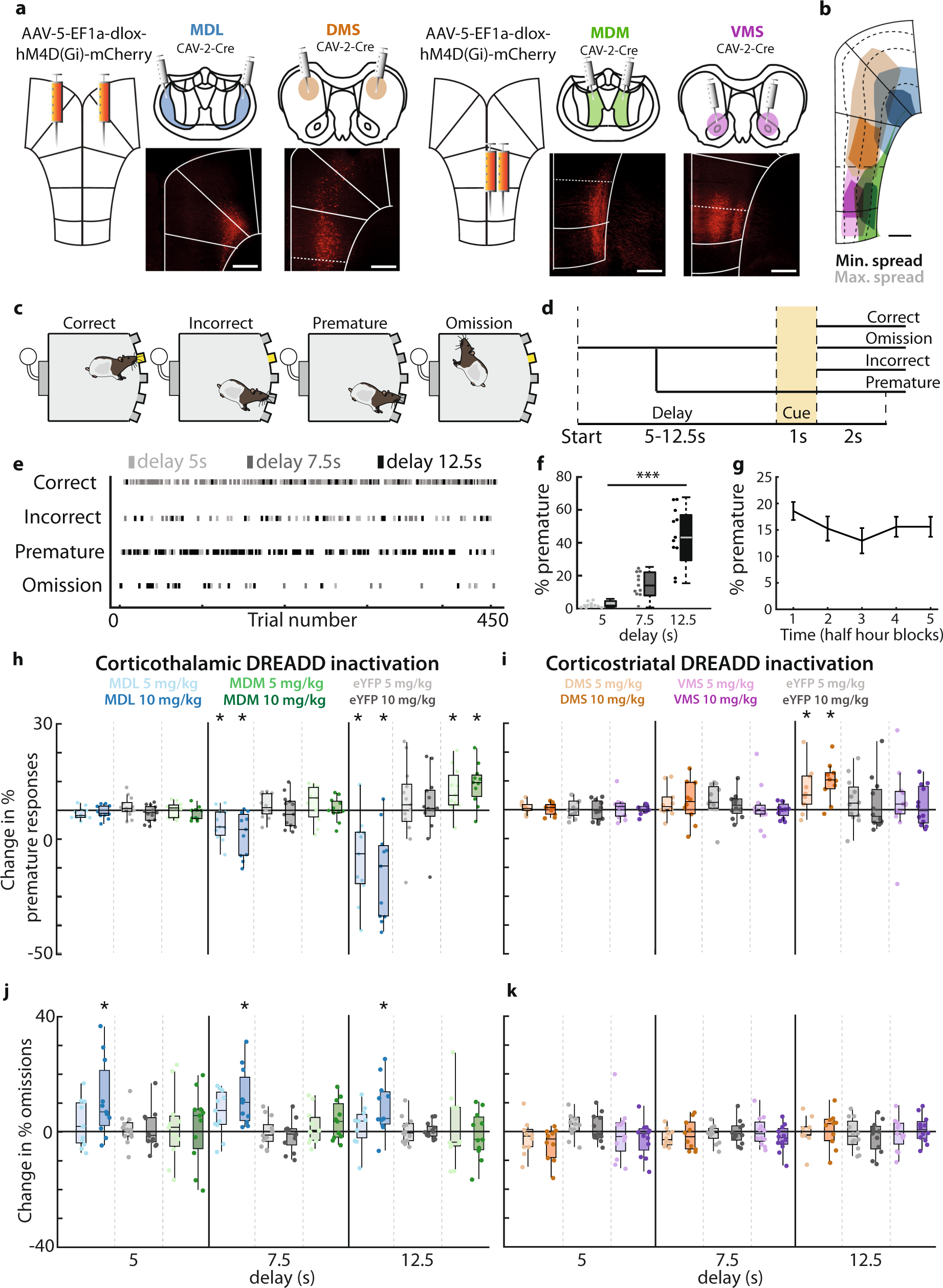
Fig. 3: Bi-directional regulation of inhibitory control by mPFC projection neurons.

a Viral injection protocol for hM4D(Gi)-expression in projection neurons. Bottom: Representative example of mPFC hM4D(Gi)-expression. b Spread of hM4D(Gi)-expression. c Possible 5-CSRTT trial outcomes. d Schematic representation of possible 5-CSRTT outcomes. Delay was randomly varied between 5, 7.5, and 12.5 s in variable delay sessions. e Example of behavioral responses during a single variable delay session. Dots indicate individual trials, darker colors represent longer delay trials. f Premature responses in variable delay sessions. F[2,20] = 51.13, p < 0.0001. g Distribution of premature responses after saline and CNO injections in 2.5-h variable delay session, divided into 30-min blocks. h Change in premature responding of animals expressing hM4D(Gi) or eYFP in MDL-projecting or MDM-projecting neurons in variable delay sessions. MDL: F[8,128] = 9.31, p < 0.0001, pCNO5 = 0.0049, dCNO5 = 0.99, pCNO10 = 0.003, dCNO10 = 1.36. MDM: F[8,128] = 9.31, p < 0.0001, pCNO5 = 0.021, dCNO5 = 0.69, pCNO10 = 0.0044, dCNO10 = 1.00. i Change in omissions in MDL-projecting or MDM-projecting neurons. MDL: F[4,64] = 4.25, p = 0.004. j same as g, for animals expressing eYFP and hM4D(Gi) receptors in DMS-projecting and VMS-projecting neurons. DMS: F[8,124] = 2.72, p < 0.0001, pCNO5 = 0.047, dCNO5 = 0.51, pCNO10 = 0.0039, dCNO10 = 0.80. k same as h, for DMS-projecting and VMS-projecting neurons. Dots represent individual animals; bar graphs represent mean ± SEM. Scale in a and b: 500 μm. Boxplots in f, h–k: center line, median; box edges, 1st and 3rd quartile; whiskers, data range without outliers. One-way ANOVA was used in f. Three-way mixed repeated-measures ANOVA was used in h, i, j, and k, with FDR-corrected, paired one-way post hoc tests t-test vs. saline. Significance: *p < 0.05, ***p < 0.001. Group sizes: MDL (n = 11 rats), MDM (n = 11), eYFP-Thalamus (n = 13), DMS (n = 10), VMS (n = 12), eYFP-Striatum (n = 12).