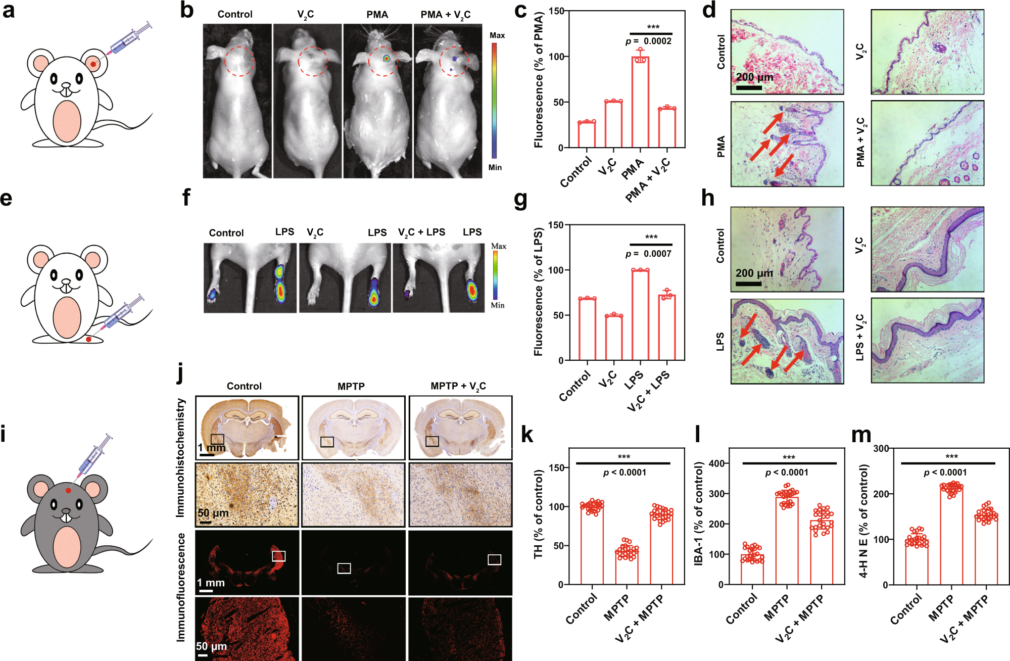
Fig. 9: Inflammation and neurodegeneration therapy based on V2C MXenzyme.
From: 2D vanadium carbide MXenzyme to alleviate ROS-mediated inflammatory and neurodegenerative diseases

a Scheme of ear inflammation model. b In vivo fluorescence imaging of mice with different treatments to evaluate the effect of V2C MXenzyme on ROS scavenging in PMA-induced ear inflammation. c Corresponding radiant efficiency of the fluorescence images acquired in the live mice after different treatments (n = 3 for each group). d H&E-stained images of mice ears after different treatments. e Scheme of ankle inflammation model. f In vivo fluorescence imaging of mice with different treatments to evaluate the effect of V2C MXenzyme on ROS scavenging in LPS-induced ankle inflammation. g Corresponding radiant efficiency of fluorescence images acquired in the live mice after different treatments (n = 3 for each group). h H&E-stained images of mice ankles after different treatments. i Scheme of PD model treatment. j Immunohistochemistry and immunofluorescence images of TH expression in the brains of mice after different treatments (coronal plane). Expression levels of k TH, l IBA-1, and m 4-HNE in each treatment group (coronal plane) (n = 25 for each group), quantification represents the ratio of the experimental group to control. Data presented as mean ± SD and asterisks indicate significant differences (***p < 0.001) using one-way analysis of variance (ANOVA). A representative image of three replicates from each group is shown.