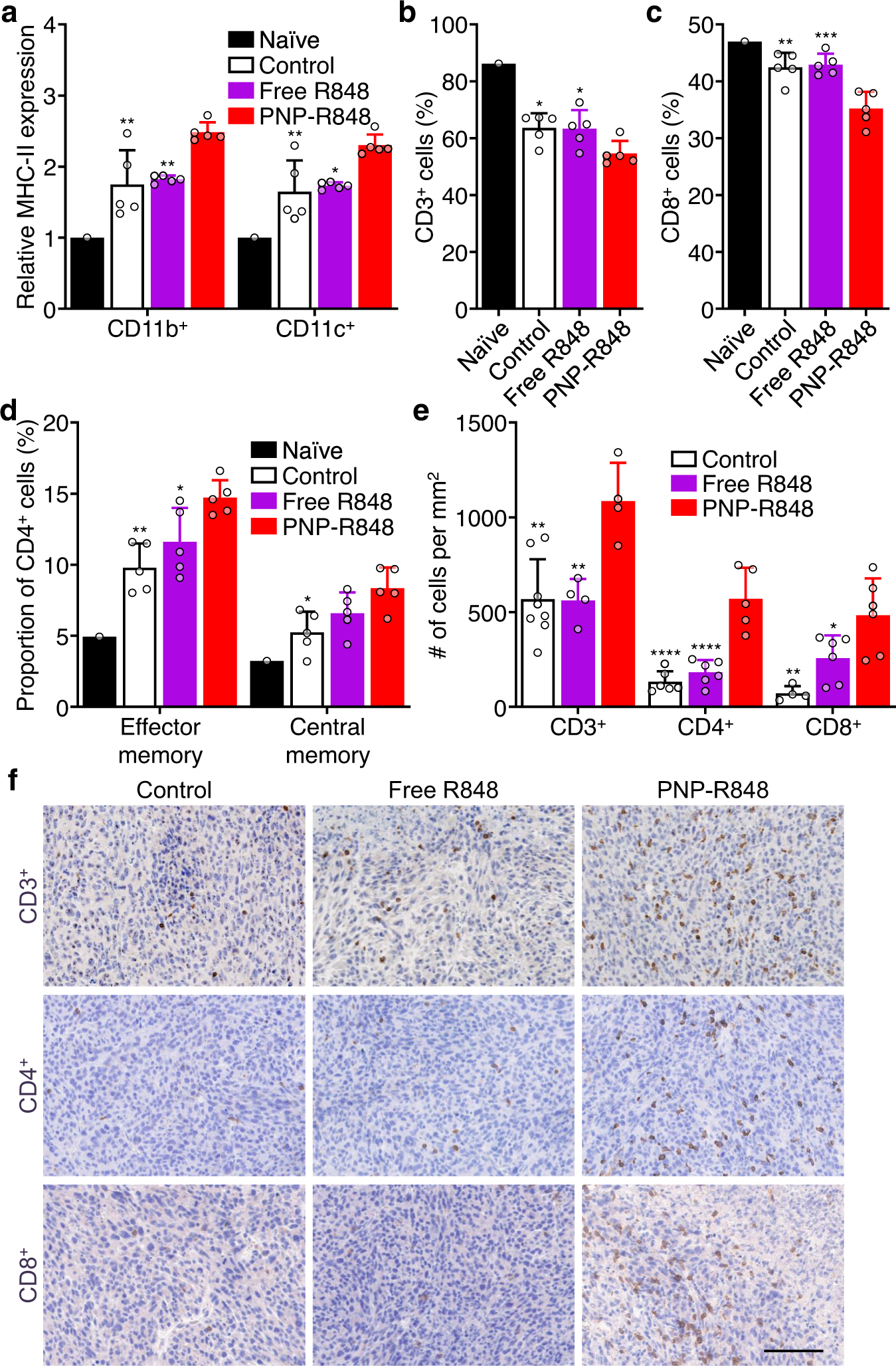
Fig. 5: Immune response to treatment in MC38 tumor-bearing mice.

a Relative expression of MHC-II by CD11b+ or CD11c+ cells in the DLN from mice treated with free R848 and PNP-R848 (n = 5, mean + SD). b Percentage of CD3+ cells within the CD45+ cell population of the DLN from mice treated with free R848 and PNP-R848 (n = 5, mean + SD). c Percentage of CD8+ cells within the CD3+ cell population of the DLN from mice treated with free R848 and PNP-R848 (n = 5, mean + SD). d Proportion of CD4+ T cells with the effector memory or central memory phenotypes in the DLN from mice treated with free R848 and PNP-R848 (n = 5, mean + SD). e Quantification of CD3+, CD4+, or CD8+ cell density in tumor sections from mice treated with free R848 and PNP-R848 (n = 4 for CD3+ Free R848, CD3+ PNP-R848, and CD8+ Control, n = 5 for CD4+ PNP-R848, n = 6 for CD4+ Control, CD4+ Free R848, CD8+ Free R848, and CD8+ PNP-R848, and n = 8 for CD3+ Control, mean + SD). f Representative histological sections from the experiment in (e) (scale bar = 100 μm; brown = positive staining). All mice were treated on the same schedule as in Fig. 4, and samples were collected on day 7 after the first treatment. *p < 0.05, **p < 0.01, ***p < 0.001, ****p < 0.0001 (compared with PNP-R848); one-way ANOVA. Source data are provided as a Source Data file.