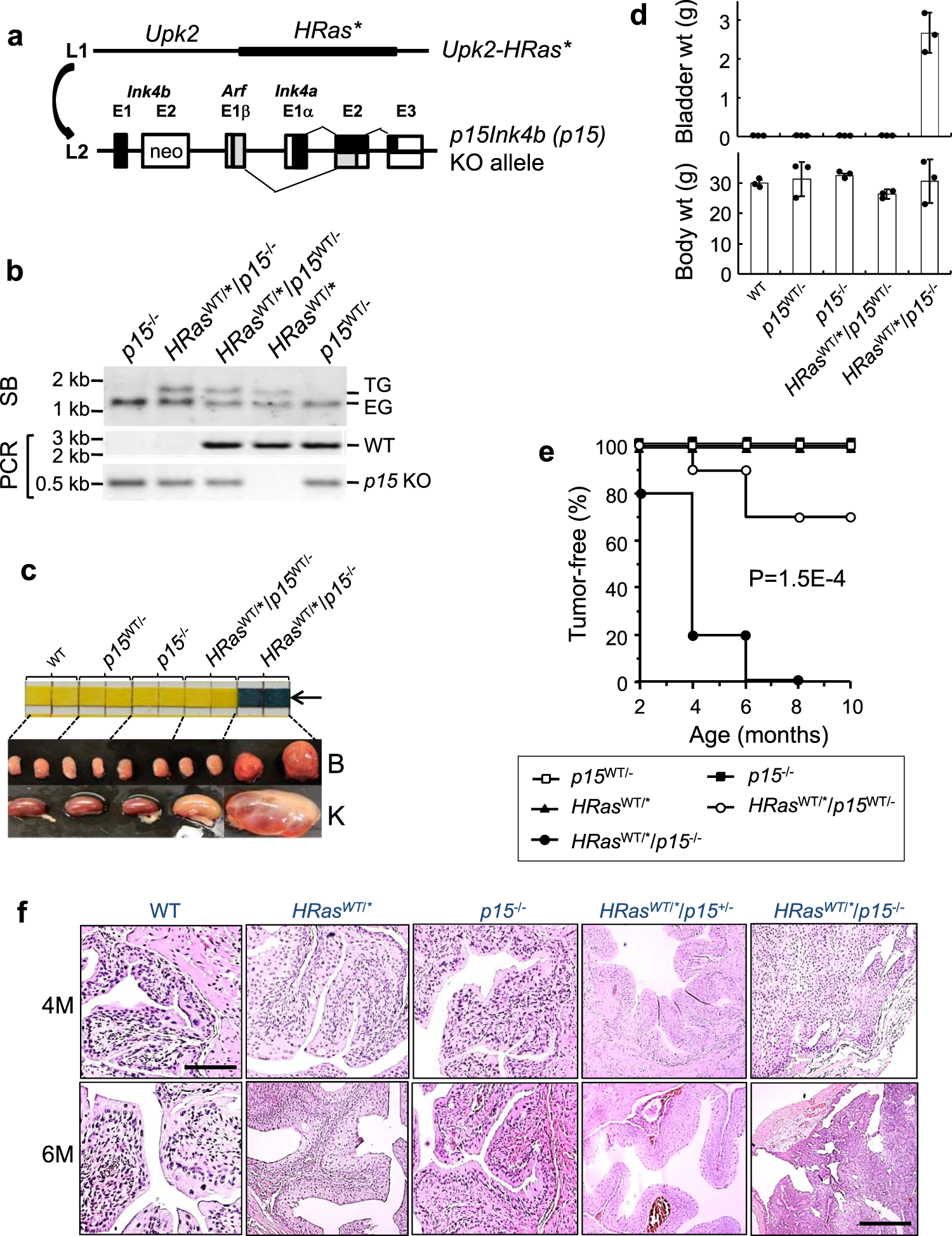
Fig. 1: Loss of p15 in mouse urothelial cells expressing oncogenic HRas triggers early-onset and highly penetrant urothelial carcinomas that strongly resemble low-grade, papillary, non-muscle-invasive bladder cancer in humans.

a Mouse breeding scheme. Transgenic mice in which oncogenic HRas expression was under the control of murine Upk2 promoter (abbreviated as HRasWT/* mice) was crossed and backcrossed to p15Ink4b knockout (p15−/−) mice in which exon 2 of the gene was replaced by a neo gene, which ablates p15 expression53. b Representative genotypes from one litter of the aforementioned crosses. SB Southern blotting detecting the restriction enzyme-digested transgene fragment (TG) of Upk2-HRas, and endogenous Upk2 fragment (EG); and PCR detecting the wild type (WT) and the p15 knockout (KO) allele. Genotyping was performed on every mouse with highly reproducible results, and cumulatively n > 50/genotype. Source data are provided as a Source Data file. c Urine dipstick test of hematuria (upper panel; only the blood-testing row is shown) and gross anatomy of bladder (B) and kidney (K) (lower panel) of 4-month-old mice (2 mice/genotype shown). Color change to dark blue (arrow) indicates hematuria. Note the highly enlarged renal pelvis in the HRasWT/*/p15−/− mice. The kidney of the HRasWT/*/p15WT/− mouse was slightly bigger but lacked hydronephrosis upon sectioning. d Bladder and body weights (wt) of mice sacrificed at 6 months of age (3 mice/genotype). Data are presented as mean ± SD. e Tumor-free rate for genotypes indicated in the box (10 mice/time point/genotype). P value indicated (P = 1.5E−4) was for comparison between HRasWT/*/p15WT/− mice and HRasWT/*/p15−/− mice, using the Kaplan–Meier method followed by log-rank statistical test using software SPSS v17.0. f Representative H&E images of mouse bladders from the key genotypes at 4 and 6 months of age. n = 10/genotype/time point. All the panels are of the same magnification with the bar in the upper-left panel equaling to 100 μm, except the lower right panel (scale bar = 500 μm).