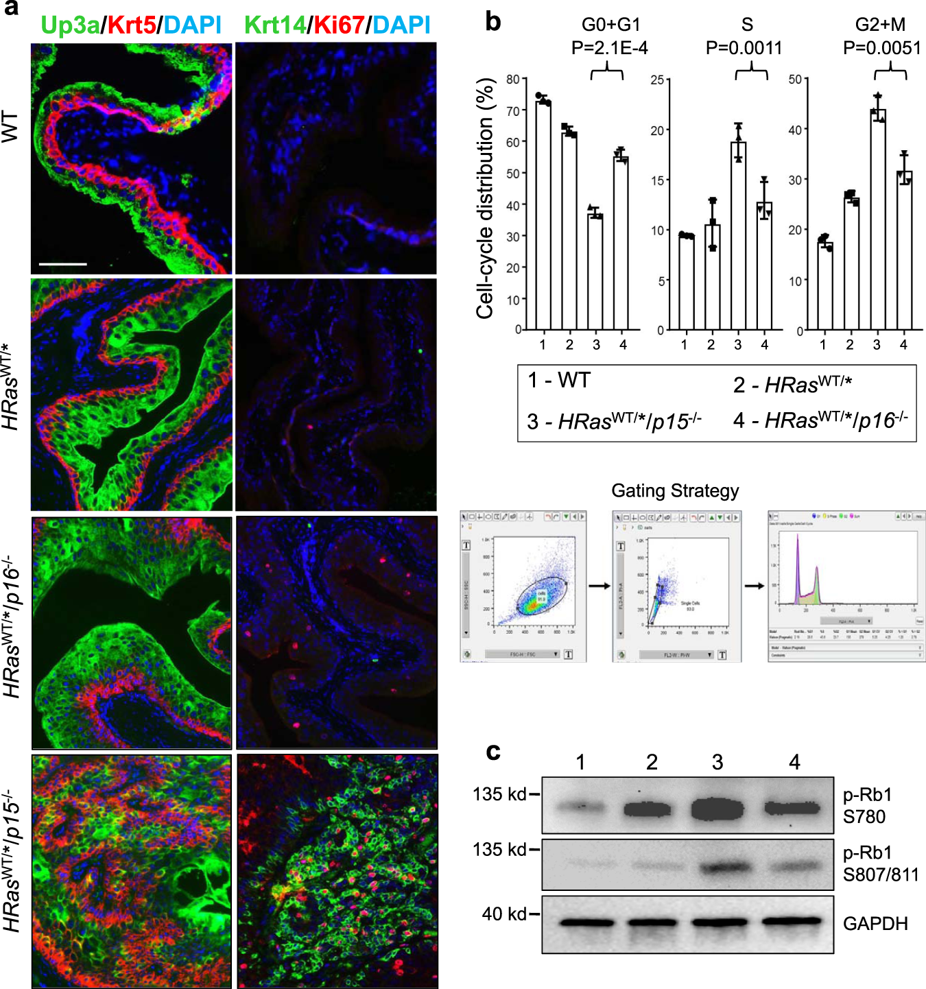
Fig. 3: Comparison of proliferative status of urothelia in age-matched (all 6 months) wild type (WT), HRasWT/*, HRasWT/*/p16−/−, and HRasWT/*/p15−/− mice.

a Immunofluorescent staining of urothelial differentiation (Upk3a), proliferation (Ki67), and bladder cancer progenitor cell (Krt5 and Krt14) markers. Note the significantly greater Krt5, Krt14, and Ki67 positive urothelial cells in HRasWT/*/p15−/− mice than in HRasWT/*/p16−/− mice. n = 5 per genotype indicated on the left. The panels are of the same magnification and the bar in the upper-left panel equals 50 μm. b Cell-cycle distribution (3 mice/genotype). Freshly stained urothelial cells by propidium iodine underwent (see Gating Strategy) (i) forward versus side scatter to remove small debris and large aggregates, (ii) width versus area to remove doublets, and (iii) cell-cycle distribution based on DNA content using FlowJo-embedded cell-cycle analysis. Data are presented as mean value ± SD. Two-sided t-tests were performed to compare the significance of the differences between the two groups (HRasWT/*/p15−/− versus HRasWT/*/p16−/−). The P values are shown in the figure. Note that urothelial cells in S and G2+M phases were 2–3-fold higher in HRasWT/*/p15−/− mice than in HRasWT/*/p16−/− mice. c Western blotting (1 mouse/lane) detection of phosphorylated pRb1. Source data are provided as a Source Data file. Note that the pRb1 phosphorylation (at both S780 and S807/811) was significantly higher in HRasWT/*/p15−/− mice than in HRasWT/*/p16−/− mice.