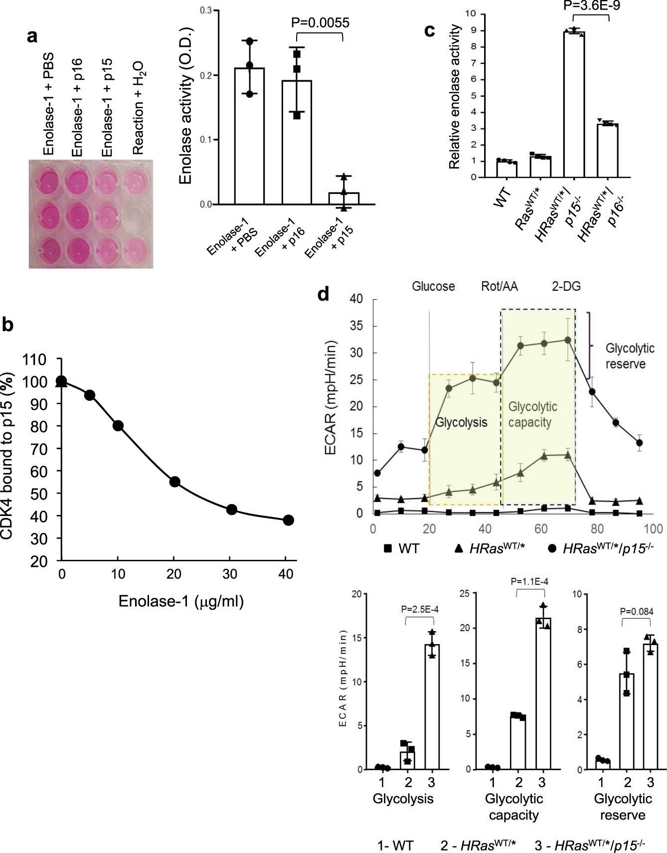
Fig. 8: The competitive binding between p15, enolase-1, and CDK4/CDK6.

a p15, but not p16, inhibits enolase-1 activity in vitro. Purified enolase-1 was mixed with PBS, E. coli-produced p15 or E. coli-produced p16, and the enolase activity was measured using a commercial kit and expressed as relative optical density (OD). Note that p15, but not p16, inhibits enolase-1 activity. n = 3 of biologically independent samples. Data are presented as mean values ± SD. Two-sided t-test was performed to compare the significance of the difference between the two groups (p15 versus p16). The P values are shown in the figure. b Enolase-1 competitively inhibits p15 from binding to CDK4 in a dose-dependent manner. Purified enolase-1 was mixed with E. coli-produced p15, and the mixture was incubated with immobilized CDK4. Note that enolase-1 in a dose-dependent manner competitively inhibits p15 from binding to CDK4. n = 3 of biologically independent samples. Data are presented as mean values ± SD. c Enolase activity in relation to p15 and p16 status in vivo. Total proteins were extracted from urothelial cells of from WT, HRasWT/* and HRasWT/*/p15−/− and HRasWT/*/p16−/− mice. Note the significantly elevated level of enolase activity in urothelial cells lacking p15. n = 4 of biologically independent samples. Data are presented as mean values ± SD. Two-sided t-test was performed to compare the significance of the difference between HRasWT/*/p15−/− and HRasWT/*/p16−/− mice. d Marked elevation of glycolysis in compound mice expressing HRas* and lacking p15. Seahorse analysis was performed using urothelial cells from WT, HRasWT/*, and HRasWT/*/p15−/− mice. n = 3 of biologically independent samples. Data are presented as mean values ± SD. Two-sided t-test was performed to compare the significance of the difference between the two groups (HRasWT/*/p15−/− versus HRasWT/*). The P values are shown in the figure. Note that glycolysis, glycolytic capacity, and glycolytic reserve were all significantly elevated in HRasWT/*/p15−/− than in the controls (see lower panel for quantified comparisons).