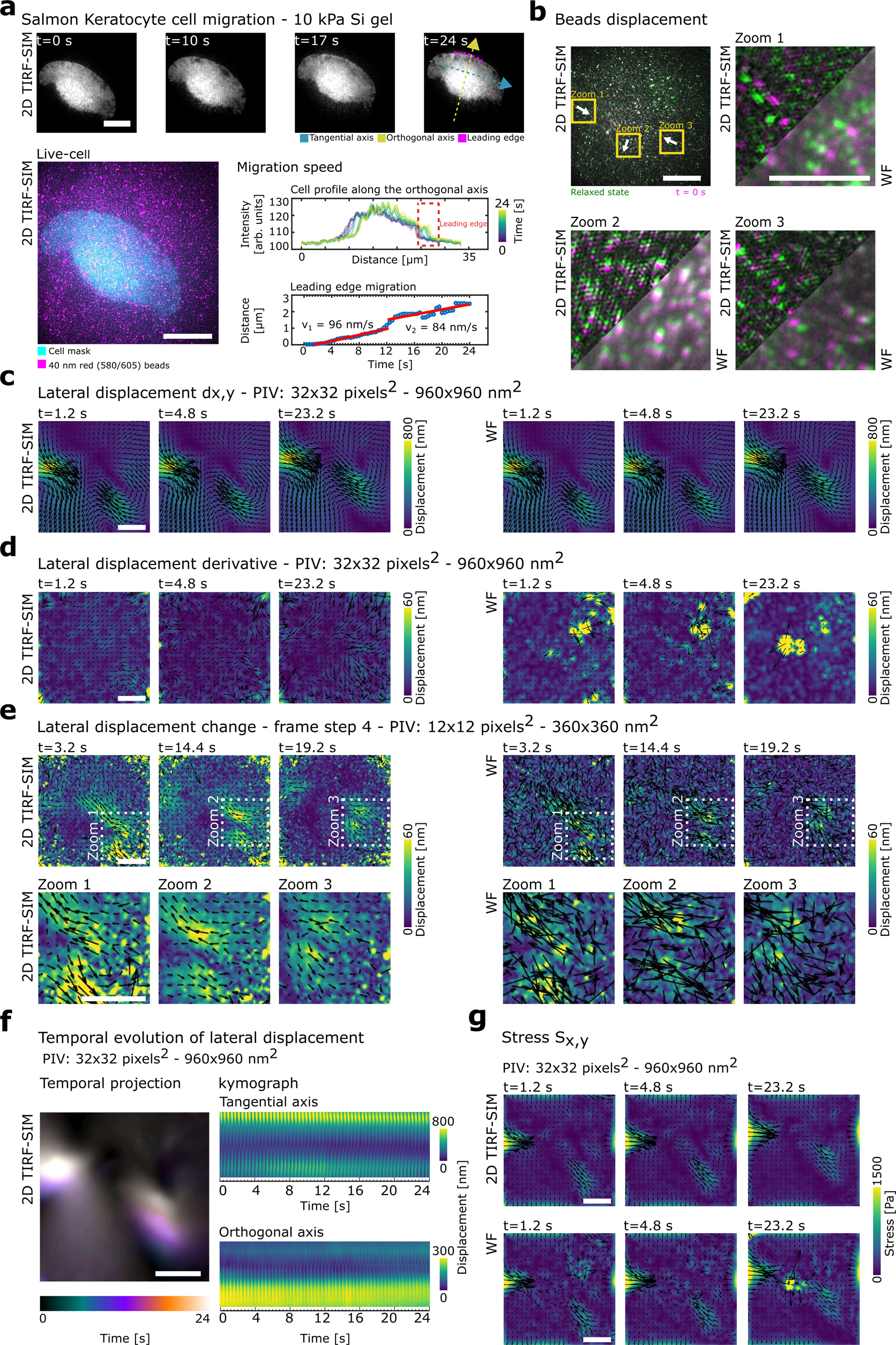
Fig. 3: 2D TIRF-SIM-TFM during migration of live salmon keratocytes.
From: Two-dimensional TIRF-SIM–traction force microscopy (2D TIRF-SIM-TFM)

a Upper: Snap shots of a primary salmon keratocyte over the course of 24 s while migrating on top of silicone. Cell leading edge (magenta), the orthogonal axis (yellow) and the tangential axis (light blue) to the leading edge represented at 24 s. Lower left: 2D TIRF-SIM image of salmon keratocyte labelled with CellMask Green (cyan) on top of the gel coated with 40 nm fluorescent beads (magenta). Lower right: Cell plot profile along the orthogonal axis over migration. Dropping down in intensity of the line profiles due to the leading edge of the cell (red box). Scatter plot of the leading edge position and cell migration velocity estimated from the curve slope. Scale bar: 10 µm. b Bead positions at the relaxed state of the gel (green) and 0 s (magenta) superimposed to highlight the bead displacements. Scale bar: 10 µm. The zoom of three areas shows the differences between 2D TIRF-SIM and WF imaging and displacement magnitude heterogeneity. Scale bar: 5 µm. c Lateral displacement of the gel generated by the salmon keratocyte at time 1.2, 4.8 and 23.2 s, recovered with 2D TIRF-SIM-TFM and WF-TFM. PIV window used is 32 px. Vector map overlayed. Scale bar: 10 µm. d Derivative of the displacement calculated using a PIV window of 32 px (see panel c) showing the absence of small displacements detected, with 2D TIRF-SIM-TFM and WF-TFM. Vector map overlayed. Scale bar: 10 µm. e Upper: Lateral change of the displacement extracted using a PIV window of 12 px and a step of 4 frames, for both 2D TIRF-SIM-TFM and WF-TFM. Vector map overlayed. Scale bar: 10 µm. Lower: Zoom-in of the gel structure under stress. Scale bar: 10 µm. f Temporal evolution of the lateral displacement of salmon keratocyte during migration recovered in 2D TIRF-SIM-TFM represented by its temporal projection (left), and its kymograph along the tangential and orthogonal axes (right). Minor ticks in the time axis represent single super-resolved frames acquired in 0.4 s (2.5 fps). g Corresponding lateral stress recovered with 2D TIRF-SIM-TFM and WF-TFM. PIV window used is 32 px. Scale bar: 10 µm.