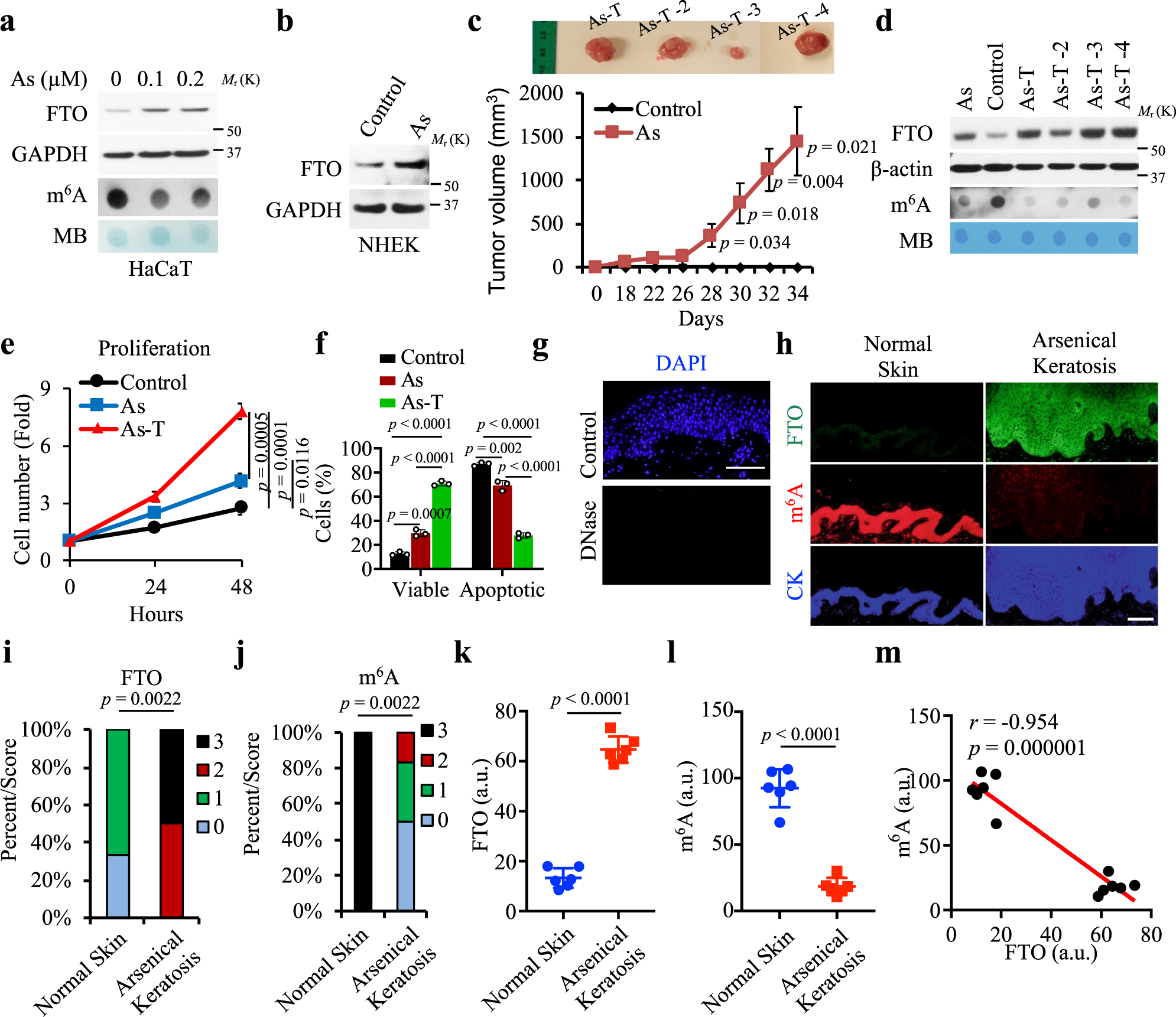
Fig. 1: FTO is upregulated, while m6A is downregulated by arsenic in human skin and keratinocytes.

a Immunoblot analysis of FTO and m6A dot blot assay in HaCaT cells treated with arsenic (As) at different doses for 72 h. Methylene blue (MB) staining was used as a loading control. b Immunoblot analysis of FTO in NHEK cells. c Tumor images (upper) and volume (lower) following subcutaneous injection of control and arsenic-treated cells (As) (5 × 106) in nude mice (n = 4). d Immunoblot analysis of FTO and m6A dot blot assay in control, As, and the four As-T cells. Methylene blue (MB) staining was used as a loading control. e Cell proliferation assay in control, As, and As-T cells (n = 3). f Cell viability assay in cells as in e but placed in suspension for 72 h using flow cytometric analysis following Annexin V/propidium iodide staining (n = 3). g Nuclei/DNA are stained with DAPI in blue in normal human skin treated with or without DNase I (20 U). Scale bar, 100 μm. h Immunofluorescence staining of FTO (green), m6A (red), and keratin (blue) in normal human skin (n = 6) and arsenical keratoses (n = 6). Scale bar, 100 μm. i, j Percentage of samples (in stacked column format) for each score of FTO from h. Mann–Whitney U test. k, l Quantification of FTO and m6A levels using Image J (1.53e) from h. m Negative correlation of m6A levels with FTO levels by Spearman’s test from h. All data were performed on n ≥ 3 biologically independent samples. Error bars are shown as mean ± S.D. (e, f, k, l) or mean ± S.E. c p-values by two-tailed unpaired t-tests (c, e, f, k, l). Mann–Whitney U test (i, j). Correlation coefficient r and p-value are indicated from Spearman’s Correlation Rank test (m). a.u.: arbitrary units (k–m).