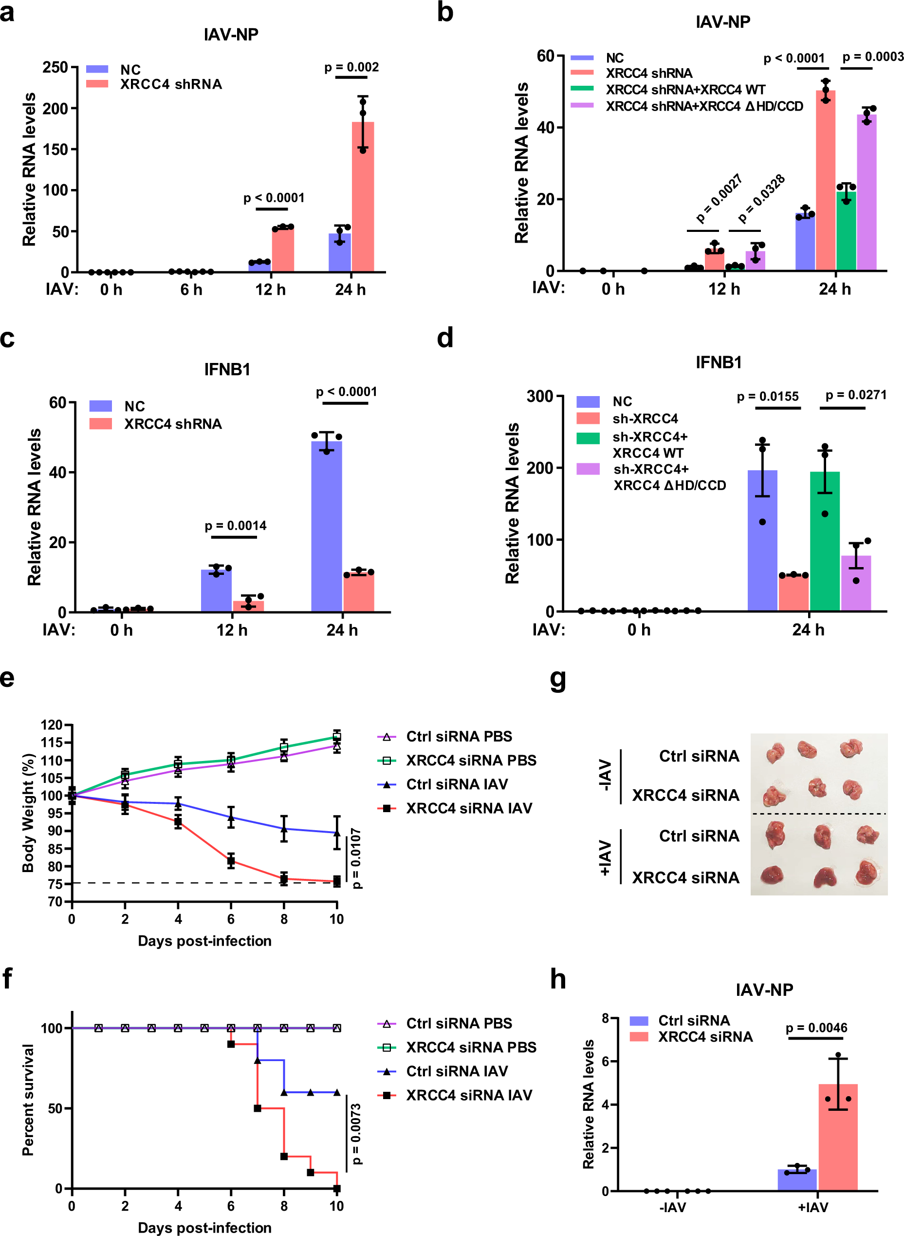
Fig. 6: XRCC4 coordinates with RIG-I to suppress RNA virus replication in host cells.
From: Reciprocal regulation of RIG-I and XRCC4 connects DNA repair with RIG-I immune signaling

a Control and XRCC4 knockdown A549 cells were infected with influenza virus A/PR/8/34 (IAV-PR8) as indicated. IAV NP RNA levels were detected by qRT-PCR. Data are presented as mean values ± SEM from three independent experiments. P values are determined by unpaired two-sided t-test. b IAV NP RNA levels in XRCC4 knockdown cells re-expressing wild type (WT) or XRCC4 mutant lack of the head and coil-coiled domains (ΔHD/CCD) infected with IAV-PR8 as indicated were examined by qRT-PCR. Data are presented as mean values ± SEM from three independent experiments. P values are determined by unpaired two-sided t-test. c Control or XRCC4 knockdown A549 cells were infected with IAV-PR8 as indicated. IFN-β RNA levels were analyzed by qRT-PCR. Data are presented as mean values ± SEM from three independent experiments. P values are determined by unpaired two-sided t-test. d IFN-β RNA levels in XRCC4 knockdown cells re-expressing WT or XRCC4 mutant (ΔHD/CCD) infected with IAV-PR8 as indicated were detected by qRT-PCR. Data are presented as mean values ± SEM from three independent experiments. P values are determined by unpaired two-sided t-test. e, f C57BL/6 mice were inhaled aerosolized control or XRCC4 siRNA for 24 h followed by infection with influenza virus A/WSN/1933 (IAV-WSN, 103 PFU) (8–10 mice/group). The effects of XRCC4 on WSN virulence and infection kinetics in mice were determined by body weight loss (e) and cumulative survival curve (f). Body weight was measured every 2 days. Error bars represent ±SEM from this experiment. The dashed line in e indicates the endpoint of 25% weight loss. P values are determined by unpaired two-sided t-test (e) or one-sided log-rank [Mantel–Cox] test (f). g C57BL/6 mice were treated with control or XRCC4 siRNA followed by infection with IAV-WSN. Shown are representative pictures of lung tissues with or without WSN infection. h IAV NP RNA levels in the lung tissues of mice treated with control or XRCC4 siRNA followed by infection with IAV-WSN were detected by qRT-PCR. Data are presented as mean values ± SEM from three independent experiments. P values are determined by unpaired two-sided t-test.