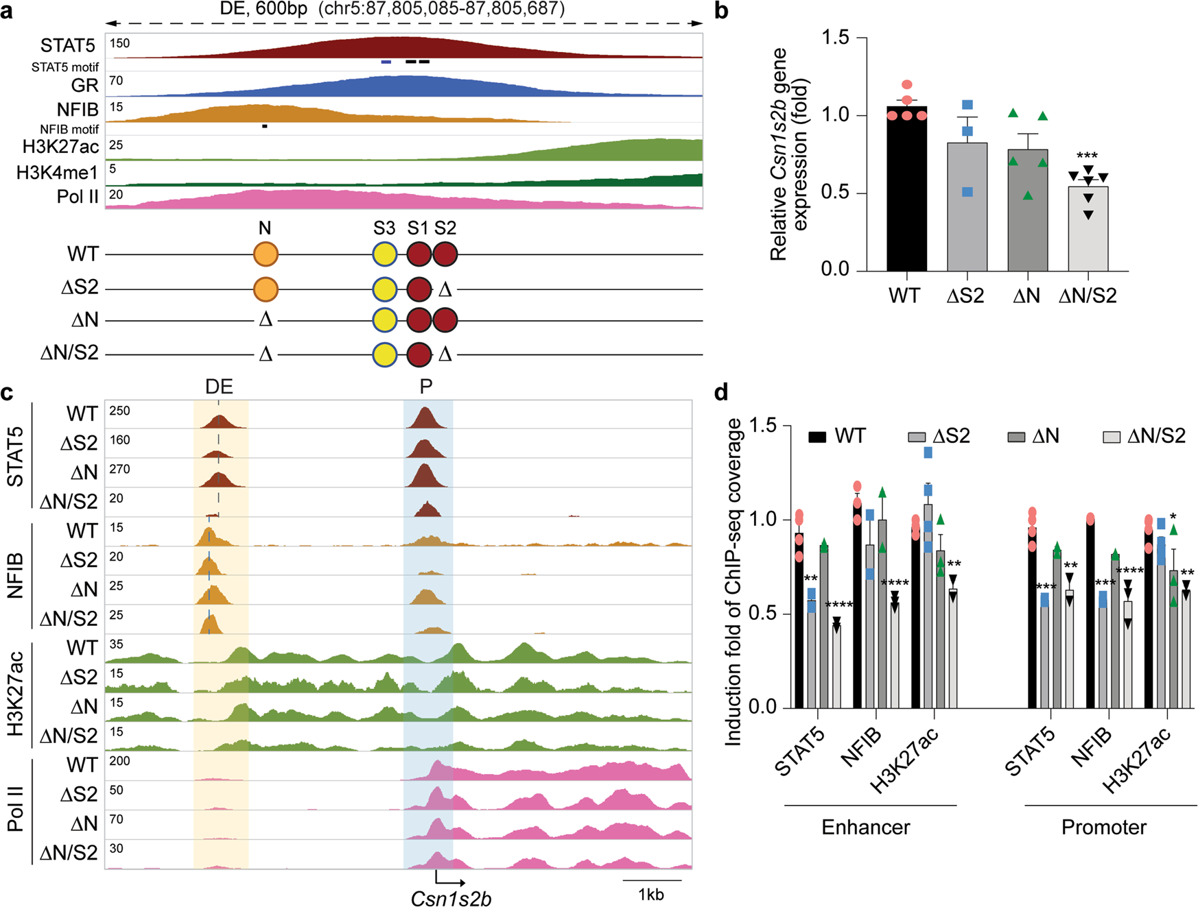
Fig. 2: Redundant and non-redundant functions of STAT5 and NFIB sites in the Csn1s2b distal enhancer.

a Genomic feature of the Csn1s2b distal enhancer (DE) and diagram of the deletions introduced in the mouse genome using CRISPR/Cas9 genome editing. TF binding sites were mutated individually (ΔS2 and ΔN) or in combination (ΔN/S2). While S1 and S2 display canonical GAS motifs (burgundy circles), S3 (yellow circle) is a non-canonical sequence with a 4bb spacer. N (orange circle) is a NFIB binding site. b Csn1s2b mRNA levels in day 10 lactating (L10) mammary tissues from WT and mutant mice were measured by qRT–PCR and normalized to Gapdh levels. Results are shown as the means ± s.e.m. of independent biological replicates (WT and ΔN, n = 5; ΔS2 and ΔN/S2, n = 6). One-way ANOVA followed by Dunnett’s multiple comparisons test was used to evaluate the statistical significance of differences between WT and each mutant mouse line. p-value = 0.21, 0.63 and 0.0006, respectively. c The Csn1s2b locus was profiled using ChIP-seq data of WT and mutant tissue. d STAT5, NFIB and H3K27ac coverage was calculated after variation between data set was normalized with Cish promoter coverage. Results are shown as the means ± s.e.m. of independent biological replicates (STAT5, H3K27ac of WT and H3K27 of ΔS2, n = 4; NFIB of WT, H3K27ac of ΔN and NFIB of ΔN/S2, n = 3; STAT5, NFIB of ΔS2 and ΔN, STAT5 and H3K27ac of ΔN/S2, n = 2).