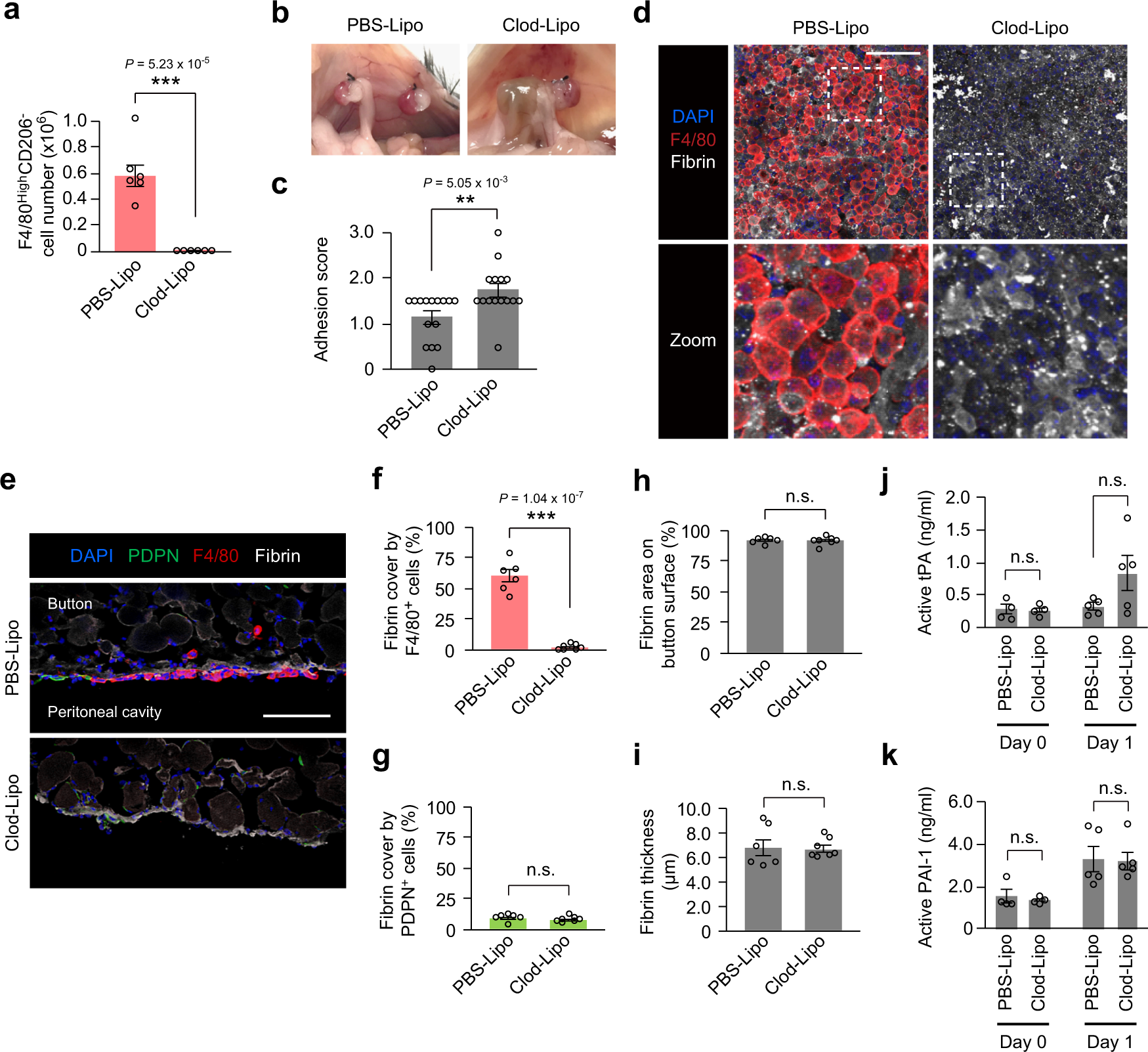
Fig. 4: Depletion of resident F4/80HighCD206− peritoneal macrophages exacerbates post-operative abdominal adhesion formation.
From: Cell barrier function of resident peritoneal macrophages in post-operative adhesions

a The cell number of resident F4/80HighCD206− peritoneal macrophages in the peritoneal cavity on day 2 after intraperitoneal injection of clodronate liposomes compared to the control PBS-liposome injection. n = 6 mice in each group. b, c The visual appearance of the abdominal adhesion formation (b) and the adhesion score (c) on day 1 post-ischemic button creation with an intraperitoneal injection of clodronate liposomes or PBS-liposomes two days before surgery. n = 15 mice in each group. d Representative images of the whole-mount immunohistostaining of the ischemic button on day 1 after surgery with pre-injection of clodronate liposomes or PBS-liposomes. n = 3 mice in each group. Scale bars, 100 μm. e–i Representative cross-section immunofluorescent images and quantification of the ischemic button on day 1 after surgery with the injection of clodronate liposomes or PBS-liposomes. The bar graphs show the coverage of exposed fibrin clots by F4/80+ cells (f) or PDPN+ cells (g). The fibrin area (h) or thickness (i) on the ischemic button surface were also histologically quantified. n = 6 (PBS-Lipo group) and 7 (Clod-Lipo group) mice. Scale bars, 100 μm. j, k ELISA measurements for active tPA protein (j) or active PAI-1 protein (k) in the peritoneal fluid after surgery with pre-injection of clodronate liposomes or PBS-liposomes. n = 4 (Day 0) and 5 (Day 1) mice in each group. Data represent the mean ± SEM. **P < 0.01, ***P < 0.001, ns not significant, two-tailed student’s t-test.