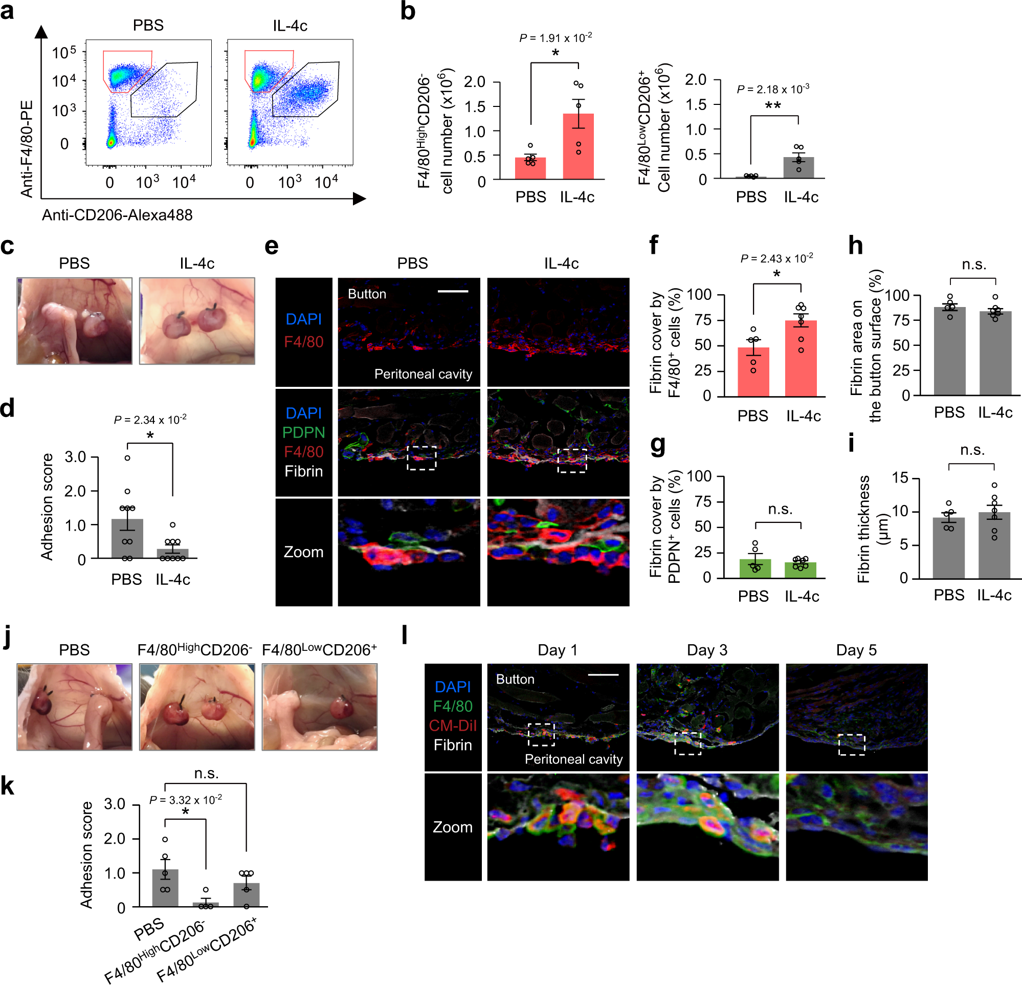
Fig. 6: IL-4c administration augments the macrophage barrier and attenuates post-operative adhesion formation.
From: Cell barrier function of resident peritoneal macrophages in post-operative adhesions

a, b Representative flow cytometry plots (a) and cell numbers (b) of peritoneal macrophage subsets day 2 after injection of IL-4c or PBS only. n = 5 mice in each group. c, d The representative appearance of post-operative adhesions (c) and the adhesion score (d) on day 3 post-surgery. IL-4c or PBS was administered into the peritoneal cavity immediately after ischemic button creation surgery. n = 9 mice per group. e–i Representative immunofluorescence images and quantification of cross-sections of the ischemic button on day 3 after surgery with IL-4c or PBS administration. The bar graphs show the coverage of exposed fibrin clots by F4/80+ cells (f) or PDPN+ cells (g). The fibrin area (h) or thickness (i) on the ischemic button surface were also histologically measured. n = 5 (PBS) and 7 (IL-4c) mice. Scale bars, 100 μm. j, k Representative images of post-operative abdominal adhesions (j) and calculated adhesion scores (k) on day 5 after ischemic button creation with intraperitoneal adoptive transfer of syngeneic mouse F4/80HighCD206− or F4/80LowCD206+ peritoneal macrophages, or PBS administration. n = 5 (PBS), 4 (F4/80HighCD206−) and 5 (F4/80LowCD206+) mice. l Representative immunofluorescence images of the ischemic button with adoptive transfer of resident F4/80HighCD206− peritoneal macrophages (pre-labeled with CM-DiI; red). n = 2 independent experiments. Scale bar, 100 μm. Data represent the mean ± SEM. *P < 0.05, **P < 0.01, ns not significant, one-way ANOVA and Tukey’s post hoc test in (k) or two-tailed student’s t-test in others.