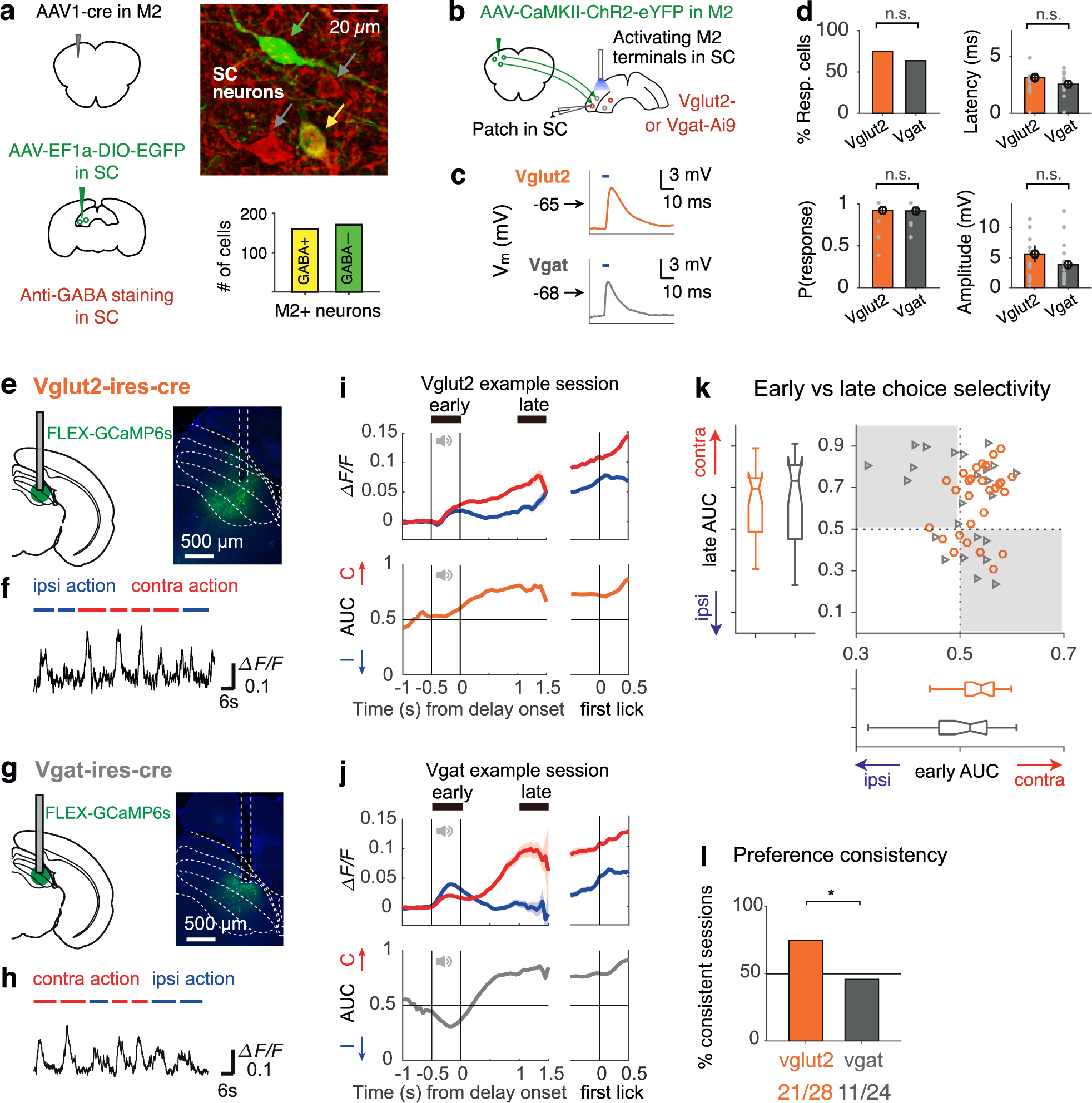
Fig. 6: SC excitatory and inhibitory neurons receive inputs from M2 and carry choice-related signals.
From: A cortico-collicular pathway for motor planning in a memory-dependent perceptual decision task

a Left, SC neurons with M2 inputs are labeled similar to 2b (green). GABAergic neurons in SC are labeled using anti-GABA staining (red). Right: green, yellow, and gray arrows point to SC neurons that are M2 + GABA-, M2 + GABA+, or M2− GABA+, respectively. In total, 160 out of 331 M2 + SC neurons are GABA+; data from three mice. b Design for cell-type-specific whole-cell recording in SC brain slice during optogenetic activation of M2 terminals. c Membrane potential (Vm) changes in example excitatory (Vglut2) and inhibitory (Vgat) SC cells, following a single pulse of photostimulation, indicated by horizontal ticks above the traces. d Percent of responsive neurons, response latency, reliability (probability of response), and amplitude for excitatory (Vglut2, n = 24) and inhibitory (Vgat, n = 44) SC neurons upon M2 terminal activation. Dots, individual cells; error bars, s.e.m. across cells. n.s., not significant; chi-squared or permutation tests, two-sided. e Design (left) for fiber photometry experiments to record from SC excitatory populations and example histology that shows the selective expression of GCaMP6s in SC excitatory neurons (right). Six mice were used for this experiment. f Example dF/F fluctuations on trials where mice licked ipsi- (blue) or contralaterally (red) to the recording site. i Trial-averaged dF/F for ipsi- and contralateral actions (top) and the corresponding AUC value curve (bottom) in one example session; aligned to delay onset (left) or aligned to the first lick during the choice period (right). Centered bin size = 150 ms. AUC values below or above 0.5 indicate a preference for ipsi- or contra-actions, respectively. g, h, j similar to e, f, i, for SC inhibitory neurons, n = 5 mice. k Scatterplot: early versus late AUC values for all sessions in SC excitatory populations (Vglut2, n = 28 sessions, orange) and SC inhibitory populations (Vgat, n = 24 sessions, gray). Boxplot: median, 25th and 75th percentiles of the distributions are indicated by the central mark and edges of each box; lines extend to the furthest data point that is not an outlier. l Percent of sessions that maintained the same choice preference during the early and late periods in SC excitatory and inhibitory populations. *P = 0.031, chi-squared test, two-sided.