Fig. 5: RelA stabilizes the binding of RNA to Hfq monomer and enables further assembly.
From: RNA binding of Hfq monomers promotes RelA-mediated hexamerization in a limiting Hfq environment

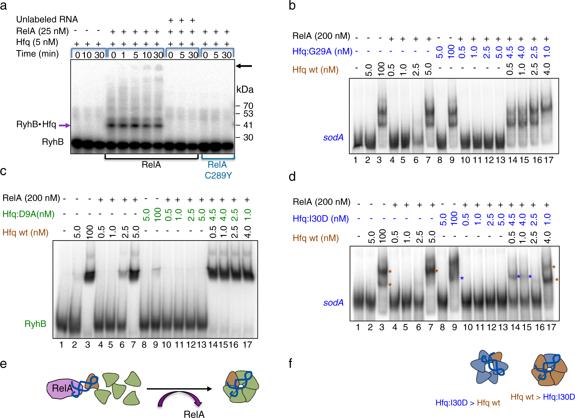
a RelA facilitates RyhB binding to Hfq monomers. Reaction mixtures of Hfq incubated for 10 min at 22 °C with labeled RyhB (1 nM; 90 nt) without or with RelA or RelA:C289Y were UV crosslinked (zero time point) followed by protein crosslinking with 0.2% glutaraldehyde. The crosslinking was stopped with 200 mM of fresh glycine and the products analyzed in 4–20% MOPS gradient gel. Unlabeled competitor RNA (100 nM) was added where indicated. The estimated MW of the RNA•Hfq monomer complex (purple arrow on lower left side) is ~40 kDa. Note that the addition of RNA alone to low levels of Hfq (5 nM) does not result in Hfq-RNA stable binding. Also, RelA:C289Y does not enable the binding of RNA to Hfq monomers. In the presence of RelA, as time of crosslinking progressed, higher forms of Hfq•RyhB emerged indicated by a black arrow. b Gel mobility shift assay carried out with different ratios of Hfq to Hfq:G29A distal mutant (blue) incubated with labeled sodA distal RNA (1 nM; 210 nt) for 10 min at 22 °C followed by 4% native gel electrophoresis. The binding of as low as 0.5 nM of Hfq to sodA RNA is necessary and sufficient to enable further assembly with Hfq:G29A subunits. See illustration of Hfq assembly pathway in e. c As in b except that RyhB (1 nM; 50 nt) and a proximal face Hfq mutant Hfq:D9A were used. See illustration of Hfq assembly pathway in e. d As in b, except that RNA binding to Hfq:I30D forms a complex that is different from that formed by wild type (see illustration of the two forms of hexamers in f. Brown asterisk denotes the position of the wild type complex (lane 3) whereas blue asterisk denotes the position of the Hfq:I30D complex (lane 9). The position of the complex in lanes 14 and 15 is shifted toward wild type as the ratio of wild type to I30D is increasing (lane 17). e Illustration of Hfq assembly induced by RelA. RelA stabilizes the binding of RNA to wild type Hfq monomer (brown) and enables the addition of mutant Hfq:G29A or Hfq:D9A subunits (green). f Illustration of Hfq hexamers composed mainly by wild type (brown) or by mutated Hfq:I30D subunits (blue). Source data provided as a source data file.