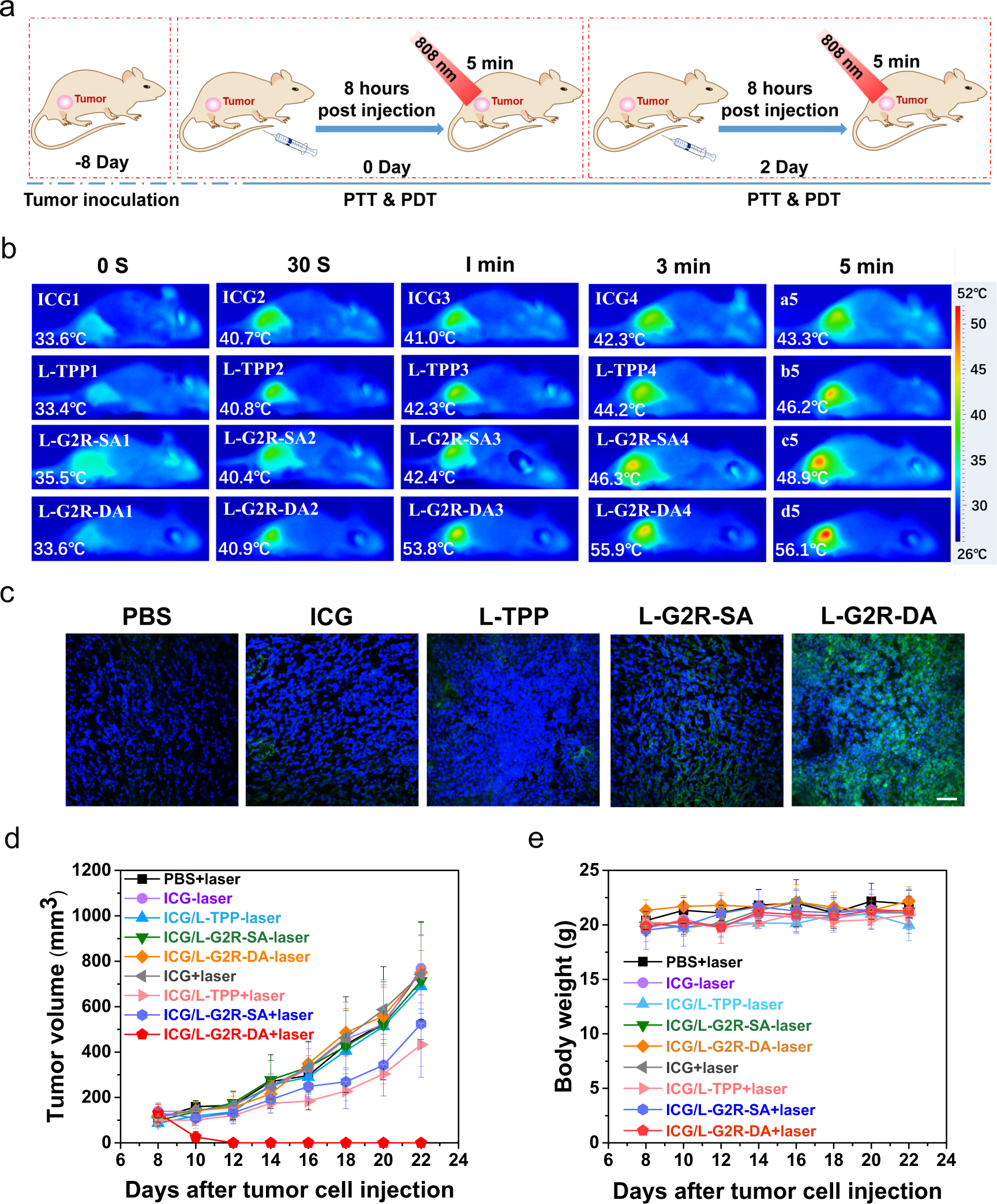
Fig. 6: Therapeutic efficacy after 4T1 tumor-bearing mice treated with different ICG loaded liposome formulations.
From: Mitochondrion-specific dendritic lipopeptide liposomes for targeted sub-cellular delivery

a Schematic illustration of the tumor treatment. b Thermographic images and tumor temperature changes of 4T1 tumor-bearing mice at different time points under NIR laser irradiation 8 hours after injection of ICG, L-TPP, L-G2R-SA, and L-G2R-DA. c Levels of ROS (green fluorescence) detected in the tumor sections after NIR laser irradiation of the tumors in mice treated with PBS, ICG, ICG/L-TPP, ICG/L-G2R-SA, and ICG/L-G2R-DA. ROS was stained by H2DCFDA with green fluorescence and nuclei was stained by DAPI with blue fluorescence. The scale bar is 50 µm. d Changes of tumor volumes in mice treated with PBS, ICG, ICG/L-TPP, ICG/L-G2R-SA, and ICG/L-G2R-DA with or without NIR laser irradiation. e Change of body weights of mice receiving different treatments. d–e Data are presented as means ± SEM. (n = 5 biologically independent samples).