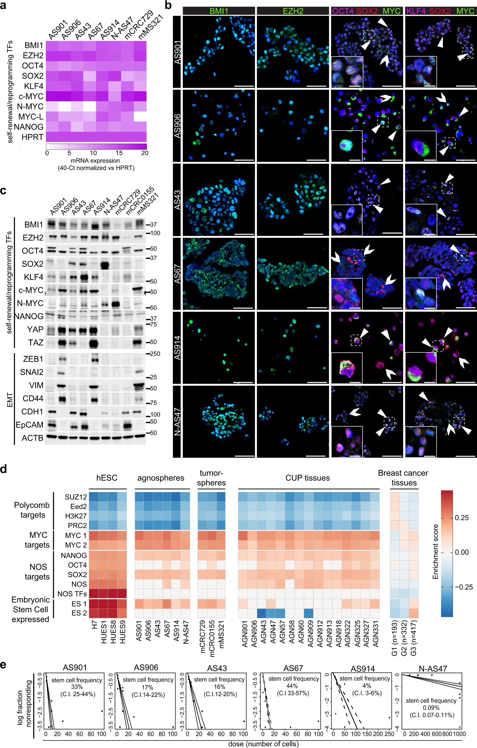
Fig. 2: Agnospheres are enriched in stem-like cells that self-sustain their long-term propagation.

a Heatmap showing gene expression levels of selected transcription factors (TFs), quantified by qRT-PCR in agnospheres and tumorspheres derived from metastatic colorectal cancer (mCRC729) or melanoma (mMS321). b Representative immunofluorescent stainings of stem cell markers in agnospheres. Arrowheads: marker co-expression; open arrows: cells with single marker expression (n = 3 independent stainings of agnospheres with similar results were obtained). Scale bar, 50 μm. Inset: magnification of dotted area. Scale bar, 10 μm. c Representative western blot analysis of Polycomb repressor factors, reprogramming and EMT TFs, and epithelial and mesenchymal markers in agnospheres and tumorspheres mCRC729, mCRC0155, and mMS321 (n = 3 independent experiments with similar results were obtained, molecular weights are expressed in kDa). d Heatmap showing the gene set enrichment analysis of the 13 gene sets included in the embryonic stem cell signature22, performed on the transcriptome of human embryonic stem cell lines (hESC), agnospheres, tumorspheres from metastatic cancers, CUP original tissues, and a panel of breast cancer tissues, pooled by grade (the average enrichment score is shown for each grade). Only significant enrichment scores with a false discovery rate < 10% are shown (Supplementary Data 1). NOS: NANOG, OCT4, and SOX2. e In vitro limiting dilution sphere-forming assay. For each agnosphere, plots generated by the ELDA software are shown, reporting the estimated stem cell frequency (percentage of clonogenic cells) with confidence intervals (C.I.; AS901, AS43, AS67, and AS914: n = 3; AS906 and N-AS47: n = 4 independent experiments).