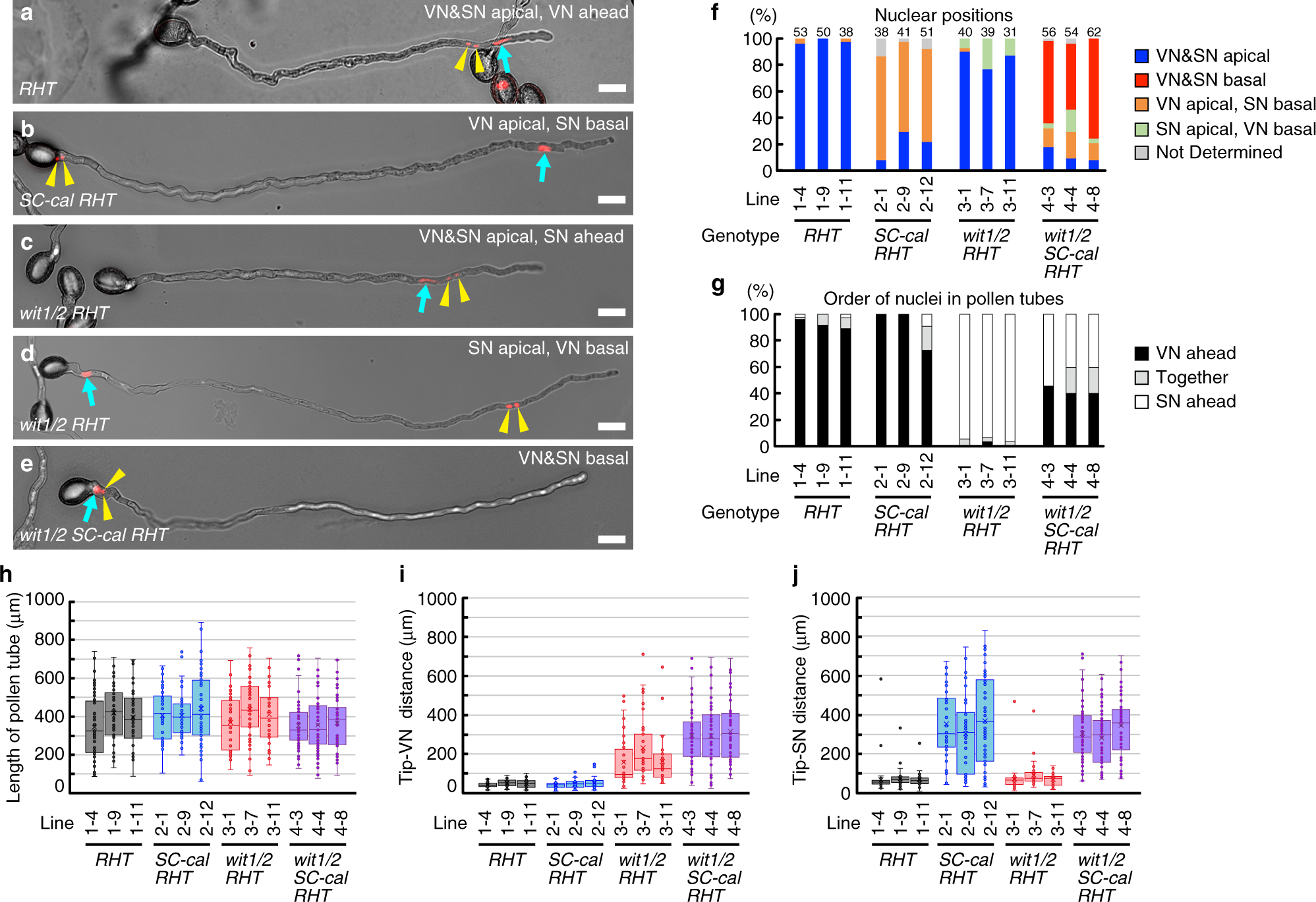
Fig. 5: Genetic dissections of vegetative nucleus transport and sperm cell transport.

a–e Representative images of in vitro-germinated pollen tubes in wild-type and nuclear transport-defective plants. A transgenic line carrying only pRPS5A:H2B-tdTomato nuclear marker (RHT, a). A transgenic line carrying the pHTR10:cals3m and RHT (SC-cal RHT hemizygous plants, SC-cal RHT, b). A wit1 wit2 double homozygous mutant carrying the RHT (wit1/2 RHT, c, d). A wit1 wit2 double homozygous mutant carrying the SC-cal and RHT (wit1/2 SC-cal RHT, e). Cyan arrows and yellow arrowheads indicate the vegetative nuclei (VN) and pairs of sperm nuclei (SN), respectively. Scale bar: 20 μm. Representative images obtained using more than seven independent assays are shown. f, g Nuclear positions in pollen tubes (f) and nuclear orders (g) analyzed in three independent lines of RHT, SC-cal RHT, wit1/2 RHT, and wit1/2 SC-cal RHT. h–j Box-and-whisker plots of pollen-tube length (h), distance from pollen-tube tip to the vegetative nucleus (i), and distance from the pollen-tube tip to the sperm nucleus (j), analyzed in the same samples in (f, g). Numbers of pollen tubes analyzed in (f–j) are shown above the bars in (f). The values of each sample in (f–j) are obtained using more than seven independent experiments. Box-and-whisker plots show median (center line), mean (cross mark), upper and lower quartiles (box), maximum and minimum (whiskers), and points and outliers (solid circles). Note that only the pollen tubes with the RHT marker were analyzed and all the lines shown in this figure were independent from those shown in Figs. 1–4.