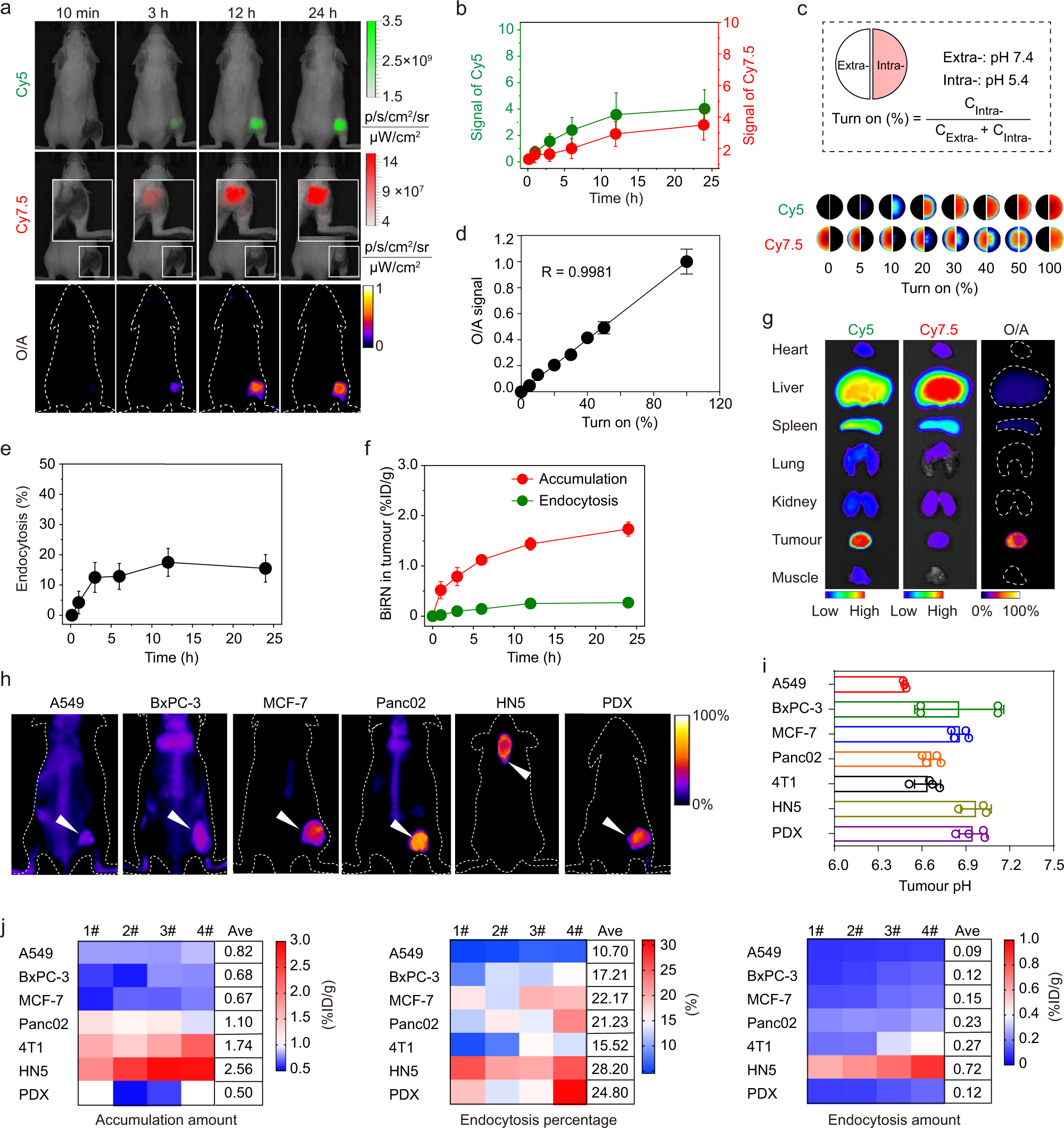
Fig. 3: Real-time monitoring of BiRN internalisation in vivo.

a 4T1 tumour-bearing mice were administrated intravenously with BiRN (20 mg kg−1), dual-channel fluorescence images were captured at selected time-points. Insets are magnified images. O/A channel images were generated from the ratio of Cy5 to Cy7.5 by ImageJ software. b Time-dependent Cy5 and Cy7.5 fluorescence intensity after BiRN injection. Mean ± s.d. (n = 4 biologically independent mice). c Establishment of the calibration curve for quantification of BiRN internalisation. Above: A diagram to illustrate the sample and calculation formula used for the preparation of calibration curve. Below: Representative fluorescence images of BiRN with different turn ON percentages. d O/A signal as a function of turn ON percentage. The polymer concentration is 50 μg mL−1. Mean ± s.d. (n = 3 biologically independent experiments). e Time-dependent endocytosis percentage of BiRN in tumour tissues after nanoparticle injection. Mean ± s.d. (n = 4 biologically independent mice). f Time-dependent intratumoural accumulation and endocytosis amount after BiRN injection. Mean ± s.d. (n = 4 biologically independent mice). g The fluorescent images of excised tumour and major organs at 24 h post-injection of BiRN. h The O/A images in six different tumour models (lung, pancreatic, breast, head & neck and PDX esophageal cancers). White arrows represent tumours. i Interstitial tumour pH (pHe) of different tumour types used for in vivo imaging. Mean ± s.d. (n = 3 biologically independent mice for A549 and HN5 models; n = 4 biologically independent mice for other models). j Heat map (n = 4 biologically independent mice) shows the heterogeneity of nanoparticle accumulation amount (left), endocytosis percentage (middle) and endocytosis amount (right) between various tumour models.