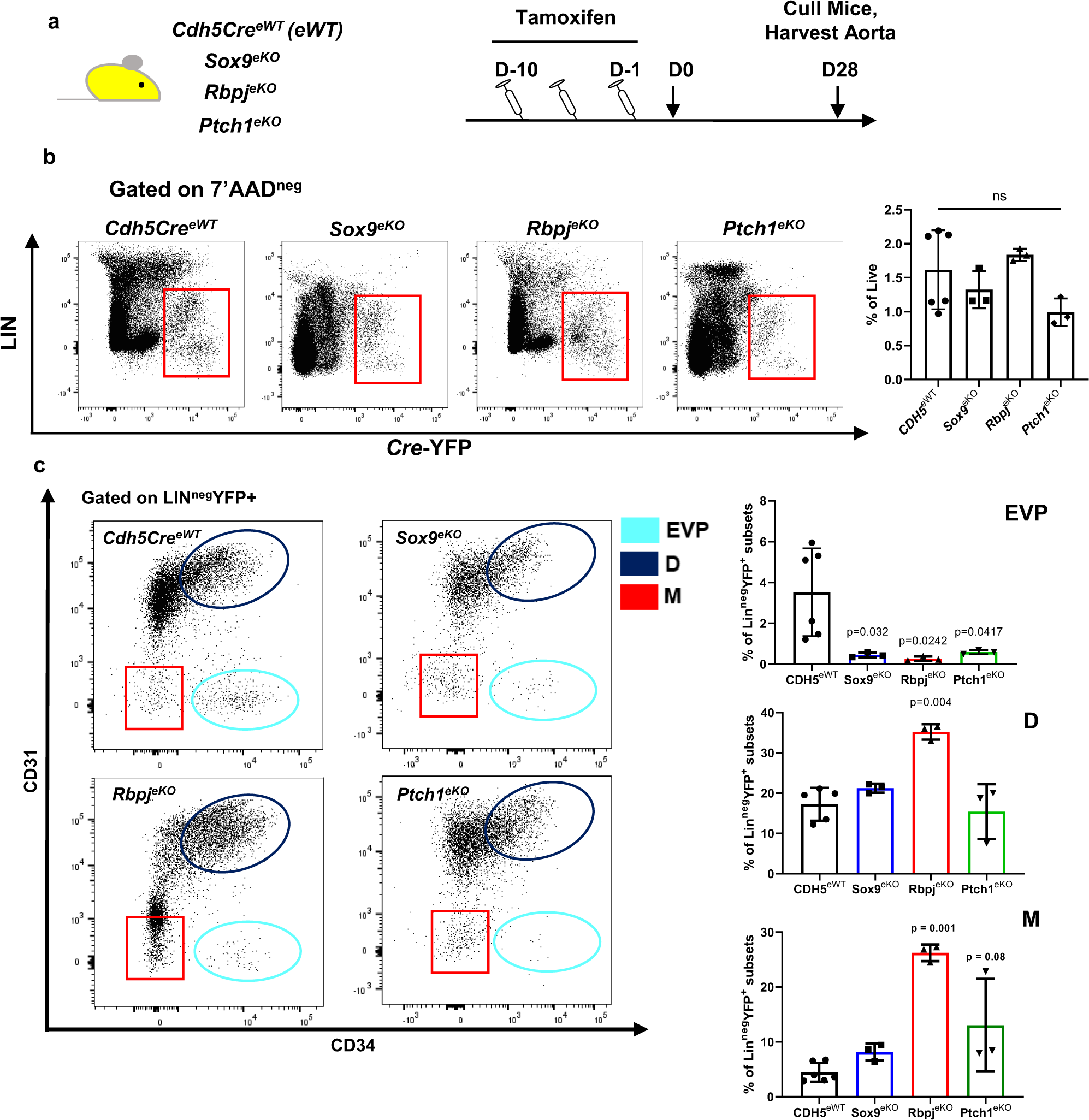
Fig. 6: Conditional deletion of key factors in the endothelium drives aortic progenitor directional fate-choice differentiation.

a Schematic diagram demonstrating experimental set up of conditional Sox9eKO, RbpjeKO or Ptch1eKO knockout mice. b Flow cytometry plots showing the total endothelial population (YFP + Linneg) within the aorta was not affected by the conditional deletion of Sox9, Rbpj or Ptch1 (ns p > 0.05 vs eWT; n = 3 biologically independent animals; mean ± SD; p value was calculated by one-way ANOVA with multiple comparison to eWT). c Subsequent populations were then demarcated by CD31 and CD34 expression, demonstrating the significant depletion of EVPs in all the knockout mice compared to wildtype with different fates adopted by endothelial cells such as increases within the M population after the deletion of Rbpj and Ptch1 (*p < 0.05, **p < 0.01 vs eWT; n = 3 biologically independent animals; mean ± SD; p value was calculated by one-way ANOVA with multiple comparison to eWT).