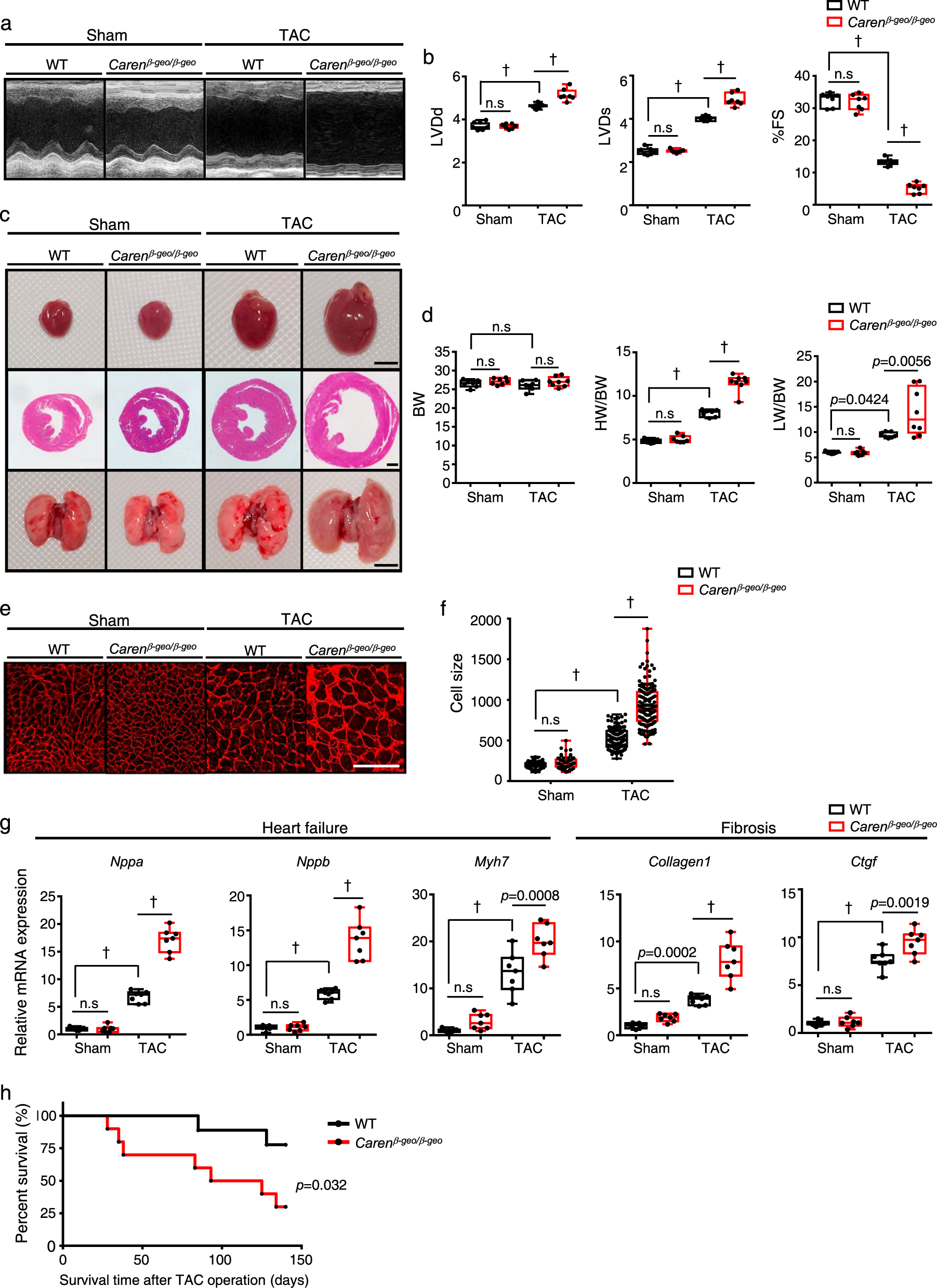
Fig. 2: Caren deficiency accelerates cardiac dysfunction in a mouse HF model.

a Shown are representative M-mode echocardiography recordings in Carenβ-geo/β-geo and WT littermate mice, 6 weeks after TAC or sham surgery. b Left ventricular end-diastolic diameter (LVDd) (mm) (left), left ventricular end-systolic diameter (LVDs) (mm) (middle) and percent fractional shortening (%FS) (right) in indicated mice (n = 7 per group). c Gross appearance of whole heart (top row; scale bar, 5 mm), hematoxylin-eosin (HE)-stained sections of the mid-portion of the heart (middle row; scale bar, 1 mm), and gross appearance of the whole lung (bottom row; scale bar, 5 mm). d Body weight (BW) (g) (left), HW/BW ratio (mg/g) (middle) and lung weight per body weight ratio (LW/BW) (mg/g) (right) in indicated mice (WT sham, Carenβ-geo/β-geo sham, and WT TAC: n = 7 per group, Carenβ-geo/β-geo TAC: n = 8). e Shown are representative left ventricle sections stained with wheat germ agglutinin (WGA) as an indicator of cardiomyocyte size. Scale bar, 100 μm. f Distribution of size of myocardial cells (μm2) in indicated mice (WT sham: n = 72 cells, Carenβ-geo/β-geo sham: n = 58 cells, WT TAC: n = 128 cells, Carenβ-geo/β-geo TAC: n = 136 cells). This experiment was repeated independently three times with similar results. g Relative expression of genes associated with heart failure and fibrosis in hearts of indicated mice (n = 7 per group). Levels seen in sham-operated WT mice were set to 1. h Kaplan-Meier curve showing mortality after TAC (n = 10 per group). Box plots for b, d, f, and g present min to max, median, and all points. Statistical significance was determined by one-way ANOVA with Sidak’s post hoc test (b, d, f, g) or log lank test (h). †p < 0.0001, n.s; not significant, between genotypes or groups.