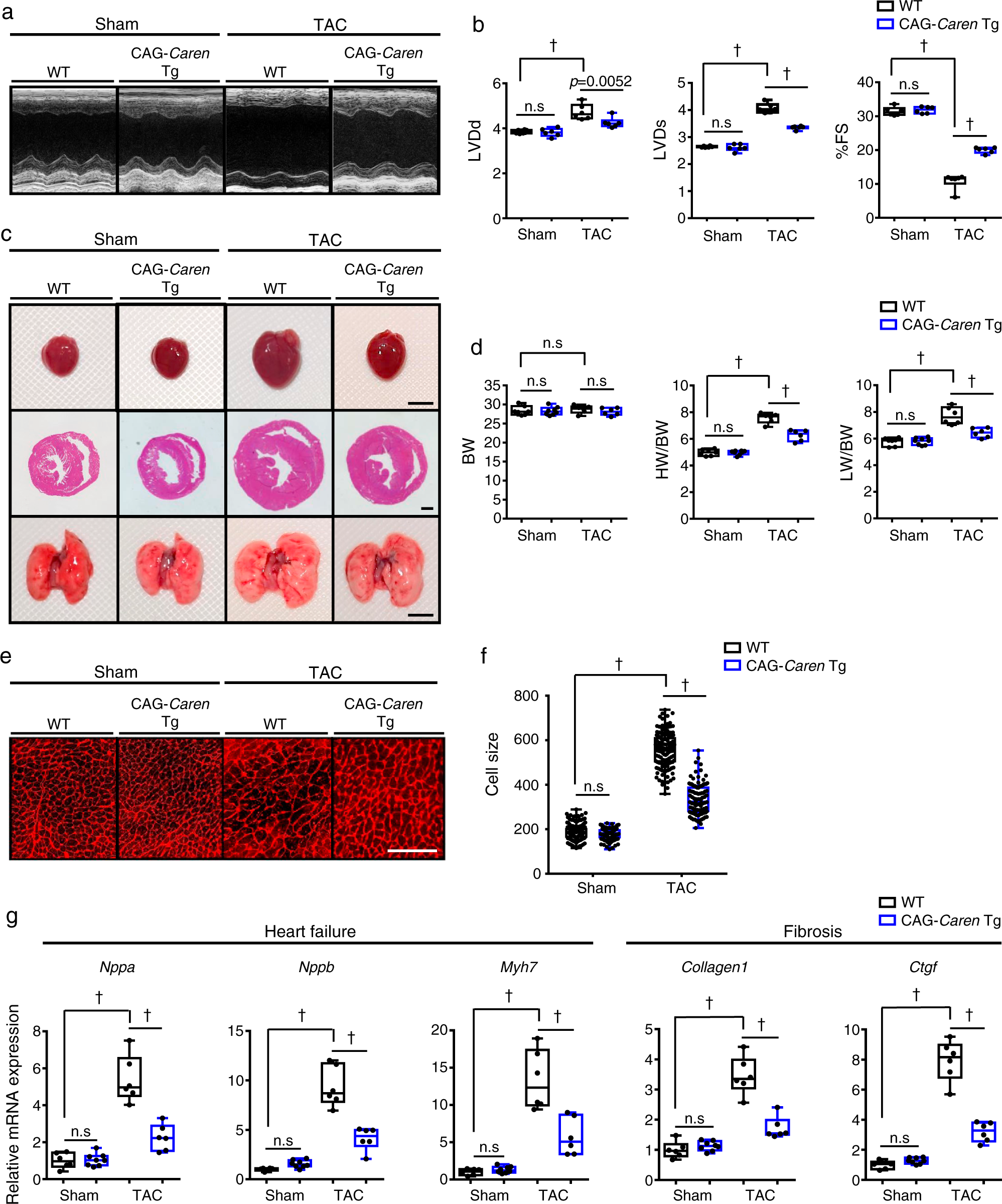
Fig. 3: Mice overexpressing Caren in cardiomyocytes resist HF development.

a Representative M-mode echocardiography recordings from CAG-Caren Tg and WT littermate mice, 6 weeks after TAC or sham surgery. b Left ventricular end-diastolic diameter (LVDd) (mm) (left), left ventricular end-systolic diameter (LVDs) (mm) (middle), and percent fractional shortening (%FS) (right) in indicated mice (n = 6 per group). c Gross appearance of whole heart (top row; scale bar, 5 mm), hematoxylin-eosin (HE)-stained sections of the mid-portion of the heart (middle row; scale bar, 1 mm), and gross appearance of the whole lung (bottom row; scale bar, 5 mm). d Body weight (BW) (g) (left), HW/BW ratio (mg/g) (middle), and lung weight per body weight ratio (LW/BW) (mg/g) (right) in indicated mice (WT sham: n = 7, CAG-Caren Tg sham: n = 8, WT TAC and CAG-Caren Tg TAC: n = 6 per group). e Shown are representative left ventricle sections stained with wheat germ agglutinin (WGA) to indicate cardiomyocyte size (scale bar, 100 μm). f Distribution of myocardial cells based on size (μm2) in indicated mice (WT sham: n = 78 cells, CAG-Caren Tg sham: n = 131 cells, WT TAC: n = 50 cells, CAG-Caren Tg TAC: n = 102 cells). g Relative expression of genes associated with heart failure and fibrosis in hearts of indicated mice (WT sham, WT TAC and CAG-Caren Tg TAC: n = 6 per group, CAG-Caren Tg sham: n = 8). Levels seen in sham-operated WT mice were set to 1. Box plots for b, d, f, and g present min to max, median, and all points. Statistical significance was determined by one-way ANOVA with Sidak’s post hoc test (b, d, f, g). †p < 0.0001, n.s; not significant, between genotypes or groups.