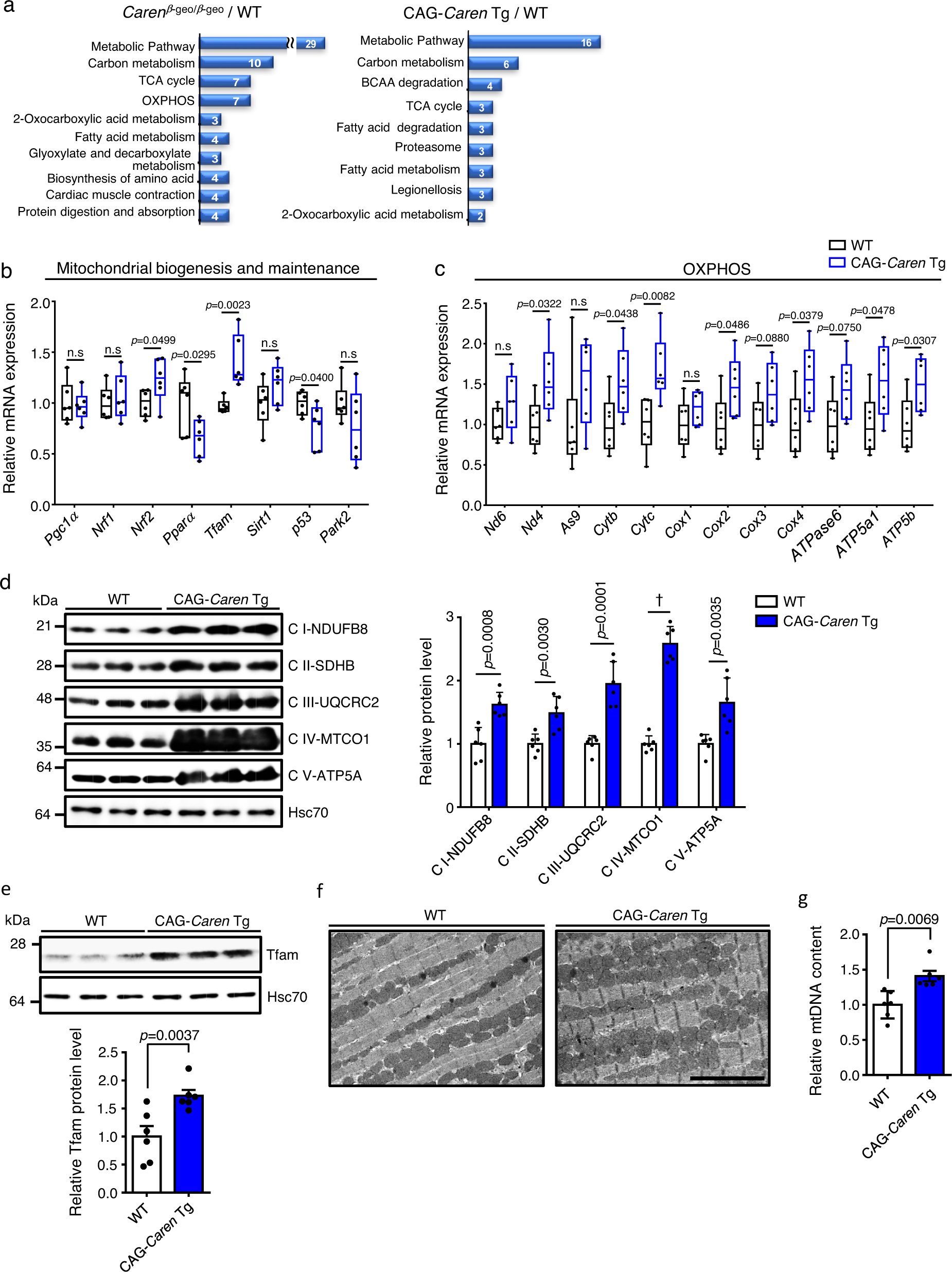
Fig. 4: Caren overexpression enhances cardiac mitochondrial biogenesis.

a Enrichment analyses of significantly regulated proteins in heart tissues of 12-week-old Carenβ-geo/β-geo (left) and CAG-Caren Tg (right) mice for KEGG pathways (n = 7 each). b, c Relative expression of genes associated with mitochondrial biogenesis and maintenance (b) or mitochondrial oxidative phosphorylation (OXPHOS) (c) in heart tissues of 12-week-old CAG-Caren Tg and WT littermate mice (n = 6 per group). WT values were set to 1. d Representative western blot (left) and quantitation (right) of component proteins of specific mitochondrial electron transport chain complexes (I to V) in heart tissues of 12-week-old CAG-Caren Tg and WT littermate mice (n = 6 per group). Hsc70 served as a loading control. Protein intensity values in the WT group were set to 1. e Representative western blot (left) and quantitation (right) of TFAM protein levels in heart tissues of 12-week-old CAG-Caren Tg and WT littermate mice (n = 6 per group). Hsc70 served as a loading control. Protein intensity values in the WT group were set to 1. f Representative electron micrographs of heart tissue from WT (left) and CAG-Caren Tg (right) mice (scale bar, 5 μm). g Relative mitochondrial DNA (mtDNA) content in heart tissues of 12-week-old CAG-Caren Tg and WT littermate mice (n = 6 per group). WT values were set to 1. Box plots for b and c present min to max, median, and all points. For d, e, and g, data show mean ± SD and all points. Statistical significance was determined by a two-sided unpaired Student’s t-test (b–g). †p < 0.0001, n.s; not significant, between genotypes or groups.