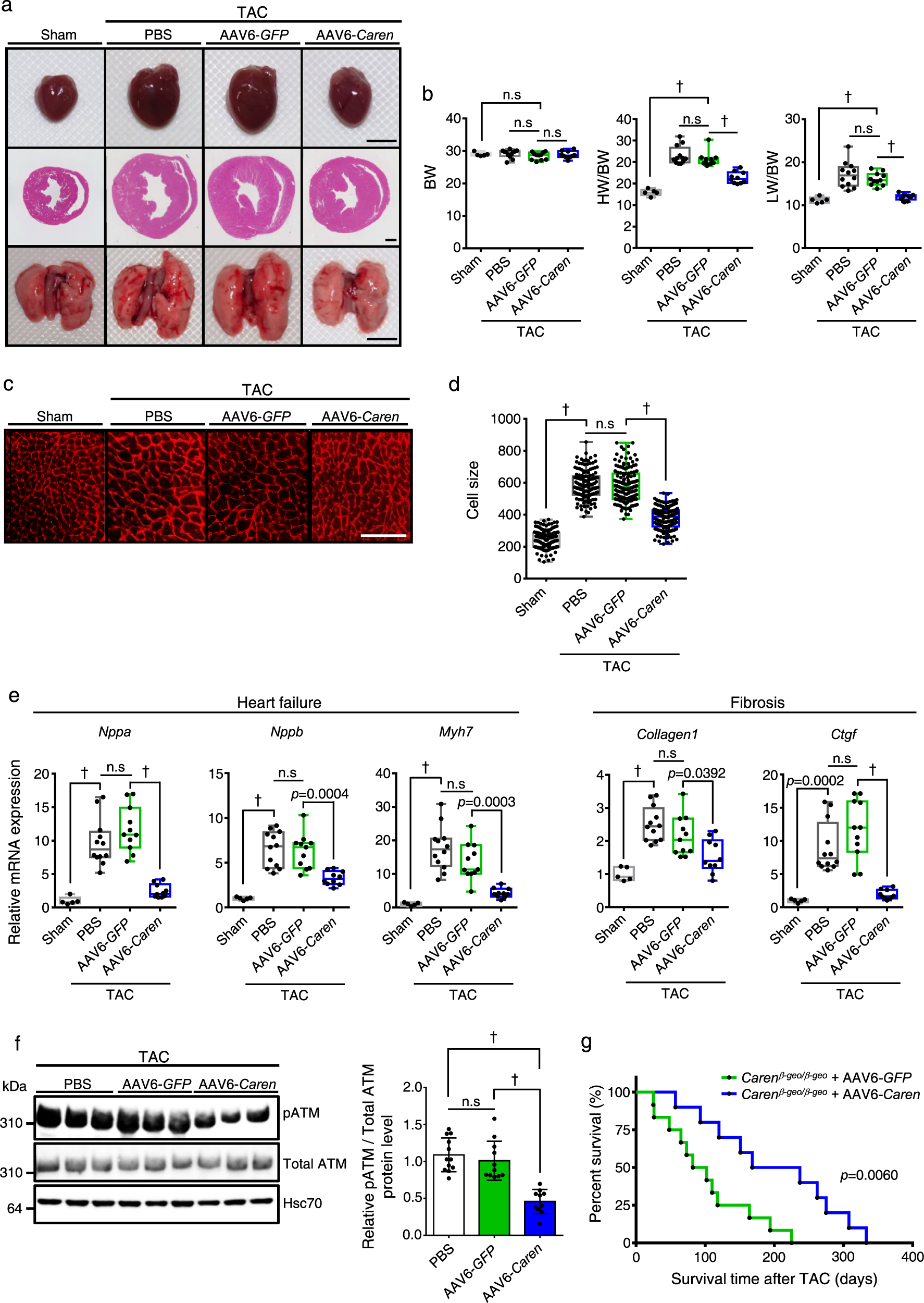
Fig. 9: Intravenous injection of AAV6-Caren suppresses myocardial remodeling in mice subjected to pressure overload.

a Gross appearance of whole heart (top row), HE-stained sections of the mid-portion of the heart (middle row; scale bar, 1 mm), and gross appearance of the whole lung (bottom row; scale bar, 5 mm). b Body weight (BW) (g) (left), HW/BW ratio (mg/g) (middle), and lung weight per body weight ratio (LW/BW) (mg/g) (right) (sham: n = 5, PBS: n = 12, AAV6-GFP: n = 11, AAV6-Caren: n = 10). c Shown are representative left ventricle sections stained with wheat germ agglutinin (WGA) to indicate cardiomyocyte size (scale bar, 100 μm). d Distribution of sizes of myocardial cells (μm2) in indicated mice (sham: n = 145 cells, PBS: n = 149 cells, AAV6-GFP: n = 149 cells, AAV6-Caren: n = 150 cells). e Relative expression of genes associated with heart failure and fibrosis in hearts (sham: n = 5, PBS: n = 12, AAV6-GFP: n = 11, AAV6-Caren: n = 10). Levels seen in sham-operated WT mice were set to 1. f Representative western blot (left) and pATM/total ATM ratio (right) in heart tissues of TAC mice injected with PBS, AAV6-GFP, or AAV6-Caren, 8 weeks after TAC operation (PBS: n = 12, AAV6-GFP: n = 11, AAV6-Caren: n = 10). Hsc70 served as a loading control. Values derived from the PBS group were set to 1. g Kaplan-Meier curve showing mortality of TAC-operated Carenβ-geo/β-geo mice injected with 1 × 1011 vg per mouse of AAV6-GFP (n = 12) or AAV6-Caren (n = 10). Box plots for b, d, and e present min to max, median, and all points. For f, data show mean ± SD and all points. Statistical significance was determined by one-way ANOVA with Sidak’s post hoc test (b, d, e, f) or log lank test (g). †p < 0.0001, n.s; not significant, between groups.