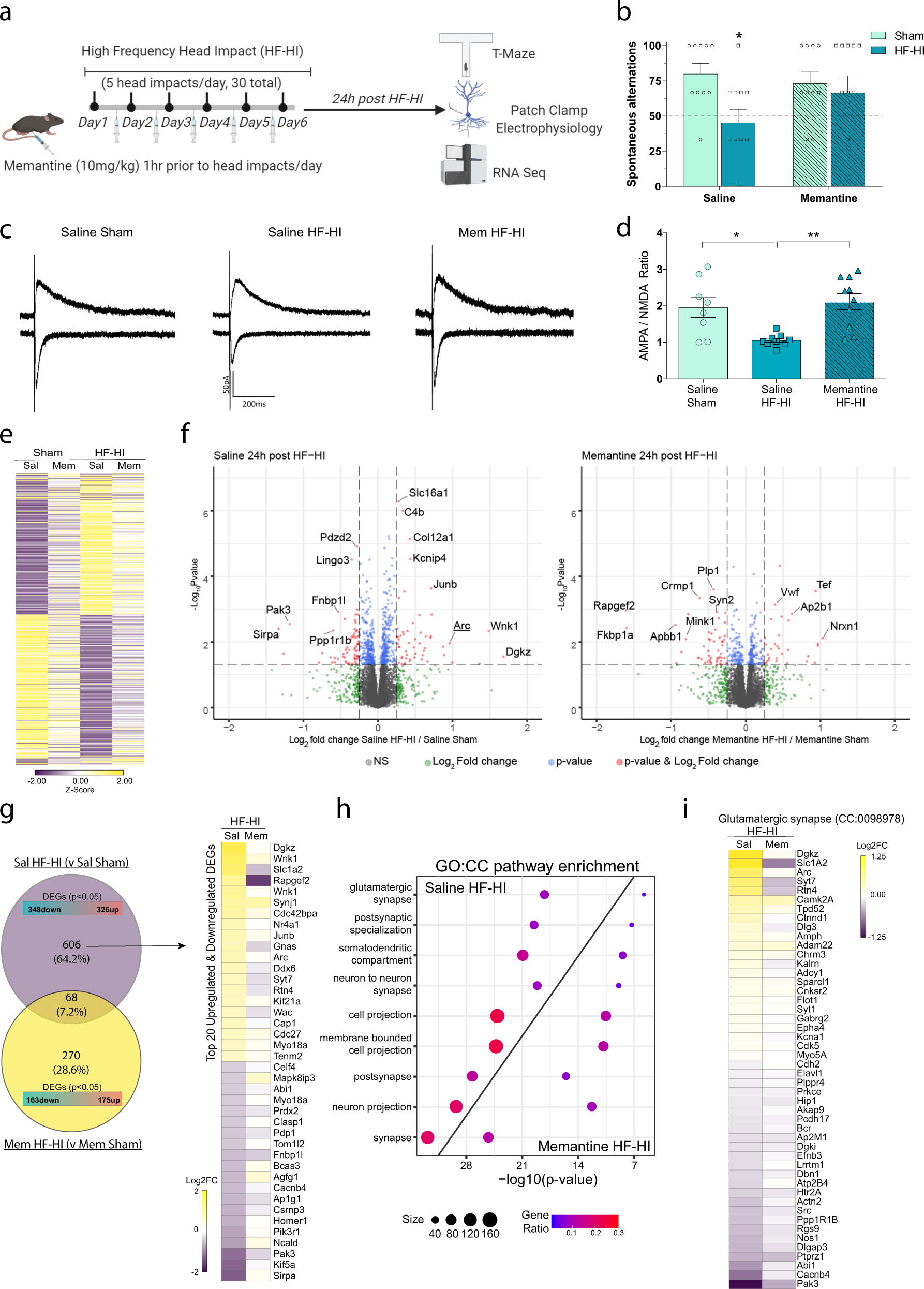
Fig. 7: The acute cognitive deficits, synapse transcriptome signature, and synapse functional signature of HF-HI are prevented by memantine.

a Schematic of the experimental design for this figure. Mice were pretreated each day with memantine 1 h before sham or HF-HI. Cognitive function, key electrophysiology, and transcriptomic analysis were performed 24 h after the final impact. b T-maze revealed a significant effect of HF-HI on cognitive function (*P = 0.029) that did not occur in memantine-treated mice (mean ± SEM; sham n = 10 per treatment group, HF-HI n = 11 per treatment group, two-way ANOVA and Bonferroni post hoc). c Representative traces of voltage-clamp recordings at −70 or +40 mV to identify AMPA- and NMDA-mediated EPSC. d The AMPA/NMDA ratio was decreased in saline HF-HI CA1 neurons, and reversed with memantine pretreatment (mean ± SEM; n = 8 saline sham; n = 9 saline HF-HI, n = 10 memantine HF-HI; *P = 0.016, **P = 0.0025, one-way ANOVA with Bonferroni post hoc test). e Multivariable four-way group design analysis was performed on RNA-seq data to identify differential gene expression after comparing all interactions and experimental variables of injury (sham/HF-HI) and treatment (saline/memantine). Heatmap showing levels of all significantly altered genes. f Enhanced volcano plots constructed for saline HF-HI/saline sham and memantine HF-HI/memantine sham groups display the spread of significant differentially expressed genes (DEG) from each group. g Venn diagram demonstrating DEGs identified by RNA-seq. Heatmap demonstrating the effect of memantine on the top 20 up- and downregulated genes from the saline sham vs saline HF-HI group. Scale bar represents the Log 2 fold change compared to the respective sham treatment group. h Directionality dot plots of gene sets obtained by functional enrichment significantly altered cellular components (CCs) show that memantine blunts the effect of HF-HI on synapse-related compartments by reducing the number of significantly altered genes, and reducing the gene ratio when compared to saline HF-HI mice. i Heatmap displaying the top differentiated genes in glutamatergic synapse CC categories. Each gene is colored by group Z-score. Individual genes are listed vertically.